1. 实验简介
实验通过阅读DS1302芯片手册,了解DS1302操作时序和相关寄存器,然后设计程序将DS1302 RTC时间通过串口发送到PC,通过串口调试助手可以看到时间信息。
2. 实验原理
RTC(Real-Time Clock)实时时钟为系统提供一个可靠的时间,并且在断电的情况下,RTC实时时钟也可以通过电池供电,一直运行下去。RTC通过类SPI总线向FPGA传送8位数据(BCD码)。数据包括秒,分,小时,日期,天,月和年。在本实验中我们将读取RTC的时,分,秒的数据通过串口发送到PC。
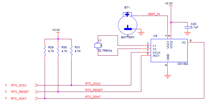
2.1 硬件介绍
开发板上RTC设计采用DALLAS公司的低功耗实时时钟芯片DS1302, DS1302的VCC2为主电源,VCC1为后备电源。在主电源关闭的情况下,也可以通过电池保持时钟的连续运行。DS1302外接32.768kHz晶振为RTC电路提供振荡源。 RTC部分的原理图如下图所示:

2.2 DS1302时序和控制
1)写数据时序
DS1302芯片写操作的时序图。第一个字节是“访问寄存器的地址”,第二字节是“写数据”。在写操作的时候,都是“上升沿有效”,然而还有一个条件,就是CE(/RST)信号必须拉高。(数据都是从LSB开始发送,亦即是最低位开始至最高位结束)。

2)读数据时序
基本上和写操作的时序图大同小异,区别的地方就是在第二个字节是“读数据”的动作。第二字节读数据开始时,SCLK信号都是下降沿送出数据,这个时候可以使用上升沿读取数据。CE(/RST)信号同样是必须拉高。(第一节数据是从LSB开始输出,第二节数据是从LSB开始读入)。
3)命令格式和寄存器
无论是读操作还是写操作,在时序图中,第一个字节都是“访问寄存器的地址”,然而这一字节数据有自己的格式。
BIT 7 固定。 BIT 6 表示是访问寄存器本身,还是访问RAM空间。 BIT 5 到BIT1 表示是寄存器或RAM空间的地址。 BIT 0 表示是访问寄存器本身是写操作,还是读操作。
下图是DS1302的寄存器地址和数据格式
3. 程序设计
通过分析DS1302读写时序,可以看出和SPI时序类似,只不过数据输出和输入分时复用了,本实验利用SPI Master模块来做为DS1302的底层读写控制模块,然后再编写一个RTC读写模块。
ds1302_io模块完成DS1302寄存器读写控制,状态机如下图所示。
状态“S_IDLE”空闲状态,收到读写寄存器请求写进入“S_CE_HIGH”状态,将CE拉高,然后根据请求类型,进入读(S_READ)或写状态(S_WRITE)。
“S_WRITE”状态下一个状态进入写地址状态“S_WRITE_ADDR”,再进入写数据状态“S_WRITE_DATA”,完成一个寄存器的写入,最后应答,拉低CE。
“S_READ”状态下一个状态进入读地址状态“S_READ_ADDR”,再进入读数据状态“S_READ_DATA”,完成一个寄存器的读取,最后应答,拉低CE。

| 信号名称 | 方向 | 说明 |
| clk | in | 时钟输入 |
| rst | in | 异步复位输入,高复位 |
| ds1302_ce | out | DS1302 CE,高有效 |
| ds1302_sclk | out | DS1302串行时钟 |
| ds1302_io | inout | DS1302数据 |
| cmd_read | in | 读寄存器请求,发出请求时准备好地址 |
| cmd_write | in | 写寄存器请求,发出请求时准备好地址和数据 |
| cmd_read_ack | out | 读寄存器应答,应答时读取数据有效 |
| cmd_write_ack | out | 写寄存器应答 |
| read_addr | in | 读寄存器地址 |
| write_addr | in | 写寄存器地址 |
| read_data | out | 读出的数据 |
| write_data | in | 写寄存器数据 |
ds1302_io端口
ds1302模块主要完成时间寄存器的读写控制,状态机状态较为简单。

| 信号名称 | 方向 | 说明 |
| clk | in | 时钟输入 |
| rst | in | 异步复位输入,高复位 |
| ds1302_ce | out | DS1302 CE,高有效 |
| ds1302_sclk | out | DS1302串行时钟 |
| ds1302_io | inout | DS1302数据 |
| write_time_req | in | ds1302写时间请求,请求发出时,时间数据write_second、write_minute、write_hour、write_date、write_month、write_week、write_year要有效 |
| write_time_ack | out | 写时间请求应答 |
| write_second | in | 写时间:秒,BCD码,00-59 |
| write_minute | in | 写时间:分,BCD码,,00-59 |
| write_hour | in | 写时间:时,BCD码,,00-23 |
| write_date | in | 写时间:日,BCD码,,01-31 |
| write_month | in | 写时间:月,BCD码,,01-12 |
| write_week | in | 写时间:周,BCD码,,01-07 |
| write_year | in | 写时间:年,BCD码,,00-99 |
| read_time_req | in | 读时间请求 |
| read_time_ack | out | 读时间请求应答 |
| read_second | out | 读时间:秒,BCD码,00-59 |
| read_minute | out | 读时间:分,BCD码,,00-59 |
| read_hour | out | 读时间:时,BCD码,,00-23 |
| read_date | out | 读时间:日,BCD码,,01-31 |
| read_month | out | 读时间:月,BCD码,,01-12 |
| read_week | out | 读时间:周,BCD码,,01-07 |
| read_year | out | 读时间:年,BCD码,,00-99 |
ds1302模块端口
ds1302_test模块主要CH状态检测,CH位于秒寄存器的BIT7位,上电后首先读取时间,判断秒寄存器的CH状态,如果为高,表示DS1302暂停,状态机进入“S_WRITE_CH”,将CH写0,并将一个初始时间写入,然后循环不断的读取时间寄存器。
ds1302_test状态机
| 信号名称 | 方向 | 说明 |
| clk | in | 时钟输入 |
| rst | in | 异步复位输入,高复位 |
| ds1302_ce | out | DS1302 CE,高有效 |
| ds1302_sclk | out | DS1302串行时钟 |
| ds1302_io | inout | DS1302数据 |
| read_second | out | 时间:秒,BCD码,00-59 |
| read_minute | out | 时间:分,BCD码,00-59 |
| read_hour | out | 时间:时,BCD码,00-23 |
| read_date | out | 时间:日,BCD码,01-31 |
| read_month | out | 时间:月,BCD码,01-12 |
| read_week | out | 时间:周,BCD码,01-07 |
| read_year | out | 时间:年,BCD码,00-99 |
ds1302_test端口
4. 实验现象
将程序下载到开发板以后,连接uart转串口到PC机

打开串口调试助手
端口选择按照设备管理器中“Silicon Labs CP210x USB to UART Bridge”设置,波特率选择“115200”,其他值默认。
我们可以看到串口每秒会收到一条数据,显示一个时间。





