https://zhuanlan.zhihu.com/p/61379627
咨询行业是不少小伙伴的奋斗目标,麦肯锡、波士顿、贝恩等顶尖战略咨询更是所有行业顶尖的存在,咨询顾问是如何解决问题,为企业做战略规划,咨询公司常用分析模型功不可没。
几乎每个大型快消企业的高管都或多或少接受过咨询公司的培训或者相互合作过,咨询公司的常用的商业分析模型往往很有效率。
25个咨询公司常用的分析模型
安索夫矩阵(Ansoff Matrix)
标杆分析法(benchmarking)
波士顿矩阵(BCG Matrix)
波特价值链分析模型(Michael Porter\'s Value Chain Model)
波特五力分析模型(Michael Porter\'s Five Forces Model)
大战略矩阵(Grand Strategy Matrix)
定量战略计划矩阵(Quantitative Strategic Planning Matrix)
竞争态势矩阵(CPM矩阵)
雷达图分析法
利益相关者分析(Stakeholder Analysis)
麦肯锡7S模型(Mckinsey 7S Model)
麦肯锡七步分析法
麦肯锡咨询——市场营销战略全套分析模型
内部-外部矩阵(Internal-External Matrix,IE矩阵)
外部因素评价矩阵(EFE矩阵)
鱼骨图分析法
战略地位与行动评价矩阵(SPACE矩阵)
战略实施模型(Strategy Implementation Model)
BCG三四规则矩阵
Mckinsey&GE矩阵法
PDCA循环(PDCA Cycle)
PEST分析模型
ROS&RMS矩阵
SCP分析模型(Structure-Conduct-Performance Model)
SWOT分析模型(SWOT Analysis)
战略钟
这儿给大家简单介绍一下:
安索夫矩阵
战略管理之父安索夫博士于1957年提出安索夫矩阵。以产品和市场作为两大基本面向,区别出四种产品/市场组合和相对应的营销策略,是应用最广泛的营销分析工具之一。
安索夫矩阵是以2 X 2的矩阵代表企业企图使收入或获利成长的四种选择,其主要的逻辑是企业可以选择四种不同的成长性策略来达成增加收入的目标。
标杆分析法
标杆分析法,又称竞标赶超、战略竞标。
总的来说,基准化分析法(Benchmarking)就是对企业所有能衡量的东西给出一个参考值,benchmarking可以是一种管理体系、学习过程,它更着重于流程的研究分析。
菲利普·科特勒解释说:“一个普通的公司和世界级的公司相比,在质量、速度和成本绩效上的差距高达10倍之多。benchmarking是寻找在公司执行任务时如何比其他公司更出色的一门艺术。”其实中国古代战略名著孙子兵法也有提到“知己知彼,百战不殆;不知彼而知己,一胜一负;不知彼,不知己,每战必败”。其实这是很简单的道理。
波士顿矩阵
波士顿矩阵是由波士顿公司提出的,这个模型主要用来协助企业进行业务组合或投资组合。
在矩阵坐标轴是的两个变量分别是业务单元所在市场的增长程度和所占据的市场份额。每个象限中的企业处于根本不同的现金流位置,并且应用不同的方式加以管理,这样就引申出公司如何寻求其总体业务组合。
金牛:在低增长市场上具有相对高的市场份额的业务将产生健康的现金流,它们能用于向其他方面提供资金,发展业务。
瘦狗:在低增长市场是具有相对低的市场份额的业务经常是中等现金流的使用者。由于其虚弱的竞争地位,它们将成为现金的陷阱。
明星:在高增长市场上具有相对高的市场份额通常需要大量的现金以维持增长,但具有较强的市场地位并将产生较高的报告利润,它们有可能处在现金平衡状态。
问题:在迅速增长的市场上具有相对较低市场份额的业务需要大量的现金流入,以便为增长筹措资金。
价值链模型
价值链模型最早是由波特提出的。波特认为企业的竞争优势来源于企业在设计、生产、营销、交货等过程及辅助过程中所进行的许多相互分离的活动,
设计任何产业内竞争的各种基本活动有五种类型:
内部后勤:与接收、存储和分配相关联的各种活动,如原材料搬运、仓储、库存控制、车辆调度和向供应商退货。
生产作业:与将投入转化为最终产品形式相关的各种活动,如机械加工、包装、组装、设备维护、检测等。
外部后勤:与集中、存储和将产品发送给买方有关的各种活动,如产成品库存管理、原材料搬运、送货车辆调度等。
市场和营销:与提供买方购买产品的方式和引导它们进行购买相关的各种活动,如广告、促销、销售队伍、渠道建设等。
服务:与提供服务以增加或保持产品价值有关的各种活动,如安装、维修、培训、零部件供应等。
波特五种竞争力分析模型
波特的五种竞争力分析模型被广泛应用于很多行业的战略制定。波特认为在任何行业中,无论是国内还是国际,无论是提供产品还是提供服务,竞争的规则都包括在五种竞争力量内。这五种竞争力就是企业间的竞争、潜在新竞争者的进入、潜在替代品的开发、供应商的议价能力、购买者的议价能力。这五种竞争力量决定了企业的盈利能力和水平。
大战略矩阵
大战略矩阵(Grand Strategy Matrix)
这是由市场增长率和企业竞争地位两个坐标所组成一种模型,在市场增长率和企业竞争地位不同组合情况下,指导企业进行战略选择的一种指导性模型,它是由小汤普森(A. A. Thompson. Jr.)与斯特里克兰(A. J. Strickland)根据波士顿矩阵修改而成。
大战略矩阵(Grand Strategy Matrix)是一种常用的制定备选战略工具。它的优点是可以将各种企业的战略地位都置于大战略矩阵的四个战略象限中,并加以分析和选择。公司的各分部也可按此方式被定位。大战略矩阵基于两个评价数值:横轴代表竞争地位的强弱,纵轴代表市场增长程度。位于同一象限的企业可以采取很多战略,下图例举了适用于不同象限的多种战略选择,其中各战略是按其相对吸引力的大小而分列于各象限中的。
定量战略计划矩阵
定量战略计划矩阵(QSPM矩阵)为战略决策阶段重要的分析工具。该分析工具能够客观地提出出哪一种战略是最佳的。QSPM利用第一阶段及其第二阶段分析结果来进行战略评价。QSPM的分析原理是:将第二阶段制定各种战略分别给予评分,评分是根据各战略是否能使企业更充分利用外部机会以及内部优势,尽量避免外部威胁及减少内部弱点4个方面,通过专家小组讨论形式得出的。
得分高低反映其战略的最优程度。也就是说,QSPM输入信息正是第一阶段因素评价结果(是由EFE矩阵及IFE矩阵以及竞争态势矩阵分析得出)与第二阶段备选的战略(是由SWOT矩阵以及SPACE分析、BCG矩阵、IE矩阵和大战略矩阵分析得出),QSPM的结果反映其战略最优程度。
竞争态势分析矩阵
竞争态势矩阵(Competitive Profile Matrix,CPM矩阵)用于确认企业的主要竞争对手及相对于该企业的战略地位,以及主要竞争对手的特定优势与弱点。CPM矩阵与IFE矩阵的权重和总加权分数的涵义相同。编制矩阵的方法也一样。但是,CPM矩阵中的因素包括外部和内部两个方面的问题,评分则表示优势和弱点。
雷达图分析法
雷达图分析法是对企业经营情况进行系统分析的一种有效方法。这种方法是从企业的经营收益性、安全性、流动性、生产性、成长性等五个方面分析企业的经营成果。并将这五个方面的有关数据用比率表示出来,填写到一张能表示各自比率关系的等比例图形上,再用彩笔连接各自比率的结点后,恰似一张雷达图表。从图上可以看出企业经营状况的全貌,一目了然地找出了企业经营上的薄弱环节,为下一步审计打下基础
利益相关者分析
利益相关者分析(Stakeholder Analysis)用于分析与客户利益相关的所有个人(和组织),帮助客户在战略制定时分清重大利益相关者对于战略的影响。
麦肯锡7S模型
麦肯锡7S模型(Mckinsey 7S Model),简称7s模型,是麦肯锡顾问公司研究中心设计的企业组织七要素,指出了企业在发展过程中必须全面地考虑各方面的情况,包括结构(structure)、制度(system)、风格(style)、员工(staff)、技能(skill)、战略(strategy)、共同的价值观(shared values)。
麦肯锡7步成诗
麦肯锡七步分析法又称“七步分析法”是麦肯锡公司根据他们做过的大量案例,总结出的一套对商业机遇的分析方法。它是一种在实际运用中,对新创公司及成熟公司都很重要的思维、工作方法。
麦肯锡咨询——市场营销战略全套分析模型
内部-外部矩阵(Internal-External Matrix,IE矩阵)
内部-外部矩阵是在原来由GE公司提出的多因素业务经营组合矩阵基础上发展起来的。多因素业务经营组合矩阵又称市场吸引力-经营实力矩阵(GE矩阵),经营实力表明企业的竞争能力(内部因素),而市场吸引力表明企业所处行业的发展状况与发展趋势(外部因素)。
外部因素评价矩阵
外部因素评价矩阵(External Factor Evaluation Matrix,EFE矩阵)是一种对外部环境进行分析的工具。
鱼骨图分析法
鱼骨分析法,又名因果分析法,是一种发现问题“根本原因”的分析方法,现代工商管理教育如MBA、EMBA等将其划分为问题型、原因型及对策型鱼骨分析等几类先进技术分析。
战略地位与行动评价矩阵
战略地位与行动评价矩阵(Strategic Position and Action Evaluation Matrix,简称SPACE矩阵)主要是分析企业外部环境及企业应该采用的战略组合。
SPACE矩阵有四个象限分别表示企业采取的进取、保守、防御和竞争四种战略模式。这个矩阵的两个数轴分别代表了企业的两个内部因素——财务优势(FS)和竞争优势(CA);两个外部因素——环境稳定性(ES)和产业优势(IS)。这四个因素对于企业的总体战略地位是最为重要的。
战略实施模型
战略实施模型(Strategy Implementation Model)
战略实施模式是指企业管理人员在战略实施过程中所采用的手段。一般有以下几种模式:指挥型、变革型、合作型,文化型,增长型。
三四矩阵
三四矩阵是由波士顿咨询集团提出的。这个模型用于分析一个成熟市场中企业的竞争地位。
Mckinsey&GE矩阵法
这个模型是通用公司和麦肯锡公司所使用的三三矩阵。这个矩阵的两个轴分别表示市场吸引力和业务单位的实力或竞争地位。一个特定的业务单位处于矩阵中何处是通过对这个特定的业务单位和行业分析加以确定的。通过对这两个变量进行打分,确定业务单位位于矩阵中的位置,并由此来确定对该业务单位所采取的策略。
对于市场吸引力,需要考虑的因素主要有:
行业:绝对市场规模、成长率、价格敏感性、进入壁垒、替代品、市场竞争、供应商等;
环境:政府法规、经济气候、通货风险、社会趋势、技术、就业、利率等。
对于业务单位的实力或竞争地位,需要考虑的因素主要有:
目前优势:市场份额、市场份额变化趋势、盈利能力、现金流、差别化、相对价格地位等。
持久性:成本、后勤、营销、服务、客户形象、技术等。
PDCA循环(PDCA Cycle)
PDCA循环是美国质量管理专家休哈特博士首先提出的,由戴明采纳、宣传,获得普及,所以又称戴明环。全面质量管理的思想基础和方法依据就是PDCA循环。PDCA循环的含义是将质量管理分为四个阶段,即计划(plan)、执行(do)、检查(check)、处理(act)。在质量管理活动中,要求把各项工作按照作出计划、计划实施、检查实施效果,然后将成功的纳入标准,不成功的留待下一循环去解决。这一工作方法是质量管理的基本方法,也是企业管理各项工作的一般规律
PEST分析模型
PEST分析是指宏观环境的分析,宏观环境又称一般环境,是指一切影响行业和企业的宏观因素。对宏观环境因素作分析,不同行业和企业根据自身特点和经营需要,分析的具体内容会有差异,但一般都应对政治(Political)、经济(Economic)、社会(Social)和技术(Technological)这四大类影响企业的主要外部环境因素进行分析。简单而言,称之为PEST分析法。
ROS&RMS矩阵
ROS/RMS(Return Of Sales/Relative Market Share)矩阵也称做销售回报和相对市场份额矩阵,主要是用来分析企业的不同业务单元或产品的发展战略。这个模型认为,企业某个业务单元或产品在市场上的销售额应该与其在市场中的相对份额成正比,并且该业务单元或产品的销售额越高,该业务单元或产品为企业所提供的销售回报就应该越高。
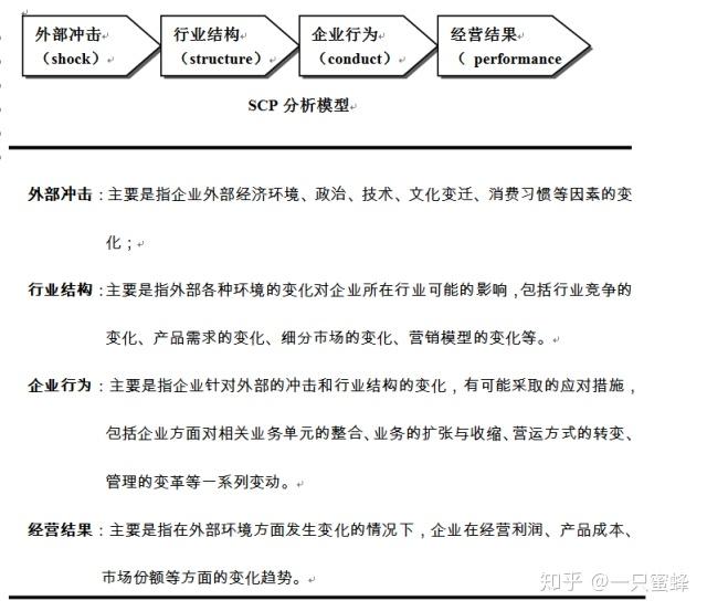
SCP分析模型
SCP(structure、conduct、performance)模型,分析在行业或者企业收到表面冲击时,可能的战略调整及行为变化。
SCP模型从对特定行业结构、企业行为和经营结果三个角度来分析外部冲击的影响。
SWOT分析模型
“SWOT”是Strength、Weakness、Opportunity、Threat四个英文单词的缩写,这个模型主要是通过分析企业内部和外部存在的优势和劣势、机会和挑战来概括企业内外部研究结果的一种方法。
S-优势:比较分析企业在外部市场环境、内部经营方面相对于其他竞争对手的优势;
W-劣势:比较分析企业在外部市场环境、内部经营方面相对于其他竞争对手的劣势;
O-机会:分析在目前的市场竞争态势下企业存在的发展机会;
T-挑战:分析在目前的市场竞争态势下企业存在的威胁和挑战。
战略钟
“战略钟”是分析企业竞争战略选择的一种工具,这种模型为企业的管理人员和咨询顾问提供了思考竞争战略和取得竞争优势的方法。
战略钟模型假设不同企业的产品或服务的适用性基本类似,那么,顾客购买时选择其中一家而不是其他企业可能有以下原因:
1)这家企业的产品和服务的价格比其他公司低;
2)顾客认为这家企业的产品和服务具有更高的附加值





















