https://zhuanlan.zhihu.com/p/165491273
一、汽车软件介绍
随着汽车智能化、网联化的深入推进,自动驾驶技术的日趋成熟,汽车将成为继个人电脑、手机之后的下一个最具前景的智能终端设备。虽然近几年智能汽车、自动驾驶的发展经历了几乎所有新技术都会遇到的炒作期、泡沫期,但从包括政府、整车厂、初创企业、投资机构、互联网软件企业等各方动态来看,行业趋势已成为共识。根据2019年发布的Gartner技术成熟度曲线,L4级别自动驾驶尚处在泡沫下行期,但我们已能明显看到L3级别在逐渐上行正蓄势待发。

根据自动驾驶专业智库ICVTank数据,2018全球自动驾驶产业融资总额为101.7亿美元,虽然2019年的66.4亿美元同比2018年有所下降,但仍远高于2016的40亿美元和2017年的26亿美元。进入2020年,国家发改委等11部委联合印发《智能汽车创新发展战略》,将进一步加快产业进程。
汽车高度智能化时代的来临,必然大幅提升软件在汽车价值链条的地位。“软件定义汽车”已经成为产业链头部企业的战略共识,大众CEO迪斯在2019年甚至提出“软件将占未来汽车创新的 90%”。汽车除了本身的驾驶工具属性外,服务属性逐渐增强,比如通过车联网实现内容的推送,通过OTA实现车辆的个性化定制等,摩根士丹利估算未来自动驾驶汽车60%的价值将源于软件。
二、细分市场现状及趋势
直到最近几年汽车进入智能时代初级阶段,汽车软件才逐渐受到大家的关注。上世纪60-90年代为汽车机械时代,汽车上主要包括机械式仪表盘及简单的音频播放设备;随着汽车电子技术的发展,21世纪汽车进入电子时代,装置仍以机械仪表为主,但少数汽车开始使用小尺寸中控液晶显示,此外也增加了导航系统、影音等功能。
(一)底层操作系统
可以预见,未来汽车的智能硬件和软件系统复杂程度将远超个人电脑和手机,因此汽车也需要安装底层操作系统OS,用来管理整个硬件和软件资源,给用户和其他软件提供接口和环境。智能汽车OS拥有非同一般的地位,所有应用程序都需要在OS上运行,围绕OS可以构建一个庞大的应用生态,其一举一动影响到整个行业的发展,因此成为各大厂商竞相布局的热点。
汽车操作系统是从传统汽车电子不断演变而来。传统汽车电子产品可分为两类:一类是汽车电子控制装置,通过直接向执行机构(如电子阀门、继电器开关、执行马达)发送指令,以控制车辆关键部件(如发动机、变速箱、动力电池)协同工作,这类系统一般统称为电子控制单元(ECU)。常见的ECU包括发动机电控系统EMS、变速箱牵引力控制TCU、电子稳定控制ESP,以及新能源汽车整车控制VCU、电池管理系统BMS等;另一类是车载电子设备,如仪表、娱乐音响、导航系统、抬头显示(HUD)等,这类系统不直接参与汽车行驶的控制决策,不会对车辆行驶性能和安全产生影响,通常统称为车载娱乐信息系统(In-Vehicle Infotainment,IVI)。
近些年,IVI逐步向智能座舱系统演变,汽车电子控制装置将逐渐向自动驾驶系统演变,分别产生了智能汽车操作系统的两大雏形:自动驾驶OS和智能座舱OS。由于自动驾驶OS对安全性、实时性、稳定性要求非常高,而智能座舱OS更加重视开放性、兼容性,目前两大OS相对独立运行。
1.自动驾驶OS
目前,汽车一般采用分布式电子电气架构,即大量ECU单元协同工作,共同为驾驶员控制车辆提供各种功能。随着车内ECU数量急剧增长,汽车电子复杂程度加深,分布式架构无法满足未来汽车的应用要求,基于域控制器的新一代集成架构趋势越来越明显。
随着L3级以上甚至无人驾驶的到来,中央处理器单元将成为发展趋势之一,多域控制器合为一体,由统一的平台来控制汽车驾驶的所有功能。该架构下的自动驾驶OS将逐步覆盖车控OS的功能,但考虑到技术发展的周期和安全性,未来一段时间车载动力和底盘控制单元仍将存在。
自动驾驶OS主要用于车辆底盘与动力控制,以实现油门、转向、换挡、刹车等基本行驶功能。目前主流的自动驾驶OS框架主要有Autosar、Linux、ROS(基于Linux内核)、黑莓QNX。在系统框架层面,Autosar Classic和Adaptive比较普遍,但在自动驾驶生态体系方面比较薄弱;内核方面,QNX作为传统车控实时OS得到普遍使用;通信框架方面,运行在Linux上的ROS被广为接受。
承担汽车电控功能的自动驾驶OS必须是高稳定性的嵌入式实时性操作系统,保证在一定时间限制内完成特定功能。例如汽车安全气囊控制,在车辆发生碰撞的很短时间内(毫秒级)若不能快速打开,就无法对人员起到保护作用。
目前主流的汽车电控操作系统基本都兼容OSEK/VDX和AUTOSAR两类汽车电子软件标准,OSEK/VDX是基于ECU开发的操作系统标准,AUTOSAR是基于整体汽车电子开发的功能标准。但OSEK和AUTOSAR仅作为标准定义了操作系统的技术规范,基于这些技术规范,各家软件和工具服务商开发了各自的操作系统产品,然后提供给Tier1供应商。
2.智能座舱OS
智能座舱是由不同的座舱电子组合成完整的体系,主要分为5大部分:车载信息娱乐系统、流媒体中央后视镜、抬头显示系统HUD、全液晶仪表、车联网模块。
智能座舱是通过多屏融合实现人机交互,以液晶仪表、HUD、中控屏及中控车载信息终端、后座HMI 娱乐屏、车内外后视镜等为载体,实现语音控制、手势操作等更智能化的交互方式。未来有可能将人工智能、AR、ADAS、VR等技术融入其中。
智能座舱OS向下集成芯片硬件,向上提供开发框架和算法库,支撑用户应用平台的定制开发,从用户端为语音和图像识别等多模人机交互、地图导航、V2X网联通信、信息安全、人-车-路-云数据融合提供支撑。作为应用类程序的运行载体,智能座舱OS发挥着构建智能网联汽车生态的作用,因此需要具备良好的移植性和便捷的开发接口。
目前国际上还没有统一的智能座舱OS标准,但核心知识产权主要被黑莓QNX、谷歌Android以及许多基于Linux定制的OS等国外软件企业掌握,整车OEM和Tier1供应商通常在这些OS的基础上开发定制化界面用于汽车信息娱乐和仪表等产品。



(二)中间件
预计在很长一段时间内,智能汽车的软件系统将出现多种操作系统并存的局面,电子电气架构快速演变,系统复杂性持续提升,连接硬件底层和应用层的中间件业务存在巨大发展空间。中间件主要针对应用层的开发人员,针对不同应用优化底层操作系统的接口,使应用开发人员可以将开发工作集中在自己的业务层面。
在智能汽车时代,中间件将扮演重要角色。对于自动驾驶平台,中间件服务商主要帮助对接车厂、平台级OS与核心硬件厂商,使标准化产品能够给予不同层级用户个性化的接口调用。对于通信平台而言,中间件服务商将主要帮助对接应用层(开发商、服务商等)、OS与硬件厂商,使得标准化产品能够给与不同层级用户个性化的接口调用。相比通信平台,自动驾驶平台的定制化程度会更高,因此中间件商的潜在发展空间更大。
智能座舱系统的发展需要选用集成度更高的芯片,如英特尔、高通等,并接纳更多样化的操作系统如Android、阿里AliOS、Linux、黑莓QNX等,中间件企业可以帮助汽车电子领域各层级厂商加速系统的升级换代。
根据华为《鲲鹏计算产业白皮书》,预计到2023年中国中间件市场规模为13.6亿美元,5年复合增速为15.7%;全球中间件市场规模为434亿美元,5年复合增速10.3%。具体到车载中间件,东吴证券预计2023年全球市场规模约为86.8亿美元。

根据工信部统计数据,从全部软件行业来看,中间件收入约占到嵌入式软件服务收入水平2.5%左右。考虑到智能汽车价值远高于一般的计算终端,且车规级安全要求和长周期开发,预计中间件在汽车软件领域收入占比可达到一般嵌入式软件行业的两倍,达到5%。ICVTank测算2020年国内智能座舱系统和自动驾驶系统中间件市场规模分别可达28亿和10亿元人民币。


(三)智能座舱应用软件
高级别自动驾驶实现后,汽车将成为新的生活空间,围绕这一空间产生的生态充满了想象空间。尤其是近两年行业内在自动驾驶技术的进展不及预期,大批企业将目光转向了更易于实现和贴近消费者的智能座舱上。以上汽的部分车型搭载的斑马系统为例,主要的软件功能不外乎智能语音交互、导航、支付、网购、旅游、餐饮外卖、音乐等,与过去一个个单独的APP相比,如今的更加重视形成一个完整的生态,各个APP之间相互连通。
而当在车内能够“解放双手”的时刻,汽车才真的变成了一个可以跟客厅、办公室相提并论的空间,游戏娱乐、电影、在线办公、VR/AR、在线会议软件都将抢占这个新的广阔市场。



(四)自动驾驶仿真测试软件
仿真软件属于工业软件的细分领域,传统汽车仿真软件通常用于零部件、汽车电子、内燃机的仿真分析。自动驾驶在真正实现落地之前,需要经过路侧在内的多项安全考验。在实际测试过程中,由于路测效率较慢,车企倾向于选择仿真测试与实际路测相结合的方式。
据美国兰德智库估算,一套自动驾驶的系统至少需要经过180亿公里的验证才能达到量产条件。即便是一支拥有100辆测试车的自动驾驶车队,以40公里/时的平均时速进行全天测试,也需要花费大约500年。
自动驾驶仿真测试是通过传感器仿真、车辆动力学仿真、高级图形处理、交通流仿真、数字仿真、道路建模等技术模拟路测环境,并添加算法,搭建相对真实的驾驶场景,来完成自动驾驶汽车路测工作。
仿真测试可以代替真实路测,加快测试速度。英伟达的工程师使用仿真测试系统,可以在5小时内完成48万公里的路测。截至2020年4月,Waymo已累计完成150亿英里的仿真测试里程,其自动驾驶套件Waymo Driver每天可在虚拟道路行驶约2000万英里。
目前西门子旗下TASS公司自动驾驶仿真Prescan软件价格约400万人民币一套。根据ICVTank预测,到2023年,全球自动驾驶仿真市场规模可达百亿美元。

(五)云控基础平台软件
未来完全自动驾驶的实现不是单个车辆的智能化,也不是完全靠云端单独控制,而是需要两者的融合,成为车、路、云融为一体的系统。
云控基础平台可为智能汽车及其用户、管理及服务机构等提供车辆运行、基础设施、交通环境、交通管理等动态基础数据,提供自动驾驶云服务、数据标准化互联互通、时空大数据计算服务、动态场景库、应用开发与测试环境等服务,实现交通设施与车辆控制协同,减少交通事故和拥堵,提升交通效率。
欧洲依靠按智能化分级的基础设施来支持自动驾驶,在ERTRAC(欧洲道路交通咨询委员会)2019年发布的路线图版本中,将自动驾驶基础设施分为A-E共5个等级。其中A-C级为数字化基础设施,A级为通过协同决策实现自动驾驶,B级为协同感知,C级为动态数字信息。
在中国特殊的举国体制下,将催生出具有中国特色的智能网联汽车云控基础平台,是未来重要的具有国家属性的基础设施,可以做到协同感知、协同决策和数据分配。目前国内在上海和长沙已经建设了智能汽车云控基础平台示范项目。
三、主要企业及产品现状
(一)自动驾驶操作系统
1.AUTOSAR平台
AUTOSAR(Automotive Open System Architecture,汽车开放系统架构)是一个致力于制定汽车电子软件标准的联盟,在2003年由全球汽车制造商、Tier1部件供应商、半导体和软件系统公司联合建立,为汽车开发一个开放、标准化的汽车电子控制单元(ECU)软件架构,帮助汽车制造商更好地管理日益增长的复杂系统,核心成员包括宝马、博世、德国大陆、戴姆勒、福特、通用、标致雪铁龙、丰田和大众等。
AUTOSAR中规定的操作系统标准是基于OSEK/VDX,虽然在通信和网络管理方面和OSEK有区别,但AUTOSAR是基于OSEK/VDX发展出来的,OSEK/VDX被AUTOSAR标准软件架构所包含。
AUTOSAR目前主要有两个平台,一是早期的Classic Platform(经典平台),在基本微控制器上实现,适用于具有严格的实时和安全性要求的车辆功能;二是2017年为适应自动驾驶发展提出的Adaptive Platform(自适应平台),能够很好满足自动驾驶对高性能计算和高宽带通信的需求。
Classic Platform在传统汽车电子领域应用广泛,但Adaptive Platform由于推出较晚,在自动驾驶生态建设上相比ROS已有一定差距,目前在自动驾驶OS领域应用范围较小。
2.ROS和Linux平台
ROS(Robot Operating System)是一套基于Linux的统一的开源程序框架,用以在多样化的现实世界与仿真环境中实现对机器人的控制,同时也是一个贡献者众多的大型软件项目。2000年,为了给机器人研究建立一个开放式的协作框架,斯坦福大学开展了人工智能机器人(AI Robot, STAIR)项目、个人机器人(Personal Robots, PR)等一系列相关研究项目,在研究具有代表性、集成式人工智能系统的过程中,创立了用于室内场景的高灵活性、动态软件系统。2007年,柳树车库(Willow Garage)提供了大量资源,将斯坦福大学项目中的软件系统进行扩展与完善,同时在无数研究人员的共同努力下,ROS的核心思想和基本软件包逐渐完善。
目前自动驾驶技术的核心在于算法和计算平台的搭建,其中90%以上的算法在基于Linux内核的OS中间件环境——ROS中进行搭建和验证。特斯拉Autopilot系统主要是基于Linux建立的。
百度Apollo系统在早期采用的是ROS。2018年1月,百度和黑莓公司签署“意向声明”,黑莓QNX操作系统将成为百度Apollo自动驾驶平台的基础。Apollo目标是打造开放式自动驾驶平台(架构+底层软件+通用算法模块),吸引全球的开发者合作改进自动驾驶所需的各类模块算法,然后联合汽车主机厂和零部件供应商将其商业化,并共同收集车辆移动中的实时数据,不断优化自动驾驶的人工智能算法。
3.华为MDC
华为MDC智能驾驶计算平台基于自研鲲鹏CPU和昇腾AI处理器开发,搭载了基于华为鸿蒙的智能驾驶OS,是一个开放的标准化平台产品,可支持从L2+级高级驾驶辅助到L5级自动驾驶的演进,能够兼容AUTOSAR与ROS,已经和18家主流车企和一流供应商建立了合作,覆盖乘用车、商用车、特种作业车等应用场景。2020年2月,华为MDC智能驾驶计算平台获得ISO 26262功能安全管理认证证书,在安全性方面获得了汽车行业认可。
4.大众VW.OS
2018年8月,大众集团宣布将投入35亿欧元为整个产品系列开发"VW.OS"软件操作系统,该系统将从2020年起在大众品牌的电动汽车上推出,这些新车将拥有全新的电子结构,用于自动驾驶功能。
大众的汽车电子系统正在从分布式向集中式处理方式转换,计划将ECU(车载控制单元)功能集成起来,最终实现系统模块数量级的减少,核心架构从当前上百个控制单元减少到3到5个车载中央处理器。 以新高尔夫为例,需要将来自200多个供应商提供的70个控制单元,减少到3到5个中央处理器,因为当前庞杂的架构系统根本无法满足自动驾驶时代汽车的开发。

搭载大众VW.OS的汽车将使用专有软件操作系统连接各种传感器,这些传感器通过操作系统与对应的ECU取得联系,可以在大幅减少互相通信的基础上,共享底层代码,进而大大减少代码量,实现ECU功能的集成。
目前基于Autosar经典平台开发汽车控制器的大量软件工作是供应商完成的,其特点是面向特定实时性功能,缺点是系统对RAM或Flash等资源具有较低的占用率。VW.OS使大众可以对汽车进行空中软件更新,而不是依赖不同厂商提供各种传感器的第三方软件,将原先属于供应商的工作回到大众的掌控中。
(二)智能座舱底层操作系统
1.QNX
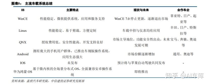
QNX操作系统由Gordon Bell和Dan Dodge在1980年开发出来,并在2010年被黑莓手机(BlackBerry)制造商RIM(Research In Motion Ltd.)收购。QNX是一种商用的类Unix实时操作系统,目标市场主要是嵌入式系统。QNX核心非常小巧,运行速度极快,具有独特的微内核架构,安全和可靠性高,是全球第一款通过ISO26262 ASIL-D安全认证的车载的OS产品,具备整车厂最为看重的优势。目前QNX在车用仪表市场占有率超过70%。

QNX公司为汽车开发了完整的车载信息娱乐系统QNX CAR(QNX CAR Platform for Infotainment)、数字座舱系统(QNX Platform for Digital Cockpits)和驾驶辅助系统平台(QNX Platform for ADAS),为开发人员提供了灵活的工具选择,适用于车载环境的人机交互界面,并支持Android应用程序。目前,QNX已和45家以上OEM整车厂进行合作,超过1.5亿辆汽车使用了QNX系统,在汽车嵌入式操作系统的市场占有率位居第一。
表3-1 QNX主要产品介绍

2.Linux/AGL
Linux是一款开源、高效、灵活的OS,与QNX相比最大优势在于其为开源软件,具备很大的定制开发灵活度。Linux内核紧凑高效,可以充分发挥硬件的性能。OEM和供应商需要在一个比较固定和可靠的Linux版本上进行开发,但由于Linux版本变动很快,因此需要积累大量OS开发经验。特斯拉、阿里分别基于Linux开发出了自己的汽车操作系统。目前基于Linux内核的OS在智能座舱OS市场中占据约35%份额。
2014年,Linux 基金会发布了开源 AGL(Automotive Grade Linux)规范 1.0 版本,它是首个开放式车载信息娱乐(IVI)软件规范。Automotive Grade Linux是一个协作开源项目,由Linux 基金会管理,它将汽车制造商、供应商和科技公司聚集在一起,以加速开发和使用完全开放的智能网联汽车软件堆栈。AGL设立的最初目的,是提供一个车规级的信息娱乐系统,但随着自动驾驶的发展,未来还会加入更多的功能,不仅会融合仪表盘、舱内控制的功能,还会覆盖自动驾驶的相关功能。截止2020年3月,国内已有上汽、中国移动、德赛西威、中科创达等加入了AGL,成员总数146个。
2018年发布的丰田凯美瑞混合动力XLE首次使用了基于AGL的信息娱乐系统。奔驰Vans正在开发使用汽车级Linux(AGL)的下一代车载操作系统,OEM可基于AGL向车辆添加和连接任何类型的物联网组件,如传感器、自动化控制和执行器,最终服务于奔驰的自动驾驶货车和乘用车上。
3.Android
安卓(Android)是基于Linux的自由及开放源代码的操作系统,由Google公司和开放手机联盟领导及开发。安卓被认为是基于Linux内核开发的最成功的产品,应用生态最为丰富,主要使用于移动设备。2007年11月,Google与84家硬件制造商、软件开发商及电信营运商组建开放手机联盟共同研发改良Android系统。之后Google以Apache开源许可证的授权方式,发布了Android的源代码。
安卓最大的优势在于庞大的手机群体,为其OS开发了极其丰富的应用,可以迅速实现移植,在汽车上快速建立起软件生态。安卓已推出车规级版本,目前在国内汽车信息娱乐系统中占据主流。作为开源OS,安卓对中低端OS开发商具有很大的吸引力,但给后期版本升级和系统漏洞等带来了巨大风险和技术维护成本。作为汽车操作系统,Android的稳定性和安全性较差,而且Android手机应用在操作逻辑和触控体验与汽车操控不相适应。
2019年5月,谷歌正式开放基于Linux运行的开源前装车机系统Android Automotive OS,便于开发者开发应用程序,其将首先在沃尔沃旗下的Polestar 2车型上使用。Polestar 2有两个屏幕,包括11英寸的中控屏和驾驶员仪表屏,两块屏幕都运行在Android Automotive OS上,不同于目前很多车企用不同的操作系统来分别开发中控屏和仪表屏。
谷歌公司推出的基于安卓的汽车操作系统平台产品尚处于发展早期,但国内车载信息娱乐系统产品的底层操作系统几乎全部采用安卓,主要的造车新势力也都基于安卓深度定制了自身的系统。
从高通和苹果的专利诉讼可以看出,以智能手机为代表的高科技领域在知识产权的保护和控制方面的竞争异常激烈。同样,谷歌公司计划对Android系统在欧洲及中国的手机收取授权费,也给国内汽车领域厂商敲响了警钟。
表3-2 国内车载娱乐信息产品自主供应商情况

数据来源:招股说明书
4.AliOS
2015年,阿里基于Linux Kernel LTS开发出YunOS,并与上汽合资成立斑马网络公司进行业务推广。YunOS在2017年更名为Alios,并在2017年宣布开源。2018年,阿里发布AliOS 2.0系统。
AliOS属于智能座舱OS,不包含自动驾驶功能,它通过先进的交互方式对座舱内部件的操控以及获取娱乐导航等信息服务,通过环境场景的感知来为用户提供驾驶辅助和服务推荐,可以实现车辆近远程控制(借助手机APP,车主远离车辆也可以进行上锁、解锁、打开后备箱、打开空调系统和座椅加热)和车辆状态查询。AliOS添加了云服务相关的模块以接入阿里巴巴的生态环境,重点包括电子商务(淘宝)、网络支付(支付宝)和高清地图(高德),打造手机之外的第二移动支付终端。在开发方面,AliOS提供了基于云的高效开发框架CAF,开发者只需要学习一次就可以在多个端口上进行开发,可同时支持手机、互联网汽车、Pad、智能家居等设备,实现多端统一。
目前已有上汽荣威、上汽名爵、上汽大通、上汽大众斯柯达、宝骏、神龙、东风雪铁龙、福特、观致等使用了基于AliOS的斑马系统。截至2018年底,搭载基于AliOS斑马系统的互联网汽车超过60万辆。
5.WinCE
WinCE是微软1996年发布的嵌入式操作系统市场的产品,基本是车载主机、车载导航或者车载娱乐系统。随着用户需求的增多和改变,以及其他操作系统的成熟,WinCE高度模块化的开发流程使开发用户越来越少,应用越来越匮乏,逐步退出了汽车操作系统市场。
6.华为鸿蒙
2019年8月,华为推出 Harmony OS 鸿蒙,这是一款基于微内核的全场景分布式OS,可应用在手表、大屏、车机与PC,并计划从 2020年发布的鸿蒙OS2.0版本开始正式支持车机。
7.GENIVI
2009年,宝马、通用汽车、英特尔等头部企业联合成立GENIVI联盟,旨在提供车载信息娱乐平台适用标准和开放源代码,建设支持开源车载娱乐系统的中间件。GENIVI基于Linux平台,准确来说是一个标准联盟。该联盟将Android、AUTOSAR、Linux和其他车载软件的采用者与解决方案供应商联系起来,涵盖各大汽车制造商、一级供应商、半导体供应商、软件开发商和服务提供商,成员已有100多个。
GENIVI开源组件如vSOMEIP、DLT等已经成为汽车业界通用的标准组件。从2019年10月开始,GENIVI联盟逐步由原来的车载娱乐向安卓车机拓展。2020年3月,腾讯旗下科恩实验室正式加入GENIVI,成为国内首家加入该联盟的安全团队。
表3-3 主流车载系统总结

(三)定制型和ROM型操作系统
定制型操作系统,指在底层操作系统之上进行深度定制化开发,包括系统内核修改,最终由Tier1和主机厂一起实现智能座舱系统平台或自动驾驶系统平台。百度Duer OS、大众VW.OS属于此类。
ROM型操作系统,一般基于安卓或Linux定制化开发,不涉及系统内核更改,在手机领域典型的有小米的MIUI,蔚来NOMI、小鹏Xmart、车和家、威马等基于Android和Linux开发ROM型操作系统。
1.百度Duer OS
百度的车载OS已经与阿里Alios形成了直接竞争关系。从2019年开始,福特旗下大部分国产福特和林肯品牌新车型搭载基于小度车载OS定制的智行信息娱乐系统SYNC+,此前福特的主要合作对象是阿里AliOS。
百度为开发者提供了开放平台,让开发者加入到车载OS生态的建设过程之中。同时百度的自动驾驶平台Apollo也为其车载OS的开发和应用推广起到了重要溢出效应。
2.小鹏Xmart
以小鹏G3为例,车内12.3英寸全液晶仪表盘和15.3寸的车机屏幕搭载小鹏开发的XmartOS操作系统,基于Android定制,并结合多种车辆控制接口,车机CPU是高通最新的车载处理器骁龙820A。
3.车和家理想ONE
理想ONE的操作系统分为两部分,一部分用于仪表屏和中央控制屏等与车辆控制相关的信息,仪表屏主要显示车辆的行驶、导航、里程、报警诊断、ADAS等信息,中央控制屏实现空调设定、座椅加热以及通风调整等功能,该部分由Linux系统驱动;另一部分负责信息娱乐系统,基于 Android O Automotive OS定制。这种方式保持了核心车辆控制体系与信息娱乐系统的隔离和分别控制。
(四)中间件
国内已布局汽车中间件业务的企业包括中科创达、东软集团、诚迈科技等。
中科创达起步于智能手机操作系统的技术开发业务,积累了大量的中间件技术储备和项目经验。中科创达从2013年开始布局智能汽车业务,2016年收购了汽车信息娱乐系统研发的独立设计公司爱普新思(Appsys)和汽车用户界面软件技术及服务供应商Right ware。
公司智能网联汽车业务持续高速增长,从2016年的0.5亿元增长至2019年的4.81亿元,主要产品包括智能座舱平台TurboX Auto 4.0,支持虚拟化和多个操作系统,大众、通用、上汽、广汽、本田、三菱、丰田、长城都开始使用中科创达的操作系统平台技术和智能座舱平台。
诚迈科技提供包括智能车载信息娱乐系统、智能仪表盘、TBOX等智能驾驶舱整体解决方案,与汽车电子芯片厂商深度合作,结合黑莓QNX、Android Auto、ALiOS、AGL等操作系统的开发能力,实现硬件虚拟化、快速启动、3D人机界面、自然语言交互界面、系统多窗口等。诚迈科技基于虚拟化的智能驾驶舱解决方案,实现了对主流的高通、英特尔、瑞萨下一代芯片的支持和优化,帮助汽车主机厂和一级供应商快速实现产品化。
东软集团已经发布了基于AUTOSAR架构面向量产自动驾驶汽车的操作系统软件平台 NeuSAR 2.0,车载HMI应用支撑平台Ve5产品在日本市场实现规模化量产出货,与英特尔、红旗共同研发的一机四屏智能座舱产品实现量产,其2019年智能汽车业务收入23.83亿元。
(五)映射类
1.谷歌Android Auto
2014年6月,Google推出了专为汽车设计的Android Auto,其需要连接手机使用,旨在取代汽车制造商的原生车载系统来执行Android应用与服务,并访问与存取Android手机内容,目前能够支持500种以上车型,但手机内容投屏的方式只是一种过渡和折中方案。
2.Carplay
2014年,苹果发布Carplay车载系统,将用户的IOS设备(手机、平板)在汽车中控屏幕上投屏,可支持siri语音、车载按钮、屏幕控制、第三方地图等。全球主要汽车制造商目前均已推出或即将推出支持 CarPlay 车载的车型,目前支持500多款车型。
Carplay作为一款投屏系统,与Android Auto类似。完成投屏映射一般需要通过有线(USB)或无线(蓝牙),通过MicroLink等通信协议的方式让车载HMI扩展智能手机,执行通信协议加重了智能手机的计算负担;无线连接不仅本身有延迟,不稳定的链接也会损害服务质量。这些问题对延迟和稳定性特别敏感的仪表盘和HUD将成为大问题,因此仪表盘和HUD不适合手机映射。

数据来源:ICVTank
此外,百度Carlife、华为Hicar等也都属于手机车机映射类软件。
四、汽车软件产业竞争格局
在智能汽车时代,围绕用户、数据、流量入口这些蕴藏巨大市场价值的争夺将更加激烈。整车厂商、传统Tier1、互联网软件企业、造车新势力、自动驾驶初创企业,凭借各自优势在底层操作系统、智能座舱、车载信息娱乐软件等领域发力,形成了互相合作又竞争的态势。
(一)操作系统
目前智能汽车操作系统的玩家主要是老牌互联网软件和科技企业,如谷歌、黑莓,以及新入局的阿里Alios和计划入局的华为鸿蒙。同时,整车厂也在加快争夺操作系统的主导权。
谷歌、阿里这样的企业除了在软件方面有大量的积累,更重要的是已经有了成体系的上下游生态。谷歌在手机等移动终端通过安卓建立的生态即使不能完全复刻到汽车上,也相比其他企业有了明显先发优势。而阿里凭借在云计算、网购、导航地图、人工智能、文娱等领域的布局,将能给汽车操作系统带来更大的升值和变现空间。
面对来自互联网企业的强大挑战,整车厂商开始形成共识,汽车正成为轮子上的智能手机,控制未来汽车的大脑和中枢神经系统至关重要,必须掌握软件开发的自主权,核心就是操作系统。
大众在2019年宣布将从2025年起在所有新车型上使用自主的VW.OS汽车操作系统,并开始通知其全球供应商不必再参与大众汽车的软件供应和开发。2020年1月,戴姆勒表示将推出自己的操作系统MB.OS,计划在公司内部培养软件开发能力,而不是外包给外部供应商。特斯拉的操作系统是基于Linux系统独立自主研发,所以能够实现整车OTA,及时为车主推送最新的软件服务。据咨询机构ABI Research 预测,到2022年将有2.03亿辆汽车能通过OTA 方式更新软件,其中至少2200万辆汽车还能通过OTA更新固件。
目前每个车型的传感器型号、控制器芯片与架构都不同,因此应用软件部署在不同的车型中时需要对每款车型的硬件平台做定制化的软件适配。随着操作系统自主化开发,硬件和软件之间的可解耦性也变得越来越清晰。如果软件与硬件可以实现解耦,只需通过调整操作系统与不同硬件平台的适配,就可以将应用软件部署在新的硬件平台中,工作量远小于应用软件直接和硬件平台进行适配。
并且,如果汽车操作系统是由主机厂主导设计的,在推向市场后会更容易对汽车进行OTA升级,而不是依赖于不同的供应商。从第一款特斯拉Model S上市开始的5年时间里,Tesla总计推送了25次OTA升级,软件使汽车的附加值大幅提升。
(二)智能座舱
现有智能座舱产业链分三大环节:上游Tier2基础软硬件,中游Tier1单个座舱产品,下游Tier0.5座舱解决方案集成商。相比传统电子座舱,智能座舱产业链中新出现了Tier0.5角色,软件取代硬件成为核心壁垒,使得单车价值快速上升和,推动竞争格局的重塑。
传统 Tier1、整车厂、互联网科技巨头三类核心参与者纷纷加大研发投入,进入智能座舱Tier0.5争夺战,都试图通过提高自身软件实力或向产业链上下游渗透获取单车价值量上升。
(三)仿真软件
MathWorks、ANSYS、IPG等国外传统仿真巨头凭借熟悉汽车硬件技术、客户资源、项目经验积累等优势,与国内百度、华为、腾讯、阿里等在自动驾驶仿真领域拉开了明显差距。
但国内IT巨头也有自身优势,可发挥在云计算、高精度地图、人工智能等方面的优势,在现有仿真技术体系下和传统仿真技术企业全面合作,并利用AI和云计算技术改良传统仿真技术和产品。2020年4月,阿里达摩院对外发布全球首个自动驾驶“混合式仿真测试平台”,该平台采用虚拟与现实结合的仿真技术,引进真实路测场景和云端训练师,模拟一次极端场景只需30秒,系统每日虚拟测试里程可超过800万公里,大幅提升自动驾驶AI模型训练效率。
对于IT巨头之外的中小型仿真技术企业,应定位为可灵活使用的应用产品,成为巨头平台的组件来丰富平台。
(四)数据
高度自动驾驶实现后的车内空间,将很大程度包含个人电脑及手机等移动终端的功能,能够覆盖更多的生活、办公场景,由此产生的数据量可能远超移动互联网时代,对数据的争夺也将成为热点。行车工况数据关系着车辆行驶安全,目前牢牢掌控在车企手中;地图数据主要由地图商和车企共享;基于车联网形成的海量用户数据是未来增值服务核心部分。以上三部分汇总形成大数据,在产业链核心玩家中分配,而如果能在操作系统争夺战中胜出,对数据的主导权将大大增加。
五、中国企业的机遇和挑战
在激烈的国际竞争中,中国在电脑、手机发展过程中面临的操作系统、芯片等核心技术部件缺失的问题,在智能汽车上依然存在。尤其是在汽车电子领域,博世、大陆、电装、法雷奥等国外巨头的领先优势仍然十分巨大,而如果要开发底层操作系统,必须在汽车电子电气架构有深厚积累。
智能座舱系统方面,国内厂商还比较依赖国外安卓、黑莓QNX等,国内车载信息娱乐系统产品的底层操作系统几乎全部采用安卓。谷歌公司计划对Android系统在欧洲的手机收取授权费,给国内汽车领域厂商敲响了警钟。国内能够称得上是自主OS的只有崭露头角的阿里Alios,其它如百度Duer OS属于定制型操作系统(在底层操作系统之上进行深度定制化开发,包括系统内核修改,最终由Tier1和主机厂一起实现),蔚来NOMI、小鹏Xmart、威马、车和家等则属于ROM型操作系统(基于安卓或Linux定制化开发,不涉及系统内核更改)。
自动驾驶操作系统方面,Linux还没有拿到行业功能安全的认证。黑莓的QNX车载操作系统,虽已经获得功能安全认证,但是作为未来支持更高级别自动驾驶的系统,还是会存在信息安全、算法多核调度的优化空间。
但值得欣慰的是,目前从操作系统到中间件再到上层应用软件的整个产业还处于发展的早期。在操作系统方面,全球众多OEM、零部件供应商、ICT供应商以L3级自动驾驶量产为目标,但大多数是针对操作系统的某一子模块单独发力,难以形成合力,未达到系统、功能软件层面。
国内企业有着自己的优势,机会仍然巨大。中国经过20多年的互联网浪潮,数字化基础设施越来越完善,培养出了庞大的具有互联网烙印和生活习惯的消费群体,给中国企业构建智能汽车时代的软件生态做足了准备工作。
阿里的互联网生态、云计算等方面建立了自己的竞争壁垒,基于阿里AliOS的斑马系统已应用在上汽荣威、上汽名爵等车型上,截至2018年底,搭载基于AliOS斑马系统的互联网汽车超过60万辆。
华为在2020年5月宣布其鸿蒙自动驾驶操作系统内核(含虚拟化机制)成功获得业界Safety领域最高等级功能安全认证(ISO 26262 ASIL-D),该内核已于2019年9月获得Security领域高等级信息安全认证(CC EAL 5+),成为业界首个拥有Security与Safety双高认证的商用OS内核。
百度的车载OS已经与阿里Alios形成了直接竞争关系。从2019年开始,福特旗下大部分国产福特和林肯品牌新车型搭载基于小度车载OS定制的智行信息娱乐系统SYNC+,此前福特的主要合作对象是阿里AliOS。百度为开发者提供了开放平台,让开发者加入到车载OS生态的建设过程之中。同时百度的自动驾驶平台Apollo也为其车载OS的开发和应用推广起到了重要溢出效应。
由此来看,国内企业攻下智能汽车的自动驾驶和智能座舱操作系统市场,并非遥不可及。同时催生的智能汽车软件中间件市场,也给国内中科创达、东软、诚迈科技带来了新的大蛋糕。
然而不同于手机厂商,整车厂对于互联网软件企业借助操作系统和应用软件来抢占数据、流量入口是十分忌讳的,两者既合作又竞争的局面将持续很多年。
-END-
关注微信公众号“AI车库”,获取更多自动驾驶领域产业报告。