消息队列的使用场景是怎样的? - 知乎 https://www.zhihu.com/question/34243607
链接:https://www.zhihu.com/question/34243607/answer/1023686807
来源:知乎
著作权归作者所有。商业转载请联系作者获得授权,非商业转载请注明出处。
你为啥用消息队列?
噗此,这也叫问题?别人用了我能不用么?别人用了我就用了呗,我就是为了用而用。
你心里嘀咕就好了,千万别说出来哈,说出来了没拿到Offer别到时候就在那说,敖丙那个渣男教我说的!

面试官你好:我们公司本身的业务体量很小,所以直接单机一把梭啥都能搞定了,但是后面业务体量不断扩大,采用微服务的设计思想,分布式的部署方式,所以拆分了很多的服务,随着体量的增加以及业务场景越来越复杂了,很多场景单机的技术栈和中间件以及不够用了,而且对系统的友好性也下降了,最后做了很多技术选型的工作,我们决定引入消息队列中间件。
哦?你说到业务场景越来越复杂,你那说一下你都在什么场景用到了消息队列?
嗯,我从三个方面去说一下我使用的场景吧。
Tip:这三个场景也是消息队列的经典场景,大家基本上要烂熟于心那种,就是一说到消息队列你脑子就要想到异步、削峰、解耦,条件反射那种。
异步:
我们之前的场景里面有很多步骤都是在一个流程里面需要做完的,就比如说我的下单系统吧,本来我们业务简单,下单了付了钱就好了,流程就走完了。
但是后面来了个产品经理,搞了个优惠券系统,OK问题不大,流程里面多100ms去扣减优惠券。
后来产品经理灵光一闪说我们可以搞个积分系统啊,也行吧,流程里面多了200ms去增减积分。
再后来后来隔壁的产品老王说:下单成功后我们要给用户发短信,也将就吧,100ms去发个短信。
再后来。。。(敖丙你有完没完!!!)

反正就流程有点像这样 ↓

你们可以看到这才加了三个,我可以斩钉截铁的告诉你真正的下单流程涉及的系统绝对在10个以上(主流电商),越大的越多。
这个链路这样下去,时间长得一批,用户发现我买个东西你特么要花几十秒,垃圾电商我不在你这里买了,不过要是都像并夕夕这么便宜,真香!
但是我们公司没有夕夕的那个经济实力啊,那只能优化系统了。
Tip:我之前在的电商老东家要求所有接口的Rt(ResponseTime响应时间)在200ms内,超出的全部优化,我现在所负责的系统QPS也是9W+就是抖动一下网络集群都可能炸锅那种,RT基本上都要求在50ms以内。

大家感受一下这个QPS。
嗯不错,链路长了就慢了,那你怎么解决的?
那链路长了就慢了,但是我们发现上面的流程其实可以同时做的呀,你支付成功后,我去校验优惠券的同时我可以去增减积分啊,还可以同时发个短信啊。
那正常的流程我们是没办法实现的呀,怎么办,异步。
你对比一下是不是发现,这样子最多只用100毫秒用户知道下单成功了,至于短信你迟几秒发给他他根本不在意是吧。

小伙子我打断你一下,你说了异步,那我用线程,线程池去做不是一样的么?
诶呀,面试官你不要急嘛,我后面还会说到的,骚等。
解耦:
既然面试官这么问了,我就说一下为啥我们不能用线程去做,因为用线程去做,你是不是要写代码?
你一个订单流程,你扣积分,扣优惠券,发短信,扣库存。。。等等这么多业务要调用这么多的接口,每次加一个你要调用一个接口然后还要重新发布系统,写一次两次还好,写多了你就说:老子不干了!
而且真的全部都写在一起的话,不单单是耦合这一个问题,你出问题排查也麻烦,流程里面随便一个地方出问题搞不好会影响到其他的点,小伙伴说我每个流程都try catch不就行了,相信我别这么做,这样的代码就像个定时炸弹 ,你不知道什么时候爆炸,平时不炸偏偏在你做活动的时候炸,你就领个P0故障收拾书包提前回家过年吧。
Tip:P0—PN 是互联网大厂经常用来判定事故等级的机制,P0是最高等级了。
但是你用了消息队列,耦合这个问题就迎刃而解了呀。
哦,帅丙怎么说?
且听我娓娓道来:
你下单了,你就把你支付成功的消息告诉别的系统,他们收到了去处理就好了,你只用走完自己的流程,把自己的消息发出去,那后面要接入什么系统简单,直接订阅你发送的支付成功消息,你支付成功了我监听就好了。

那你的流程走完了,你不用管别人是否成功么?比如你下单了积分没加,优惠券没扣怎么办?
问题是个好问题,但是没必要考虑,业务系统本身就是自己的开发人员维护的,你积分扣失败关我下单的什么事情?你管好自己下单系统的就好了。
Tip:话是这么说,但是这其实是用了消息队列的一个缺点,涉及到分布式事务的知识点,我下面会提到。
削峰:
就拿我上一期写的秒杀来说(暗示新同学看我上一期),你平时流量很低,但是你要做秒杀活动00 :00的时候流量疯狂怼进来,你的服务器,Redis,MySQL各自的承受能力都不一样,你直接全部流量照单全收肯定有问题啊,直接就打挂了。
那怎么办?
简单,把请求放到队列里面,然后至于每秒消费多少请求,就看自己的服务器处理能力,你能处理5000QPS你就消费这么多,可能会比正常的慢一点,但是不至于打挂服务器,等流量高峰下去了,你的服务也就没压力了。
你看阿里双十一12:00的时候这么多流量瞬间涌进去,他有时候是不是会慢一点,但是人家没挂啊,或者降级给你个友好的提示页面,等高峰过去了又是一条好汉了。

听你说了辣么多,怎么都是好处,那我问你使用了消息队列有啥问题么?
诶,看过前面我写的文章的人才都知道,我经常说的就是,技术是把双刃剑!
没错面试官,我使用他是因为他带给我们很多好处,但是使用之后问题也是接踵而至。
同样的暖男我呀,也从三个点介绍他主要的缺点:
系统复杂性
本来蛮简单的一个系统,我代码随便写都没事,现在你凭空接入一个中间件在那,我是不是要考虑去维护他,而且使用的过程中是不是要考虑各种问题,比如消息重复消费、消息丢失、消息的顺序消费等等,反正用了之后就是贼烦。
我插一句嘴,上面的问题(重复消费、消息丢失、顺序消费)你能分别介绍一下,并且说一下分别是怎么解决的么?
不要!我都说了敖丙下一章写啥?
其实不是暖男我不想在这里写,这三个问题我想了下,统统都是MQ的重点问题,单独拿一个出来就是一篇文章了,篇幅实在太长了,我会在下一章挨个介绍一遍的。
数据一致性
这个其实是分布式服务本身就存在的一个问题,不仅仅是消息队列的问题,但是放在这里说是因为用了消息队列这个问题会暴露得比较严重一点。
就像我开头说的,你下单的服务自己保证自己的逻辑成功处理了,你成功发了消息,但是优惠券系统,积分系统等等这么多系统,他们成功还是失败你就不管了?
我说了保证自己的业务数据对的就好了,其实还是比较不负责任的一种说法,这样就像个渣男,没有格局,这样呀你的路会越走越窄的。

所有的服务都成功才能算这一次下单是成功的,那怎么才能保证数据一致性呢?
分布式事务:把下单,优惠券,积分。。。都放在一个事务里面一样,要成功一起成功,要失败一起失败。
Tip:分布式事务在互联网公司里面实在常见,我也不在这里大篇幅介绍了,后面都会专门说的。
可用性
你搞个系统本身没啥问题,你现在突然接入一个中间件在那放着,万一挂了怎么办?我下个单MQ挂了,优惠券不扣了,积分不减了,这不是杀一个程序员能搞定的吧,感觉得杀一片。
至于怎么保证高可用,还是那句话也不在这里展开讨论了,我后面一样会写,像写Redis那样写出来的。
放心敖丙我不是渣男来的,我肯定会对你们负责的。点赞!
看不出来啊,你有点东西呀,那我问一下你,你们是怎么做技术选型的?
目前在市面上比较主流的消息队列中间件主要有,Kafka、ActiveMQ、RabbitMQ、RocketMQ 等这几种。
不过敖丙我想说的是,ActiveMQ和RabbitMQ这两着因为吞吐量还有GitHub的社区活跃度的原因,在各大互联网公司都已经基本上绝迹了,业务体量一般的公司会是有在用的,但是越来越多的公司更青睐RocketMQ这样的消息中间件了。
Kafka和RocketMQ一直在各自擅长的领域发光发亮,不过写这篇文章的时候我问了蚂蚁金服,字节跳动和美团的朋友,好像大家用的都有点不一样,应该都是各自的中间件,可能做过修改,也可能是自研的,大多没有开源。
就像我们公司就是是基于Kafka和RocketMQ两者的优点自研的消息队列中间件,吞吐量、可靠性、时效性等都很可观。
我们回归正题,我这里用网上找的对比图让大家看看差距到底在哪里:

大家其实一下子就能看到差距了,就拿吞吐量来说,早期比较活跃的ActiveMQ 和RabbitMQ基本上不是后两者的对手了,在现在这样大数据的年代吞吐量是真的很重要。
比如现在突然爆发了一个超级热点新闻,你的APP注册用户高达亿数,你要想办法第一时间把突发全部推送到每个人手上,你没有大吞吐量的消息队列中间件用啥去推?
再说这些用户大量涌进来看了你的新闻产生了一系列的附带流量,你怎么应对这些数据,很多场景离开消息队列基本上难以为继。
就部署方式而言前两者也是大不如后面两个天然分布式架构的哥哥,都是高可用的分布式架构,而且数据多个副本的数据也能做到0丢失。
我们再聊一下RabbitMQ这个中间件其实还行,但是这玩意开发语言居然是erlang,我敢说绝大部分工程师肯定不会为了一个中间件去刻意学习一门语言的,开发维护成本你想都想不到,出个问题查都查半天。
至于RocketMQ(阿里开源的),git活跃度还可以。基本上你push了自己的bug确认了有问题都有阿里大佬跟你试试解答并修复的,我个人推荐的也是这个,他的架构设计部分跟同样是阿里开源的一个RPC框架是真的很像(Dubbo)可能是因为师出同门的原因吧。
Tip:Dubbo等我写到RPC我会详细介绍的。
Kafka我放到最后说,你们也应该知道了,压轴的这是个大哥,大数据领域,公司的日志采集,实时计算等场景,都离不开他的身影,他基本上算得上是世界范围级别的消息队列标杆了。
以上这些都只是一些我自己的个人意见,真正的选型还是要去深入研究的,不然那你公司一天UV就1000你告诉我你要去用Kafka我只能说你吃饱撑的。
记住,没有最好的技术,只有最适合的技术,不要为了用而用。
面试结束
嗯,小伙子不错不错,分析得很到位,那你记得下期来说一下消息队列的高可用,重复消费、消息丢失、消息顺序、分布式事务等问题?
一个用消息队列 的人,不知道为啥用 MQ,这就有点尴尬 - 割肉机 - 博客园 https://www.cnblogs.com/williamjie/p/9481780.html
消息队列
为什么写这篇文章?
博主有两位朋友分别是小A和小B:
- 小A,工作于传统软件行业(某社保局的软件外包公司),每天工作内容就是和产品聊聊需求,改改业务逻辑。再不然就是和运营聊聊天,写几个SQL,生成下报表。又或者接到客服的通知,某某功能故障了,改改数据,然后下班部署上线。每天过的都是这种生活,技术零成长。
- 小B,工作于某国企,虽然能接触到一些中间件技术。然而,他只会订阅/发布消息。通俗点说,就是调调API。对为什么使用这些中间件啊?如何保证高可用啊?没有充分的认识。
庆幸的是两位朋友都很有上进心,于是博主写这篇文章,帮助他们复习一下关于消息队列中间件这块的要点
复习要点
本文大概围绕如下几点进行阐述:
我们围绕以上七点进行阐述。需要说明一下,本文不是《消息队列从入门到精通》这种课程,因此只是提供一个复习思路,而不是去教你们怎么调用消息队列的API。建议对消息队列不了解的人,去找点消息队列的博客看看,再看本文,收获更大
正文
1、为什么要使用消息队列?
分析:一个用消息队列的人,不知道为啥用,这就有点尴尬。没有复习这点,很容易被问蒙,然后就开始胡扯了。
回答:这个问题,咱只答三个最主要的应用场景(不可否认还有其他的,但是只答三个主要的),即以下六个字:解耦、异步、削峰
(1)解耦
传统模式:
传统模式的缺点:
- 系统间耦合性太强,如上图所示,系统A在代码中直接调用系统B和系统C的代码,如果将来D系统接入,系统A还需要修改代码,过于麻烦!
中间件模式:
中间件模式的的优点:
- 将消息写入消息队列,需要消息的系统自己从消息队列中订阅,从而系统A不需要做任何修改。
(2)异步
传统模式:
传统模式的缺点:
- 一些非必要的业务逻辑以同步的方式运行,太耗费时间。
中间件模式:
中间件模式的的优点:
- 将消息写入消息队列,非必要的业务逻辑以异步的方式运行,加快响应速度
(3)削峰
传统模式
传统模式的缺点:
- 并发量大的时候,所有的请求直接怼到数据库,造成数据库连接异常
中间件模式:
中间件模式的的优点:
- 系统A慢慢的按照数据库能处理的并发量,从消息队列中慢慢拉取消息。在生产中,这个短暂的高峰期积压是允许的。
2、使用了消息队列会有什么缺点?
分析:一个使用了MQ的项目,如果连这个问题都没有考虑过,就把MQ引进去了,那就给自己的项目带来了风险。我们引入一个技术,要对这个技术的弊端有充分的认识,才能做好预防。要记住,不要给公司挖坑!
回答:回答也很容易,从以下两个个角度来答
- 系统可用性降低:你想啊,本来其他系统只要运行好好的,那你的系统就是正常的。现在你非要加个消息队列进去,那消息队列挂了,你的系统不是呵呵了。因此,系统可用性降低
- 系统复杂性增加:要多考虑很多方面的问题,比如一致性问题、如何保证消息不被重复消费,如何保证保证消息可靠传输。因此,需要考虑的东西更多,系统复杂性增大。
但是,我们该用还是要用的。
3、消息队列如何选型?
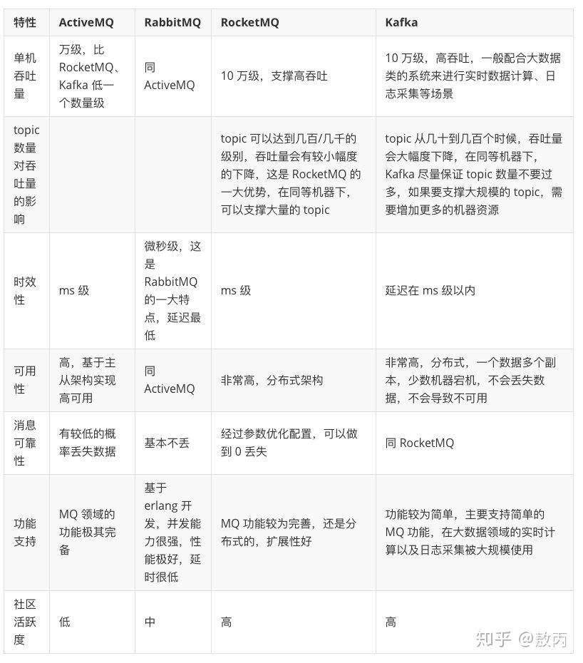
先说一下,博主只会ActiveMQ,RabbitMQ,RocketMQ,Kafka,对什么ZeroMQ等其他MQ没啥理解,因此只能基于这四种MQ给出回答。
分析:既然在项目中用了MQ,肯定事先要对业界流行的MQ进行调研,如果连每种MQ的优缺点都没了解清楚,就拍脑袋依据喜好,用了某种MQ,还是给项目挖坑。如果面试官问:"你为什么用这种MQ?。"你直接回答"领导决定的。"这种回答就很LOW了。还是那句话,不要给公司挖坑。
我们可以看出,RabbitMQ版本发布比ActiveMq频繁很多。至于RocketMQ和kafka就不带大家看了,总之也比ActiveMQ活跃的多。详情,可自行查阅。
再来一个性能对比表
| 特性 | ActiveMQ | RabbitMQ | RocketMQ | kafka |
|---|---|---|---|---|
| 开发语言 | java | erlang | java | scala |
| 单机吞吐量 | 万级 | 万级 | 10万级 | 10万级 |
| 时效性 | ms级 | us级 | ms级 | ms级以内 |
| 可用性 | 高(主从架构) | 高(主从架构) | 非常高(分布式架构) | 非常高(分布式架构) |
| 功能特性 | 成熟的产品,在很多公司得到应用;有较多的文档;各种协议支持较好 | 基于erlang开发,所以并发能力很强,性能极其好,延时很低;管理界面较丰富 | MQ功能比较完备,扩展性佳 | 只支持主要的MQ功能,像一些消息查询,消息回溯等功能没有提供,毕竟是为大数据准备的,在大数据领域应用广。 |
综合上面的材料得出以下两点:
(1)中小型软件公司,建议选RabbitMQ.一方面,erlang语言天生具备高并发的特性,而且他的管理界面用起来十分方便。正所谓,成也萧何,败也萧何!他的弊端也在这里,虽然RabbitMQ是开源的,然而国内有几个能定制化开发erlang的程序员呢?所幸,RabbitMQ的社区十分活跃,可以解决开发过程中遇到的bug,这点对于中小型公司来说十分重要。不考虑rocketmq和kafka的原因是,一方面中小型软件公司不如互联网公司,数据量没那么大,选消息中间件,应首选功能比较完备的,所以kafka排除。不考虑rocketmq的原因是,rocketmq是阿里出品,如果阿里放弃维护rocketmq,中小型公司一般抽不出人来进行rocketmq的定制化开发,因此不推荐。
(2)大型软件公司,根据具体使用在rocketMq和kafka之间二选一。一方面,大型软件公司,具备足够的资金搭建分布式环境,也具备足够大的数据量。针对rocketMQ,大型软件公司也可以抽出人手对rocketMQ进行定制化开发,毕竟国内有能力改JAVA源码的人,还是相当多的。至于kafka,根据业务场景选择,如果有日志采集功能,肯定是首选kafka了。具体该选哪个,看使用场景。
4、如何保证消息队列是高可用的?
分析:在第二点说过了,引入消息队列后,系统的可用性下降。在生产中,没人使用单机模式的消息队列。因此,作为一个合格的程序员,应该对消息队列的高可用有很深刻的了解。如果面试的时候,面试官问,你们的消息中间件如何保证高可用的?你的回答只是表明自己只会订阅和发布消息,面试官就会怀疑你是不是只是自己搭着玩,压根没在生产用过。请做一个爱思考,会思考,懂思考的程序员。
回答:这问题,其实要对消息队列的集群模式要有深刻了解,才好回答。
以rcoketMQ为例,他的集群就有多master 模式、多master多slave异步复制模式、多 master多slave同步双写模式。多master多slave模式部署架构图(网上找的,偷个懒,懒得画):
其实博主第一眼看到这个图,就觉得和kafka好像,只是NameServer集群,在kafka中是用zookeeper代替,都是用来保存和发现master和slave用的。通信过程如下:
Producer 与 NameServer集群中的其中一个节点(随机选择)建立长连接,定期从 NameServer 获取 Topic 路由信息,并向提供 Topic 服务的 Broker Master 建立长连接,且定时向 Broker 发送心跳。Producer 只能将消息发送到 Broker master,但是 Consumer 则不一样,它同时和提供 Topic 服务的 Master 和 Slave建立长连接,既可以从 Broker Master 订阅消息,也可以从 Broker Slave 订阅消息。
那么kafka呢,为了对比说明直接上kafka的拓补架构图(也是找的,懒得画)
如上图所示,一个典型的Kafka集群中包含若干Producer(可以是web前端产生的Page View,或者是服务器日志,系统CPU、Memory等),若干broker(Kafka支持水平扩展,一般broker数量越多,集群吞吐率越高),若干Consumer Group,以及一个Zookeeper集群。Kafka通过Zookeeper管理集群配置,选举leader,以及在Consumer Group发生变化时进行rebalance。Producer使用push模式将消息发布到broker,Consumer使用pull模式从broker订阅并消费消息。
至于rabbitMQ,也有普通集群和镜像集群模式,自行去了解,比较简单,两小时即懂。
要求,在回答高可用的问题时,应该能逻辑清晰的画出自己的MQ集群架构或清晰的叙述出来。
5、如何保证消息不被重复消费?
分析:这个问题其实换一种问法就是,如何保证消息队列的幂等性?这个问题可以认为是消息队列领域的基本问题。换句话来说,是在考察你的设计能力,这个问题的回答可以根据具体的业务场景来答,没有固定的答案。
回答:先来说一下为什么会造成重复消费?
其实无论是那种消息队列,造成重复消费原因其实都是类似的。正常情况下,消费者在消费消息时候,消费完毕后,会发送一个确认信息给消息队列,消息队列就知道该消息被消费了,就会将该消息从消息队列中删除。只是不同的消息队列发送的确认信息形式不同,例如RabbitMQ是发送一个ACK确认消息,RocketMQ是返回一个CONSUME_SUCCESS成功标志,kafka实际上有个offset的概念,简单说一下(如果还不懂,出门找一个kafka入门到精通教程),就是每一个消息都有一个offset,kafka消费过消息后,需要提交offset,让消息队列知道自己已经消费过了。那造成重复消费的原因?,就是因为网络传输等等故障,确认信息没有传送到消息队列,导致消息队列不知道自己已经消费过该消息了,再次将该消息分发给其他的消费者。
如何解决?这个问题针对业务场景来答分以下几点
(1)比如,你拿到这个消息做数据库的insert操作。那就容易了,给这个消息做一个唯一主键,那么就算出现重复消费的情况,就会导致主键冲突,避免数据库出现脏数据。
(2)再比如,你拿到这个消息做redis的set的操作,那就容易了,不用解决,因为你无论set几次结果都是一样的,set操作本来就算幂等操作。
(3)如果上面两种情况还不行,上大招。准备一个第三方介质,来做消费记录。以redis为例,给消息分配一个全局id,只要消费过该消息,将<id,message>以K-V形式写入redis。那消费者开始消费前,先去redis中查询有没消费记录即可。
6、如何保证消费的可靠性传输?
分析:我们在使用消息队列的过程中,应该做到消息不能多消费,也不能少消费。如果无法做到可靠性传输,可能给公司带来千万级别的财产损失。同样的,如果可靠性传输在使用过程中,没有考虑到,这不是给公司挖坑么,你可以拍拍屁股走了,公司损失的钱,谁承担。还是那句话,认真对待每一个项目,不要给公司挖坑。
回答:其实这个可靠性传输,每种MQ都要从三个角度来分析:生产者弄丢数据、消息队列弄丢数据、消费者弄丢数据
RabbitMQ
(1)生产者丢数据
从生产者弄丢数据这个角度来看,RabbitMQ提供transaction和confirm模式来确保生产者不丢消息。
transaction机制就是说,发送消息前,开启事物(channel.txSelect()),然后发送消息,如果发送过程中出现什么异常,事物就会回滚(channel.txRollback()),如果发送成功则提交事物(channel.txCommit())。
然而缺点就是吞吐量下降了。因此,按照博主的经验,生产上用confirm模式的居多。一旦channel进入confirm模式,所有在该信道上面发布的消息都将会被指派一个唯一的ID(从1开始),一旦消息被投递到所有匹配的队列之后,rabbitMQ就会发送一个Ack给生产者(包含消息的唯一ID),这就使得生产者知道消息已经正确到达目的队列了.如果rabiitMQ没能处理该消息,则会发送一个Nack消息给你,你可以进行重试操作。处理Ack和Nack的代码如下所示(说好不上代码的,偷偷上了):
-
channel.addConfirmListener(new ConfirmListener() {
-
-
public void handleNack(long deliveryTag, boolean multiple) throws IOException {
-
System.out.println("nack: deliveryTag = "+deliveryTag+" multiple: "+multiple);
-
}
-
-
public void handleAck(long deliveryTag, boolean multiple) throws IOException {
-
System.out.println("ack: deliveryTag = "+deliveryTag+" multiple: "+multiple);
-
}
-
});
(2)消息队列丢数据
处理消息队列丢数据的情况,一般是开启持久化磁盘的配置。这个持久化配置可以和confirm机制配合使用,你可以在消息持久化磁盘后,再给生产者发送一个Ack信号。这样,如果消息持久化磁盘之前,rabbitMQ阵亡了,那么生产者收不到Ack信号,生产者会自动重发。
那么如何持久化呢,这里顺便说一下吧,其实也很容易,就下面两步
1、将queue的持久化标识durable设置为true,则代表是一个持久的队列
2、发送消息的时候将deliveryMode=2
这样设置以后,rabbitMQ就算挂了,重启后也能恢复数据
(3)消费者丢数据
消费者丢数据一般是因为采用了自动确认消息模式。这种模式下,消费者会自动确认收到信息。这时rahbitMQ会立即将消息删除,这种情况下如果消费者出现异常而没能处理该消息,就会丢失该消息。
至于解决方案,采用手动确认消息即可。
kafka
Producer在发布消息到某个Partition时,先通过ZooKeeper找到该Partition的Leader,然后无论该Topic的Replication Factor为多少(也即该Partition有多少个Replica),Producer只将该消息发送到该Partition的Leader。Leader会将该消息写入其本地Log。每个Follower都从Leader中pull数据。
针对上述情况,得出如下分析
(1)生产者丢数据
在kafka生产中,基本都有一个leader和多个follwer。follwer会去同步leader的信息。因此,为了避免生产者丢数据,做如下两点配置
- 第一个配置要在producer端设置acks=all。这个配置保证了,follwer同步完成后,才认为消息发送成功。
- 在producer端设置retries=MAX,一旦写入失败,这无限重试
(2)消息队列丢数据
针对消息队列丢数据的情况,无外乎就是,数据还没同步,leader就挂了,这时zookpeer会将其他的follwer切换为leader,那数据就丢失了。针对这种情况,应该做两个配置。
- replication.factor参数,这个值必须大于1,即要求每个partition必须有至少2个副本
- min.insync.replicas参数,这个值必须大于1,这个是要求一个leader至少感知到有至少一个follower还跟自己保持联系
这两个配置加上上面生产者的配置联合起来用,基本可确保kafka不丢数据
(3)消费者丢数据
这种情况一般是自动提交了offset,然后你处理程序过程中挂了。kafka以为你处理好了。再强调一次offset是干嘛的
offset:指的是kafka的topic中的每个消费组消费的下标。简单的来说就是一条消息对应一个offset下标,每次消费数据的时候如果提交offset,那么下次消费就会从提交的offset加一那里开始消费。
比如一个topic中有100条数据,我消费了50条并且提交了,那么此时的kafka服务端记录提交的offset就是49(offset从0开始),那么下次消费的时候offset就从50开始消费。
解决方案也很简单,改成手动提交即可。
ActiveMQ和RocketMQ
大家自行查阅吧
7、如何保证消息的顺序性?
分析:其实并非所有的公司都有这种业务需求,但是还是对这个问题要有所复习。
回答:针对这个问题,通过某种算法,将需要保持先后顺序的消息放到同一个消息队列中(kafka中就是partition,rabbitMq中就是queue)。然后只用一个消费者去消费该队列。
有的人会问:那如果为了吞吐量,有多个消费者去消费怎么办?
这个问题,没有固定回答的套路。比如我们有一个微博的操作,发微博、写评论、删除微博,这三个异步操作。如果是这样一个业务场景,那只要重试就行。比如你一个消费者先执行了写评论的操作,但是这时候,微博都还没发,写评论一定是失败的,等一段时间。等另一个消费者,先执行写评论的操作后,再执行,就可以成功。
总之,针对这个问题,我的观点是保证入队有序就行,出队以后的顺序交给消费者自己去保证,没有固定套路。
总结
写到这里,希望读者把本文提出的这几个问题,经过深刻的准备后,一般来说,能囊括大部分的消息队列的知识点。如果面试官不问这几个问题怎么办,简单,自己把几个问题讲清楚,突出以下自己考虑的全面性。
最后,其实我不太提倡这样突击复习,希望大家打好基本功,做一个爱思考,懂思考,会思考的程序员。