说到问卷调查,满意度调查算是众多问卷调查类型中应用最广泛的。不论是大小企业,或是政府、机构都可以通过满意度问卷调查了解服务对象的满意程度。
比如医院需要了解患者对医护人员服务的满意程度,企业需要了解顾客对自家产品的满意程度及需求,政府需要了解公众的的服务需求等等。
本文将介绍4种常用的顾客满意度模型,以及如何使用SPSSAU进行这些模型的建立和分析。
1、四分图
四分图,又称为四象限图,是一种简单实用的满意度评价模型。通过四分图能够帮助研究者快速找出问题关键,区分出各需求指标的轻重缓急,从而制定出有针对性的执行方案。
优点:理论简单,容易理解。操作起来非常方便,不会涉及很多理论和统计工具。
缺点:只参考顾客满意度,没有考虑其他影响因素;没有对顾客的购买行为的相关研究;可能有顾客重视的绩效指标,而研究使用的绩效指标没有列出。
问卷设计
在问卷设计时,要分别设计出满意度与重要性的题目,且两部分的指标和量表等级应完全一致。
SPSSAU操作
① 选择SPSSAU【可视化】--【象限图】。
② X项放入“满意度”,Y项放入“重要度”,标签项放入“指标”。
如何解读
指标在不同的象限中分别对应不同的解释,针对不同象限我们可以建立针对性的优化措施。
第一象限为优势区。在第一象限的指标顾客重视度高并且实际满意度也很高,说明是这些指标是优势项可以重点突出或保持。
第二象限为改进区。第二象限指标顾客较重视,但实现感知满意度不高,说明需要重点加强改善。
第三象限为低优先级区。第三象限重要性及满意度都不高,即使投入精力提升该因素,满意度也不会有太大提升,这部分指标减少关注作为次重点改进。
第四象限为供给过度区。第四象限满意度大于重要性,可以适当减少对这些指标的关注,保持现有水平即可。
2、KANO模型
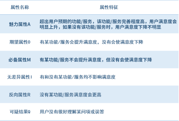
KANO模型是一种辅助顾客满意度评价的理论模型。KANO模型是根据客户满意度和功能具备程度两方面,对功能进行分类,找出各类需求的排名偏好情况。
问卷设计
设计KANO问卷时,针对每个功能需求,都需要设计正向和反向两个问题。
SPSSAU操作
① 选择SPSSAU【问卷研究】--【KANO模型】。

② 将各功能指标的正反项放入对应分析框,同一题的正反两项放置的顺序需完全对应。
如何解读
注意:系统默认1分代表不喜欢,5分代表喜欢。如果不是这样设置,可通过【数据处理】--【数据编码】修改。
需求满足优先级上,通常顺序为:必备属性>期望属性>魅力属性>无差异属性。
从上图中可以看出,本次分析的5个功能中,功能1、功能2和功能4为无差异属性;功能3为反向属性;功能5为魅力属性。
也就是应优先考虑满足功能5,其次是功能1、2、4,功能3为反向属性,该功能完善程度高,用户满意度反而会下降,因此无须提供该功能。
Better-Worse系数图
Better-Worse系数图展示各功能的坐标情况,横坐标为Worse绝对值,纵坐标为Better值,可直观展示所有功能项属性情况;
Better 的数值通常为正,正值越大 / 越接近 1,则表示用户满意度提升的效果会越强,满意度上升的越快。
Worse 的数值通常为负,其负值越大 / 越接近 -1,则表示对用户不满意度的影响最大,满意度降低的影响效果越强,下降的越快。
第一象限为期望属性,Better值高,Worse值绝对值高。该象限的功能应优先满足;
第二象限为魅力属性,Better值高,Worse值绝对值低。该象限的功能应优先满足;
第三象限为无差异属性,Better值低,Worse值绝对值低。该象限的功能通常不提供;
第四象限为必备属性,Better值低,Worse值绝对值高。该象限的功能一定需要满足;
3、AHP层次分析法
AHP层次分析法是一种辅助判断顾客满意度评价的研究模型,广泛应用于各个领域。
优点:简单灵活,可操作性强。适用范围广泛。
缺点:评价体系各层指标不宜过多;如果出现一致性检验未通过的情况,需要重新修正。
问卷设计
在设计问卷时,首先需要确定各级指标,然后分别对各级指标两两进行比较得到判断矩阵,可使用SPSSAU进行一致性检验。
SPSSAU操作
① 选择SPSSAU【综合评价】--【AHP层次分析】。

② 将判断矩阵填入到白色单元格内,即可计算权重及一致性检验结果。

如何解读
通过一致性检验,说明计算所得权重具有一致性。如果未通过一致性检验,则需要检查是否存在逻辑问题等,重新录入判断矩阵进行分析。
在确定了评价指标和各自权重后,将评价指标设计成问卷,由顾客对各指标进行评分。收集后将各指标得分加权求和,即可得到顾客满意度的均值得分。
4、顾客满意度指数模型
以ACSI (美国顾客满意度指数模型) 为例,该模型能够反映出消费者对服务质量的评价,综合反映出顾客的满意程度。模型由6个结构变量组成:感知质量、用户期望、感知价值、用户满意、用户忠诚、用户抱怨。
问卷设计
问卷设计时采用较多的是李克特5级量表、7级量表和10级量表。
SPSSAU操作
① 使用SPSSAU【问卷研究】--【结构方程模型】或【问卷研究】--【路径分析】进行分析。
② 模型共有9条路径关系,结合9条路径关系,首先建立路径模型如下图:
如何解读

路径系数图
从上表可知,顾客期望对感知价值产生有显著的负向影响关系(路径系数-0.215)。
顾客期望对感知质量产生有显著的正向影响关系(路径系数0.402)。
感知质量对顾客满意度产生有显著的正向影响关系(路径系数0.823)。
顾客满意度对顾客忠诚产生有显著的正向影响关系(路径系数0.612)。
至于其他路径则没有呈现出显著的影响关系。
通过路径分析发现存在网络购物满意度关键影响因素路径:顾客期望->感知质量->顾客满意度->顾客忠诚。
「更多内容登录SPSSAU官网了解」

















