dhcn

https://mp.weixin.qq.com/s/i0cs0yIopKfC7EizblQE8w

本文作者 金融监管研究院 王志毅(微信:wangzhiyi_88)本文仅代表个人观点,欢迎个人转发,谢绝媒体、公众号或网站未经授权转载。

 

2021年刚过一周,跨境政策已经日新月异:

1月4日,六部委联合发文,跨境人民币政策大松绑

1月5日,人行、外管上调境外放款额度

1月6日,新片区取消外商直接投资人民币资本金专户

1月7日,人行、外管下调企业跨境融资宏观审慎参数

1月8日,发改委:外资行2021年中长债申请开始

 

2021年注定是至关重要的一年,本文结合近期政策作一简单展望,仅代表个人观点抛砖引玉。

(外媒认为拜登上台后的这几年会是决定未来中美在世界格局的关键之年,而2021又是中国十四五规划的开局之年,新年刚过汇市、股市就已暴涨)

 

 

一、最近监管有哪些动作?

 

自2020年5月份以来,人民币汇率不断升值,从将近7.2一路升值至6.4附近,监管方面为了稳汇率不断出台政策进行逆周期调节。

尤其是10月份以后,监管开始不断从宏观审慎工具箱中挑出顺手的工具开始使用,同时也是表明态度和预期管理。

 

例如:

1、隔空喊话

  • 2020年10月21日,潘功胜讲话

动态调整外汇风险准备金率和全口径跨境融资宏观审慎系数,探索跨境资金流动宏观审慎管理

  • 2020年10月23日,外汇局答记者问强调汇率风险中性

外汇局回答了这些问题:汇率加速升值

 

2、风险准备金

  • 2020年10月10日,外汇风险准备金退出。银行代客远期购汇无需再缴纳20%准备金,对购汇方向松绑,汇率避险进入双向平衡时期。

央行出手!汇率政策回归中性!外汇风险准备金退出了!

 

3、调节宏观审慎系数

 

4、流出方向额度审批加速

  • QDII额度加快发放,自9月份以来已经连续三个月发放共计近127亿美元,近71家机构拿到了额度(截止11月末数据),这占到了2018年额度重启以来发放额度的将近一半(127/267=47%)。

外汇局回答了这些问题:汇率加速升值、新增QDII额度、放宽机构个人海外投资

  • QDLP、QDIE扩容,上海、北京和深圳三地合格境内有限合伙(QDLP)/投资企业(QDIE)额度扩大至100亿美元,另外还扩大QDLP试点地区至海南自贸港和重庆

一大波QDLP来袭!欧洲最大资产管理公司落地北京!

上海QDLP扩容!悄悄告诉你QDLP和QDIE不得不说的故事

 

 

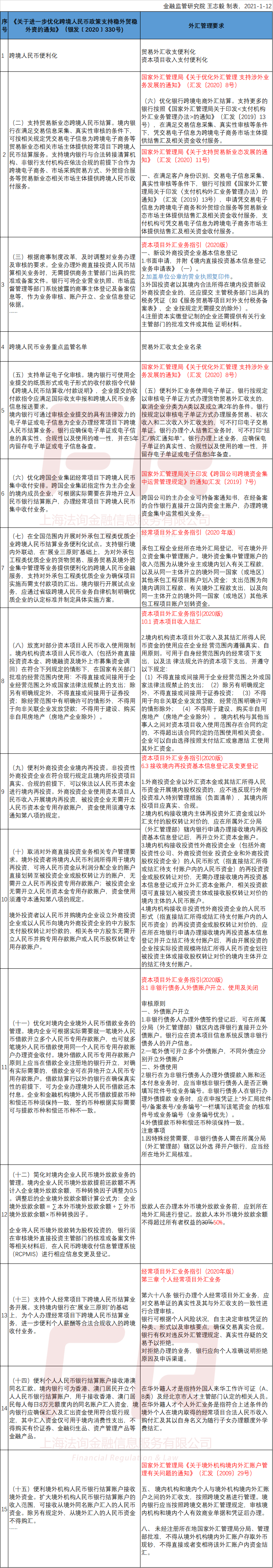
二、跨境人民币新规总体变化?

 

总体而言,当前的政策导向或又重新回到了防止人民币汇率过快升值。因此对于流入方向有所收紧,对于流出方向的额度逐步增加。

而在人民币汇率稳定和升值时期,正是推广人民币国际化的最佳时间窗口。

因此今年开工第一件事就是发布了跨境人民币新规330号文

 

跨境人民币新规后的主要变化:

 

1、跨境人民币业务有了罚则

 

由于跨境人民币不属于外汇,此前也从未有依据外汇管理条例对跨境人民币业务进行处罚的违规案例。但330号文明确了跨境人民币业务以后可以依据中国人民银行法进行处罚,这对于此前利用本外币政策不一致进行监管套利,通过跨境人民币办理高风险业务的情况应该有所威慑。

例如,违规利用RQDII通道汇出资金后购汇,或者是资金出境再回流来规避境内限制的情况:关于境内资金违规跨境转移隐蔽新玩法——另类RQDII

 

此外,由于目前的人民银行法正在修订,从目前的《中华人民共和国中国人民银行法(修订草案征求意见稿)》中也可以看到,未来的处罚上限或将提高至2000万元。

加大对金融违法行为的处罚力度,规定对情节严重的违法行为可以加重处罚,罚款上限提高至二千万元;对取得人民银行许可的机构增加责令暂停业务、吊销许可证、市场禁入等处罚措施

 

由于本外币监管机构、监管思路不同,跨境人民币的违规显然无法像外汇那样按照逃汇来处罚违法金额30%。但现在依据人民银行法,双罚、责任人问责甚至终身禁业、停业整顿、吊销许可证等终极处罚手段已经具备。

(小编OS:勿谓言之不预

而且即便是有关法律、行政法规未作处罚规定的,人行也可根据不同情形给予警告、没收违法所得等处罚。

(此前的跨境人民币政策基本没有罚则,不像外汇政策一般会写明违规可依据外汇管理条例XX条进行处罚)

图片

 

2、本外币一致

 

330号文的主要变化是拉平了本外币政策不一致的地方。

此前的跨境人民币政策相对滞后,有些外汇放开的部分跨境人民币政策尚未修订。尽管有人行2018年3号文的大原则:凡依法可以使用外汇结算的跨境交易,企业都可以使用人民币结算。但实践中鲜有银行敢仅凭原则就按外汇的要求来操作,大部分银行仍然需要执行未被废止的人行法规。

 

因此330号文发布后,很多跨境人民币的要求在向外汇看齐。

 

部分业务甚至是人民币比外币更加宽松,

例如,

  • 外币外债户异地开立需要所在地外汇局核准,人民币外债专户原则上在注册地开立,但异地开立也不需报备人行。

  • 外币外债户仅允许同一笔外债开多个外债户,不同的外债需分别开立外债户。而人民币外债户可多笔外债共用一个专户。

  • 中转外的股权转让,外币需要中方股东开立资产变现账户接受资金,但人民币已无需再开立股权转让专户。

  • 全口径外债和境外放款额度方面,跨境人民币的额度也比外币要多(因为币种因子0.5意味着外币需要多占0.5的额度)

 

这些都体现了本币优先的思路。

 

图片

330号文对于跨境人民币业务中的再投资、转股、并购项下的资本金账户、并购专户、股权转让专户、再投资专户均已无需开立。

而目前在新片区甚至直接投资项下的资本金账户也无需开立,但资金使用须遵守人行相关规定。

 

 

从下表可以看到330号文发布后,现在跨境人民币的政策在很多方面都和外汇的要求类似。

图片

 

 

三、对业务的影响?

 

 

1、全口径豁免项目调整

 

近期对银行外债影响最大的无疑是301号文调整了全口径跨境融资的豁免项目,也就是把部分原先不需占用外债额度的业务也纳入额度管理。这对于外资银行和中小银行来说简直就像“风筝断线图片

图片

12月11日人行官网公告只提及调整金融机构系数为1,但实际上影响更大的是豁免项目调整,我们当时的判断不幸言中

而且当时也推测了如果继续升值,政策可能会继续调整,结果2021年1月7日,企业跨境融资参数也下调为1

 

图片

 

 

对中资行来说,由于外币NRA存款在2017年9号文被纳入豁免项,通过提高存款利率来吸收NRA外币存款已成为不少银行揽存的主要手段。因为NRA账户跟境外账户的往来可凭指令直接办理而无需跨境交易背景,只要价格合适直接就可以从境外汇至NRA,也无需考虑外债额度问题,而不少中资背景的海外机构也乐于将海外存款存放在中资行。现在将该部分纳入额度管理,不少外币NRA存款规模较大的银行全口径额度就已直接超标。

 

对外资行来说,由于普遍境内分支机构少,在境内缺乏充足的存款来源,资金来源更多需要依赖境外母行或者同业的外币拆借。该部分此前属于豁免项,调整之后大部分外资行都面临严重超标。

 

尽管发改委每年仍然向外资行开放中长债指标的申请,但由于人行全口径额度的限制,实际上大多数外资行都会把外债额度控制在发改中长债指标和人行全口径额度孰低。

 

 

综上,对于全口径额度超标的银行来说,一方面需要逐步压降外币NRA存款和外币拆借直至额度降到全口径上限之内;另一方面,在达标之前很可能无法再办理需要占额度的业务,例如内保外贷需占用银行20%全口径额度等。

再者,即便是额度充足的大行,对于需要占用额度的外币NRA或者拆借,可能也需要进行监测,通过指标申请、预测来把控全行的额度使用情况。(实际上回到了2016年以前的做法)

 

全口径跨境融资中的豁免项目本身就是双刃剑,因为豁免,所以境内银行有了更充足的外币资金来源,在2016年外汇形势危机时起到了很好的对冲作用;但过多的豁免项目使得全口径通过公式限制外债额度失去意义,因为反正借再多也不占额度。。

在我国全口径外债规模不断创新高的背景下,外汇局这几年来已经数次提及可能要对豁免项进行调整,因此在汇率飙升的当下推出也是顺理成章。

企业和金融机构的外债额度系数分两次发布消息,可能就是为了强化预期管理。而且调整如此频繁,未来可能还可以有进一步的动作,毕竟目前流入方向的企业外债还是2倍,而流出方向的境外放款即便系数调高了也只有0.5,别忘了2016年全口径外债额度刚推广全国时也只是1倍净资产,因此如果未来把跨境融资杠杆率调回1也不足为奇。

 

另一方面,也是减少境外流动性泛滥对境内的影响,尽可能地保持货币政策独立性。

 

【彭博】-- 美国众议院通过了一项庞大的年末支出法案,将9000亿美元的Covid-19纾困援助与1.4万亿美元的常规政府资金以及一系列针对企业的税收减免政策合而为一。(2020-12-22)

 

 

未来可能的影响:

对于外资银行来说已经立竿见影了:外债结汇无法获批,境内外汇市场的机构盘减少;全口径外债超额需要压降规模,进而影响境内流动性

另一方面,由于政策具有时滞效应,长期来看可能是逐步从银行端传导到企业端:银行外币少了——境内外币融资贵了——企业外币融资减少——企业直接即期购汇增加——汇率升值压力减少

 

但本次豁免项目调整一刀切可能对外资行冲击太大,在此也替外资行呼吁能否执行口径上给予更多宽限。

(小编OS:今年因为疫情影响,很多外资行本就已经步履蹒跚,现在莫成为最后稻草图片

 

从另外的角度来讲,虽然宏观审慎管理符合国际惯例,通过调整系数或者豁免项目的做法简单直接有效,也远比窗口指导透明度高,但是实际上仍然增加了不确定性,目前CIBM债券投资、QFII、熊猫债仍属于豁免项目,也是未来发展的重点,那么本次豁免调整是否会增加了境外投资者的担忧呢?

 

 

 

四、可能有哪些业务机会?



  • 跨境人民币业务发展迎来良机

虽然目前人行和外汇局统计口径上还有些差异,但2019年跨境人民币在本外币跨境收付中占比已经很高(人行38.1%,外汇局28.9%)

图片

跨境人民币新规的出台,全口径外债和境外放款本币额度的优势,更多面向国际投资者的期货产品开放,国内债券、股票市场的双向开放,再加上汇率升值,国内经济基本面全球领先等因素,2021年人民币资产可能会更加吃香,人民币国际化或引来极佳的窗口期。

 

下图来源:盘点央行的2020 | ⑥重点领域金融改革

图片

 

此前全口径外债虽然人民币额度更多,但因为支持人民币走出去,担心人民币回流的监管思路,使得跨境人民币外债收入用途受限,现在新规彻底放开用途后,将更便利人民币的跨境使用。

 

另外人民币NRA存款、人民币拆借目前仍然属于全口径的豁免项目,而且人民币NRA刚刚放开了境外同户名账户的汇入,对于额度不足的银行来讲,在境外办理掉期将外汇换成跨境人民币后入境内或成为一种替代方案,或体现了本币优先,增加人民币跨境使用的思路。

 

  • 汇率避险

2015年以后的汇率真正开始双向波动,一会到6一会破7的,越来越多的企业在这期间交足了学费,汇率避险意识增强,或有利于推动外汇衍生品市场的发展。

 

国家外汇管理局2021年工作抢“鲜”看中也提及要支持金融机构推出更多适应市场需求的外汇衍生品

图片

 

  • 跨境投融资

股票、债券市场、熊猫债、QFLP、海南、上海临港新片区、自贸区、外债登记。。。

 

太多了我编不下去了图片

留待大家深入思考图片

 

分类:

技术点:

相关文章:

  • 2021-11-07
  • 2021-12-06
  • 2021-12-29
  • 2021-11-19
  • 2021-06-20
  • 2022-12-23
  • 2021-11-17
  • 2021-12-30
猜你喜欢
  • 2022-12-23
  • 2022-12-23
  • 2021-10-08
  • 2021-08-27
  • 2022-02-11
  • 2022-12-23
  • 2021-10-08
相关资源
相似解决方案