littleKing163

对天基宽带通信系统的思考与关键技术探索

摘 要:随着信息共享范围和带宽的不断提升,天基宽带通信系统引起了科研界和工业界越来越广泛的关注。本文首先介绍了美军天基通用数据链的发展,并从工作频段和波形体制两个方面对可用的技术和工作体制进行分析和对比,在此基础上对天基宽带通信系统中的若干关键技术进行分析研究

 

关键词: 天基宽带通信系统;波形体制;链路建模;自适应调制;数字预失真

 

引 言

随着我国“一带一路”和“建设海洋强国”的战略不断推进,基于卫星的天基通信系统发挥着重要的作用,利用其独特的技术优势,能够在远离国土范围的区域扩展信息互联和保障的范围。随着数据量的指数级增长,能够支持声音、图像、视频、互联网和企业级大规模数据流的天基宽带通信载荷系统扮演着越来越重要的角色。本文首先介绍了美军天基通用数据链的发展,并从工作频段和波形体制两个方面对可用的技术和工作体制进行分析和对比,在此基础上对天基宽带通信系统中的若干关键技术进行分析研究。

1 美军天基数据链发展简述

2001年美军首次提出天基通用数据链(CDL)概念。通用数据链作为美军取得高度成功的数据链系列,原应用于空基ISR平台,用于实现空集平台与陆地/海上指挥平台和情报中心之间的大容量态势共享,其功能和天基情报侦察监视(ISR)平台的需要非常相似,因此将通用数据链的概念、技术和应用向天基拓展不仅可以节省重新研制天基数据链系统的成本和时间,还可以直接利用美军现役的通用数据链空基/地面设备、软件系统、接口标准等,有效配合空基情报侦察监视平台快速发挥作战效能。

 

  • 2004年,美军推荐使用天基CDL作为“作战相应空间”(ORS)计划的标准通信结构。ORS计划首先通过战术卫星(TacSat)项目验证天基CDL的可行性和应用潜力;随后再通过发射专用的ORS卫星逐步实现天基CDL向实战应用阶段转变。

  • TacSat项目于2003年发布,旨在通过一系列成本低廉的小型卫星,验证可实现战场快速响应的卫星平台和有效载荷技术。作为首颗携带天基通用数据链载荷的技术验证卫星,TacSat-2在90分钟内成功完成了从接收战场用户成像要求并对目标进行成像,再通过通用数据链下行链路将图像下传给战场用户的完整任务流程。

  • 2011年6月,ORS-1卫星的发射标志着美军天基通用数据链已成功完成前期技术验证阶段,并逐步进入实战应用阶段。

 

总的来看,不论是TacSat还是ORS项目使用的卫星通信载荷技术还是基于通用数据链技术的,承载速率为数兆至数百兆比特每秒的业务信息。随着战场数据量呈指数型爆炸性增长,这一速率业已不能满足需求,急需开展新型天基宽带通信载荷技术的研究。

2 工作频段

2.1 毫米波通信

毫米波一般指频率在30GHz-300GHz频段的电磁波,毫米波的波束很窄, 具有良好的指向性,因此具有较高的抗干扰和抗截获性能。一方面, 由于毫米波受大气吸收和降雨衰落影响比较严重,因此除了在微波频段所要考虑的路径损耗,还要考虑大气中氧气、水等分子对毫米波造成的“大气损耗”,在71-86GHz这一常见的毫米波工作频段内典型的大气损耗为0.35dB/km,因此毫米波通信的覆盖范围常常受到限制;另一方面, 由于频段高, 干扰源很少,可用带宽资源丰富,71-86GHz频段内可用的连续带宽高达2个5GHz的连续频谱,可以大大提高毫米波通信的通信容量,如果再加上利用多输入多天线技术、正交极化、轨道角动量等复用技术, 则其支持的通信容量甚至可以达到100Gbps量级。因此,毫米波通信特别适合于在良好的视距条件下传输超高速超宽带业务数据信息。

图 1电磁波辐射在晴朗天气所受大气衰减与频率的关系

 

目前典型的高速毫米波无线通信系统按调制解调方式主要可分为3 类:一类是电子学/光学方式模拟实现的开关键控/幅度键控调制解调;一类是模拟方式实现的低阶相位键控调制解调;最后一类是数字方式实现的16QAM、64QAM甚至更高阶的调制解调。为了进一步提高毫米波传输的频谱利用率,最后一类数字方式已经成为未来发展的主流技术。

 

目前,民用科技公司巨头Facebook和Google都在聚焦如何利用E波段(71-86GHz)毫米波通信为偏远地区提供低成本、可靠有效的移动通信接入手段。Facebook在2014年成立了Facebook Connectivity Lab,通过Aquila无人机来解决非洲等偏远地区移动通信网络布局的问题。2016年7月,利用60GHz-90GHz的毫米波频带(E-band)在13km的传输距离下速率达到20Gbps,Facebook的下一个目标为在30-50km实现30Gbps的传输速率。谷歌日前正在开展Project Skybender高空计划,以期让太阳能无人机带来5G网络连接。该项目由Project Loon团队负责,主要依托毫米波技术,后者速度理论上可达Gbps,是普通4G LTE的40多倍。与此同时,Project Skybender也将为5G高空联网搭建起新的网络光谱。谷歌给出了诸如相位阵列天线、视距毫米波MIMO等技术方案以解决毫米波通信传输距离有限的问题。

 

美国国防先进研究计划局(DARPA)的无线数据通信专家们正在想业界发出开发一种基于无线电频率通道、每秒传输数据达100Gbit的军用数据链的请求。该系统将用于作用距离为125英里(200公里)、每秒100Gbit传输速率的空空数据链的应用,和飞行高度约60000英尺(18288米)的飞机上作用距离为62英里(100公里)的空地数据链的应用。日前,DARPA和诺格公司联合发布报道,双方联合开展的项目已经于2018年1月份在洛杉矶的城市环境中进行了20公里视距范围内传输速率高达100bps,并可以在9Gbps-101Gbps的速率范围进行自适应传输的试验。此项试验同样是在E波段利用连续的5GHz频段,采用高效率调制技术和空间/极化复用技术实现如此高速度的信息共享。

图 2 DARPA 100G项目示意图

 

2.2 激光通信

激光通信系统是指以激光频段作为载波,大气作为传输介质的光通信系统,具有大通信容量、高速传输的优点,又不需要提前铺设光纤,兼备了无线电通信和光纤通信技术的优点。

2013年我国进行了飞机搭载无线光通信试验,通信速率2.5Gbps,通信距离达百余公里。 2014年这一通信距离进一步扩展到400公里,验证了空地无线光通信的通信性能及捕获跟踪性能。此外,我国最近还完成实践十三号卫星到地面站间40000公里的激光通信验证。

但是,自由空间光通信(FSO)还存在着许多问题,主要有:大气分子衰减、瞄准捕获跟踪困难、大气闪烁效应(信噪比起伏变化常常高达15-20B)、复杂度高、可靠性有限、造价高等。

 

2.3 太赫兹通信

由于太赫兹波的频段在1011 Hz-1013 Hz 之间,可用频谱资源更为丰富,其潜在的传输能力远远大于当前的包括毫米波在内的各种宽带传输技术,在军/民用通信等方面将会发挥巨大的作用。但是,目前太赫兹通信领域还面临着高效大功率太赫兹信号产生、太赫兹信号功率放大、高效太赫兹信号检测等一系列挑战。近年来,太赫兹频段通信也取得了一些初步的成果,比较典型的是日本NTT 公司在340GHz等频段实现了一系列太赫兹超高速短距离无线传输系统,但如何在中远距离实现太赫兹高速通信仍然是一个非常重要的开放问题。

3 波形体制

3.1 单载波波形体制

考虑每个符号的周期为T,数据速率为R=1/T的单载波传输系统。随着数据率和工作带宽的增大,接收机中为了补偿非理想信道带来的非线性、时变等影响的均衡器设计复杂度势必大幅增加。通常在实际设计中会采用设计多路并行的接收机均衡器,首先利用快速傅里叶变换,将接收机收到的时域采样信号先变换到频域,再进行后续的计算和滤波,然而这一过程十分复杂,对计算和存储资源消耗巨大,实现代价比较大。常见的Gbps级别的宽带单载波传输需要8-32路并行的均衡器设计。

 

3.2 多载波波形体制

正交频分复用(OFDM)传输方案是多信道系统的一个形式。OFDM为了带宽效率,子载波间相互正交,这与传统多频分复用(FDMA)信道传输方案将宽带分为N个互不重叠的,且之间留有保护带的窄带子信道不同。1960年代,由于其发射机和接收机的复杂性,OFDM被发明后仅仅用于军用短波通信等有限的领域中。随着技术的发展,人们发现利用离散傅里叶变换(DFT)和离散傅里叶逆变换(IDFT)可以高效的完成正交频分复用信号的调制和解调。通过快速傅里叶(FFT)和快速傅里叶逆变换(IFFT),进一步提高DFT和IDFT计算的效率。在OFDM传输系统中,对发射符号采用N1点的IFFT,可以生成N2个子载波信号之和的过采样(N1≥N2)。在接收机,对接收信号采用N1点的FFT,可以得到包含噪声的发射信号的采样。

 

图 3 基于IDFT/DFT的OFDM调制解调体制框图

 

图 4 OFDM频谱幅度(线性)

 

3.3 对比分析

单载波传输方案为了处理多径衰落信道(或频率选择性衰落信道)中的符号间串扰问题,需要实现一个复杂度很高的均衡器,在现有的可编程门阵列(FPGA)的工作频率的限制下,必须使用多路并行的均衡器设计模式,实现非常复杂,并且对资源的消耗很大,因此单载波方案实现超高速数据率的无线传输必须要考虑这一个重要的问题。多载波方案适用于高速的无线传输,由于循环前缀的设计,将复杂的时域均衡转换为简单的频域均衡,因而不需要复杂的信道均衡技术。然而,多载波传输方案在应用于天基宽带通信系统中面临着一个必须解决的问题,即其高峰均比(Peak to average ratio)特性对天基通信系统中的功率放大模块的工作效率带来了极大的挑战,典型的OFDM信号的峰均比可达11dB,在LTE标准中,经过发射机削峰处理后的信号峰均比为7dB左右,需要针对这一特性,对功率放大器进行线性化设计,如采用Doherty结构放大器。

4 关键技术

4.1 宽带星地传输链路建模

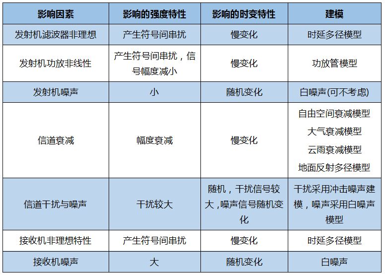
链路状态信息是实现天基大容量自适应宽带传输的基础,准确的链路状态信息获取是主要技术难点之一,其主要问题是传输速率快,传输链路影响因素多,建模复杂。同时精确的信道状态信息估计需要更佳的算法。

 

链路状态信息要受到天气条件、大气波动、地面多径、传输通道的非理想特性以及环境的干扰因素等等的影响,因此,首先需要对星地传输链路进行建模。

 

星地传输链路主要由星载发射机、星地传输信道和地面接收机等三部分组成。在进入解调器前的接收信号简单的表示为:

 

其中,H表示传输链路对发射信号的衰落、衰减等作用,n表示干扰和噪声的影响。考虑到星地传输链路的各部分设备与传输信道,可以将H和n分解为以下因素:

其中,Hs表示发射机导致的信号衰减和畸变作用因子,Hc表示大气、云雨和地面反射等导致的信道衰减和衰落作用因子,HR表示接收滤波器非理想特性,如群延时特性等。nS表示发射机产生的噪声,nC表示信道产生的干扰和噪声,nR表示接收机产生的电子热噪声。

 

根据上述影响因素分解,可以针对传输链路中不同的因素进行不同的建模。如下表所示。

表 1  星地传输链路状态信息建模

通过不同的建模方法,可以对星地传输链路的状态信息变化进行建模,以便设计最佳的天基通信自适应传输控制系统。

 

4.2 自适应宽带调制技术

大容量天基通信传输可以为有效传输数据载荷(payload)提供多种调制方式:QPSK,8PSK,16APSK、32APSK和64APSK等。

 

QPSK和8PSK是卫星广播通信中传统的调制方式,它们近似恒包络调制,对卫星转发器的线性程度要求很低,可以工作在接近饱和的状态,功率利用率非常高,这点对卫星上的通信设备有效载荷非常关键。它们的星座图如下。

     

图 5 QPSK和8PSK星座图

 

16APSK、32APSK和64APSK调制方式主要用于专业用途,能够提供宽带通信,当然在广播通信中也可以使用,但它们要求很高的信噪比,并且需要采预失真技术以对抗链路中存在的非线性影响。它们的星座图见下图。

        

图 6 16APSK和32APSK星座图

 

 

 

图 7 64APSK星座图

 

对于不同的编码码率,上述星座图的半径应有所不同,参考DVB-S2标准,可以确定在不同的的编码码率下星座图的半径,它们的值有微小差别。

 

4.3 自适应高速编译码技术

鉴于LDPC码的如下所示优越性能,LDPC码已被宽带接入、电视广播、移动通信、CCSDS等采用并列为技术标准。然而,天基宽带通信系统在不同信道条件下需要实现自适应传输,因此可变码长和可变码率给信道编译码带来了更大的挑战。针对LDPC这一编码体制,则需要设计全新的编码体系和高效的译码并行机制。

 

在系统的设计与实现中,需要重点关注并行处理和低损译码的问题。首先从理论上说,LDPC码可以将所有的和与积节点进行并行计算,在经过20~30次迭代可以得到很好的效果,通过ASIC设计,国外已实现了10Gbps吞吐量的LDPC芯片译码器,而采用FPGA实现了4G吞吐量的LDPC,这需要大容量的FPGA和高速的内部RAM设计。因此,主要面临的是合理的并行支路数、迭代次数设计和高速RAM设计。另一方面,译码过程中的和积运算非常容易“溢出”,导致截断误差,并且影响迭代译码的性能,该误差也是误差平底效应产生的重要因素。因此要控制迭代译码过程中的软信息“溢出”问题。

 

4.4 预失真及信道均衡技术

天基宽带高速通信系统需要考虑发射机、宽带传输信道和接收机的非理想因素,如幅频特性不平坦、群时延波动等,针对这些问题研究包括调制信号预失真技术、自适应均衡技术在内的有效的应对措施等。

 

当发送端功率放大器工作在饱和或近饱和状态时,而调制信号的幅度携带信息(如QAM调制、OFDM调制等)时,会对其处理的信号造成较大的非线性失真,这种失真将直接影响到解调之后的信号质量,严重时甚至无法完成解调。一个简单的方法是使功率放大器回退工作在线性区,然而这会极大的降低功率放大器的效率,造成能量的损失。为了减小这种失真,一种办法是在接收端使用非线性均衡器来事后校正,另一种办法是在发送端的调制器中加入预失真模块,对数据实施与放大器非线性特性相反的操作,从源头来减小放大器输出信号的非线性失真。当然,最好是在发送端和接收端都进行非线性失真的校正处理,这样获得的信号将更贴近原来发送的信号。数字预失真系统的结构如下图所示:

图 8 数字预失真系统结构框图

 

如果考虑到实现1Gbps以上的比特速率,调制器需要处理的最高符号率将至少达到200Msps,为了在FPGA中实现,预失真模块必须采用并行算法;同时考虑到预失真模块需要具备与放大器非线性特性相反的特性,其特性曲线也必然是非线性的,这种情况下,传统的简单FIR滤波器无法适用于预失真模块,因此需要研究新的适用于预失真特性曲线的并行滤波算法和结构。

 

受模拟器件技术的影响,高速数传射频链路的群时延特性很难实现理想控制,并且整个通道(从发送端—空间信道—接收端)的非线性和非理想特性将严重影响解调器的性能,导致严重的符号间串扰及非线性失真。并且这样的非线性和非理想特性与所处的环境相关,需要采用高速的均衡技术进行补偿。

 

考虑到传统的均衡算法,如LTE、DFE等对非线性失真的校正能力很差,必须研究新的能够对抗非线性失真的均衡算法。同时考虑到信道的群时延特性变化较大,对于解调器并没有先验的群时延信息可供利用,而且整个信道的非线性特性也是变化的,应将使用自适应均衡技术,结合已知星座图等信息,设计均衡算法中最优的迭代步长和迭代更新策略。通过对收敛误差、收敛速度、算法复杂度和硬件实现规模等多方面因素的综合考虑,得到一个最优的自适应非线性均衡算法。

结 语

本文对美军天基通用数据链的发展进行了综述,并在此基础上,根据无线通信和信号处理技术的发展趋势,对天基宽带通信系统的可能工作频段和波形体制的选择进行了分析和对比,探讨了若干关键技术问题,为天基宽带通信系统的研究和建设提供了思路。

分类:

技术点:

相关文章: