最近一哥们跟我聊天装逼,说他最近从阿里跳槽了,我问他跳出来拿了多少?哥们表示很得意,说跳槽到新公司一个月后发了工资,月入5万多,表示很满足!这样的高薪资着实让人羡慕,我猜这是税后的薪资,税前估计超过6万了。

从曝光的截图来看,这薪资水平已经秒杀了绝大部分工薪阶层,甚至有些企业的高层都拿不到这样的薪资。在随后的跟帖中,这名阿里前员工表示自己以前在阿里是P7级别,现在跳槽到新公司后,主要做架构方面,总包是200多万,含股票奖金,总体比阿里还是要高一些。但具体是哪家公司,哥们并没有透露过多的信息。
后面经不住我软磨硬泡,哥们 直接甩给我一份他在阿里三年总结出的阿里内部面试笔记说到:“去吧,这里有你需要的所有东西,不要来找我了,我都嫌丢人!”。
下面我们就来了解一下这份笔记有多厉害!(刚开始还以为他在吹牛逼,结果学完直接给我老哥给跪了...)
这份总结内容涵盖极广,包含了 14 个技术栈:包括各大厂最新面试题以及面经,还有涉及JVM,Mysql,并发,Spring,Mybatis,Redis,MQ,Zookeeper,Netty,Dubbo,Spring Boot,Spring Cloud,数据结构与算法,设计模式,网络与操作系统等相关技术领域的大厂面试题及详解,还有相关面试突击系列视频以及学习路线。
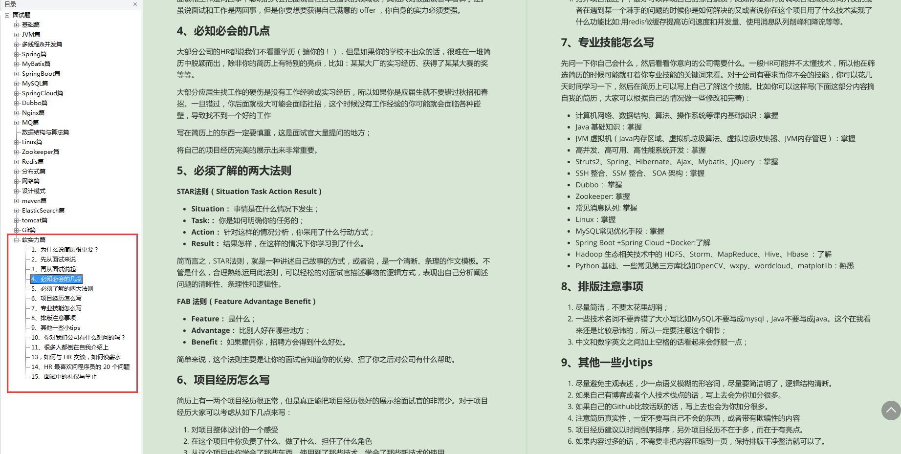
笔记内容
基础篇

JVM 篇

多线程 &并发篇

Spring 篇

MyBatis 篇

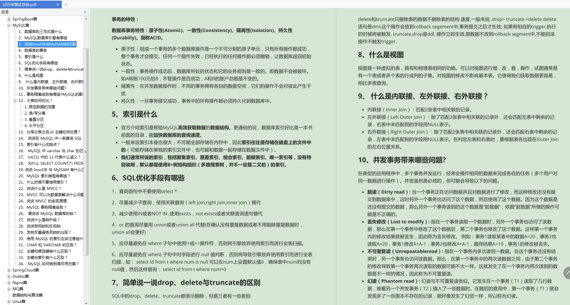
MySQL 篇

SpringBoot 篇

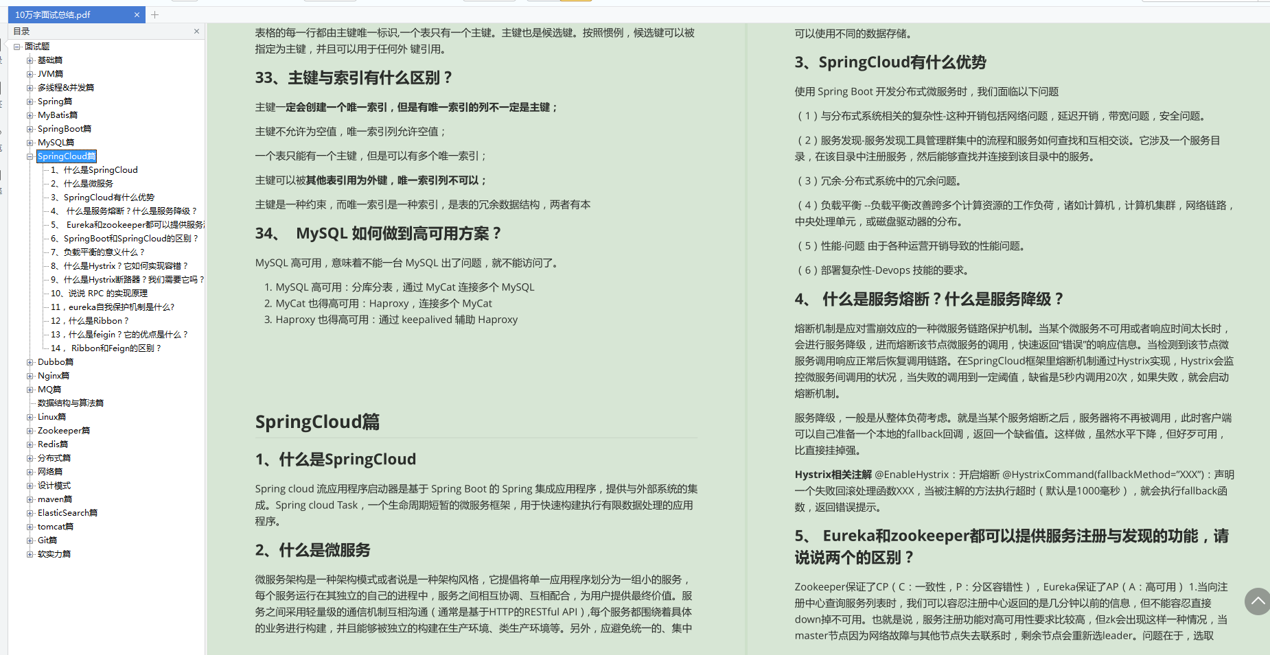
SpringCloud 篇

Dubbo 篇

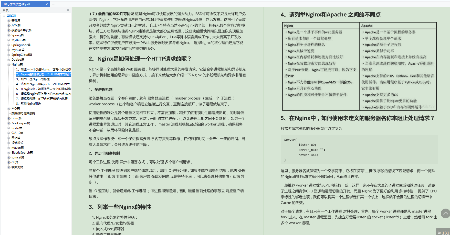
Nginx 篇

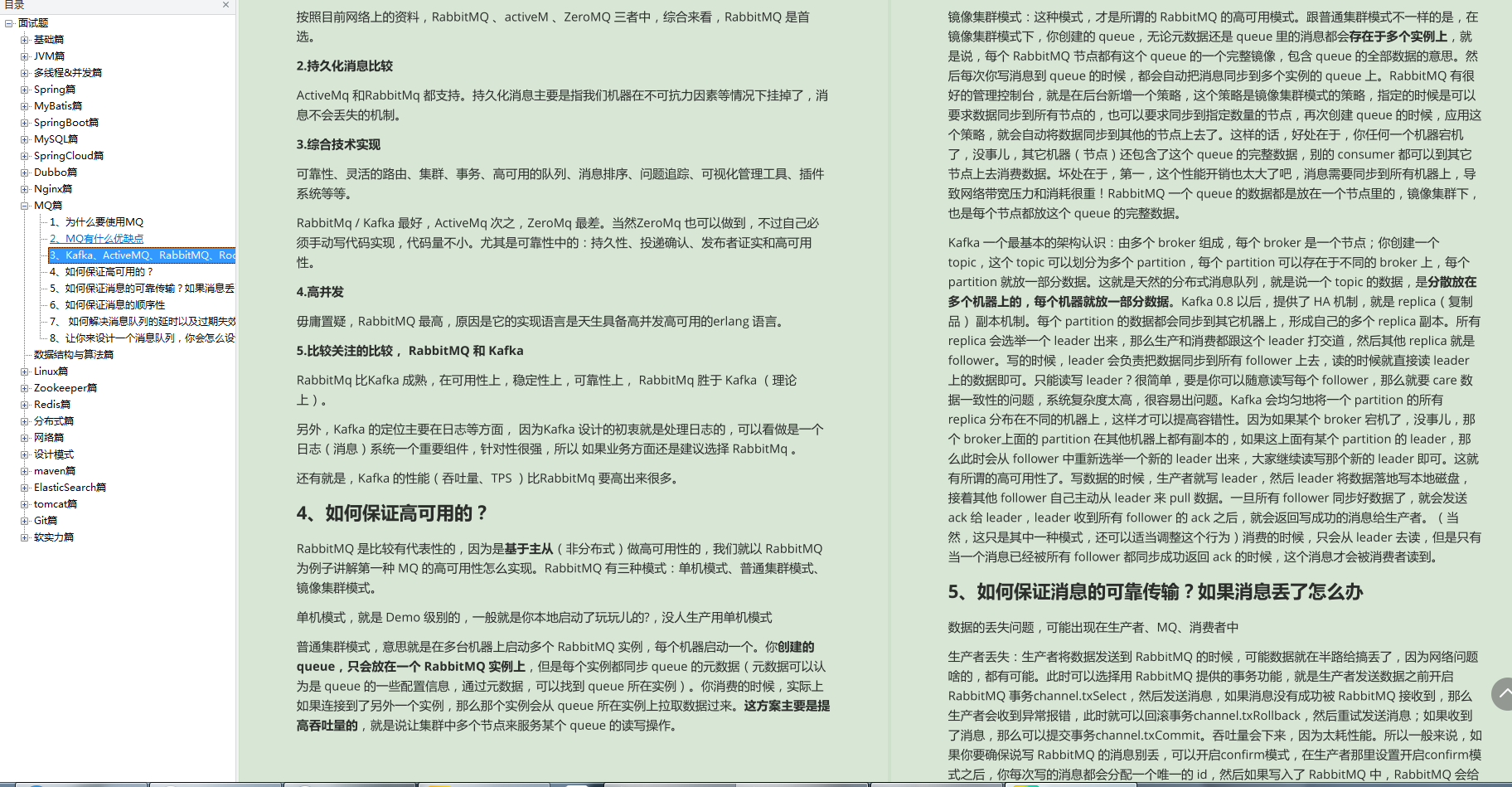
MQ 篇

数据结构与算法篇
Linux 篇

Zookeeper 篇

Redis 篇

分布式篇

网络篇

设计模式

maven 篇

ElasticSearch 篇

tomcat 篇

Git 篇

简历篇

限于平台篇幅原因,更多内容展示不了,