随机数可以用于数学,游戏,安全等领域中,还经常被嵌入到算法中,用以提高算法效率,并提高程序的安全性。平时数据分析各种分布的数据构造也会用到。
random模块,用于生成伪随机数,之所以称之为伪随机数,是因为真正意义上的随机数(或者随机事件)在某次产生过程中是按照实验过程中表现的分布概率随机产生的,其结果是不可预测的,是不可见的。而计算机中的随机函数是按照一定算法模拟产生的,对于正常随机而言,会出现某个事情出现多次的情况。
但是伪随机在事情触发前设定好,就是这个十个事件各发生一次,只不过顺序不同而已。现在MP3的随机列表就是用的伪随机,把要播放的歌曲打乱顺序,生成一个随机列表而已,每个歌曲都播放一次。真实随机的话,会有出现某首歌多放次的情况,歌曲基数越多,重放的概率越大。
注意:random()是不能直接访问的,需要导入 random 模块,然后通过 random 静态对象调用该方法。
import random list(dir(random)) [\'BPF\', \'LOG4\',\'NV_MAGICCONST\',\'RECIP_BPF\',\'Random\',\'SG_MAGICCONST\', \'SystemRandom\',\'TWOPI\',\'betavariate\',\'choice\',\'choices\',\'expovariate\',\'gammavariate\', \'gauss\',\'getrandbits\',\'getstate\',\'lognormvariate\',\'normalvariate\', \'paretovariate\',\'randint\',\'random\',\'randrange\',\'sample\',\'seed\', \'setstate\',\'shuffle\',\'triangular\',\'uniform\',\'vonmisesvariate\',\'weibullvariate\'] #加载所需要的包 import random import matplotlib.pyplot as plt import seaborn as sns
random.random()
描述:random.random() 用于生成一个0到1的随机符点数: 0 <= n < 1.0 语法:random.random()
#生成一个随机数 random.random() 0.7186311708109537 #生成一个4位小数的随机列表 [round(random.random(),4) for i in range(10)] [0.1693, 0.4698, 0.5849, 0.6859, 0.2818, 0.216, 0.1976, 0.3171, 0.2522, 0.8012] #生成一串随机数 for i in range(10): print(random.random()) 0.4386055639247348 0.4394437853977078 0.231862963682833 0.6483168963553342 0.12106581255811855 0.7043874986531355 0.38729519658498623 0.6492256157170393 0.463425050933564 0.2298431522075462
random.choice()
描述:从非空序列seq中随机选取一个元素。如果seq为空则弹出 IndexError异常。 语法:random.choice( seq)seq 可以是一个列表,元组或字符串。
L = [0,1,2,3,4,5] random.choice(L) 2 L = \'wofeichangshuai\' random.choice(L) \'h\'
random.choices()
描述:从集群中随机选取k次数据,返回一个列表,可以设置权重。 注意每次选取都不会影响原序列,每一次选取都是基于原序列。也就是有放回抽样 语法:random.choices(population,weights=None,*,cum_weights=None,k=1) 参数:
-
population:集群。
-
weights:相对权重。
-
cum_weights:累加权重。
-
k:选取次数。
a = [1,2,3,4,5] random.choices(a,k=5) [2, 5, 2, 1, 3] random.choices(a,weights=[0,0,1,0,0],k=5) [3, 3, 3, 3, 3] random.choices(a,weights=[1,1,1,1,1],k=5) [3, 1, 5, 2, 2] #多次运行,5被抽到的概率为0.5,比其他的都大 random.choices(a,weights=[0.1,0.1,0.2,0.3,0.5],k=5) [5, 4, 4, 4, 2] random.choices(a,weights=[0.1,0.1,0.2,0.3,0.5],k=5) [5, 4, 5, 5, 2] random.choices(a,weights=[0.1,0.1,0.2,0.3,0.5],k=5) [5, 2, 2, 5, 5] random.choices(a,cum_weights=[1,1,1,1,1],k=5) [1, 1, 1, 1, 1]
对每一条语句不妨各自写一个循环语句让它输出个十遍八遍的,你就足以看出用法了。
结论:参数weights设置相对权重,它的值是一个列表,设置之后,每一个成员被抽取到的概率就被确定了。比如weights=[1,2,3,4,5],那么第一个成员的概率就是P=1/(1+2+3+4+5)=1/15。 cum_weights设置累加权重,Python会自动把相对权重转换为累加权重,即如果你直接给出累加权重,那么就不需要给出相对权重,且Python省略了一步执行。比如weights=[1,2,3,4],那么cum_weights=[1,3,6,10],这也就不难理解为什么cum_weights=[1,1,1,1,1]输出全是第一
random.getrandbits()
描述:返回一个不大于K位的Python整数(十进制),比如k=10,则结果在0~2^10之间的整数。 语法:random.getrandbits(k)
random.getrandbits(10) 379
random.getstate()
描述:返回一个捕获到的 生成器当前内部状态 的对象,可以将此对象传递给 setstate() 以恢复到这个状态。 语法:random.getstate()
random.setstate()
描述:state 应该是从之前调用 getstate() 获得的,而 setstate() 将生成器的内部状态恢复到调用 getstate() 时的状态。根据下面的例子可以看出,由于生成器内部状态相同时会生成相同的下一个随机数,我们可以使用 getstate() 和 setstate() 对生成器内部状态进行获取和重置到某一状态下。 语法:random.setstate(state)
state = random.getstate() random.random() 0.489148634943 random.random() 0.22359638172661822 random.setstate(state) random.random() 0.48914863494
random.randint()
描述:用于生成一个指定范围内的整数。 语法:random.randint(a, b),其中参数a是下限,参数b是上限,生成的随机数n: a <= n <= b
random.randint(1, 8) 3 random.randint(1, 8) 4
random.randrange()
描述:按指定基数递增的集合中 获取一个随机数。如:random.randrange(10, 100, 2),结果相当于从[10, 12, 14, 16, … 96, 98]序列中获取一个随机数,random.randrange(10, 100, 2)在结果上与 random.choice(range(10, 100, 2) 等效。 语法:random.randrange([start], stop[, step])
-
不指定step,随机生成[a,b)范围内一个整数。
-
指定step,step作为步长会进一步限制[a,b)的范围,比如randrange(0,11,2)意即生成[0,11)范围内的随机偶数。
-
不指定a,则默认从0开始。
#不限制 [random.randrange(0,11) for i in range(5)] [4, 6, 3, 9, 5] #随机偶数,运行5个数 [random.randrange(0,11,2) for i in range(5)] [2, 4, 8, 8, 6]
random.sample()
描述:从population样本或集合中随机抽取K个不重复的元素形成新的序列。常用于不重复的随机抽样。返回的是一个新的序列,不会破坏原有序列。要从一个整数区间随机抽取一定数量的整数,请使用sample(range(1000000), k=60)类似的方法,这非常有效和节省空间。如果k大于population的长度,则弹出ValueError异常。 语法:random.sample(population, k) 注意:与random.choices()的区别:一个是选取k次,一个是选取k个,选取k次的相当于选取后又放回,选取k个则选取后不放回。故random.sample()的k值不能超出集群的元素个数。
random.sample(range(1000), k=5) [82, 678, 664, 177, 376] L = [0,1,2,3,4,5] random.sample(L,3) [5, 3, 1] random.sample(L,3) [2, 4, 5]
random.seed()
描述:初始化伪随机数生成器。如果未提供a或者a=None,则使用系统时间为种子。如果a是一个整数,则作为种子。伪随机数生成模块。如果不提供 seed,默认使用系统时间。使用相同的 seed,可以获得完全相同的随机数序列,常用于算法改进测试。 语法:random.seed(a=None, version=2)
# 生成一个随机数迭代器实例,与下列的实例不共享随机状态 a = random.Random() [a.randint(1, 100) for i in range(20)] [97, 91, 63, 88, 82, 6, 80, 59, 40, 96, 64, 6, 68, 49, 65, 50, 58, 5, 31, 60] b = random.Random() [b.randint(1, 100) for i in range(20)] [46, 53, 89, 1, 48, 21, 45, 26, 89, 96, 43, 85, 21, 78, 8, 38, 54, 1, 27, 56] ############################################################################ a = random.Random() # 指定相同的随机种子,共享随机状态 a.seed(1) [a.randint(1, 100) for i in range(20)] [14, 85, 77, 26, 50, 45, 66, 79, 10, 3, 84, 44, 77, 1, 45, 73, 23, 95, 91, 4] b =random.Random() # 指定相同的随机种子,共享随机状态 b.seed(1) [b.randint(1, 100) for i in range(20)] [14, 85, 77, 26, 50, 45, 66, 79, 10, 3, 84, 44, 77, 1, 45, 73, 23, 95, 91, 4]
random.shuffle()
描述:用于将一个列表中的元素打乱。只能针对可变的序列,对于不可变序列,请使用下面的sample()方法。 语法:random.shuffle(x)
L = [0,1,2,3,4,5] random.shuffle(L) L [5, 4, 1, 0, 3, 2]
random.uniform()
描述:产生[a,b]范围内一个随机浮点数。uniform()的a,b参数不需要遵循a<=b的规则,即a小b大也可以,此时生成[b,a]范围内的随机浮点数。 语法:random.uniform(x, y)
1 2random.uniform(10, 11) 10.789198208817488
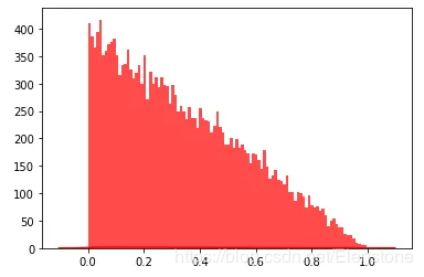
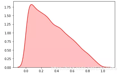
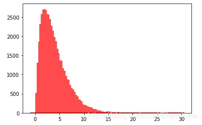
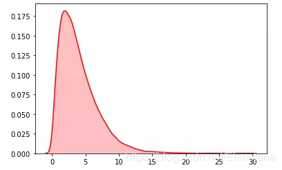
random.triangular()
描述:返回一个low <= N <=high的三角形分布的随机数。参数mode指明众数出现位置。 语法:random.triangular(low, high, mode)
data = [random.triangular(2,4,3) for i in range(20000)] #直方图 plt.hist(data, bins=100, color="#FF0000", alpha=.7) #密度图 sns.kdeplot(data, shade=True,color="#FF0000")
直方图

密度图

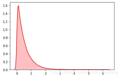
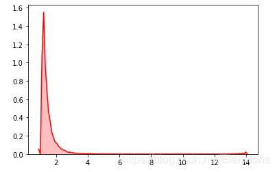
random.vonmisesvariate()
描述:卡帕分布 语法:vonmisesvariate(mu, kappa)
data = [random.vonmisesvariate(2,2) for i in range(20000)] #直方图 plt.hist(data, bins=100, color="#FF0000", alpha=.7) #密度图 sns.kdeplot(data, shade=True,color="#FF0000")
直方图

密度图

random.weibullvariate()
描述:威布尔分布 语法:random.weibullvariate(alpha, beta)
data = [random.weibullvariate(1,2) for i in range(20000)] #直方图 plt.hist(data, bins=100, color="#FF0000", alpha=.7) sns.kdeplot(data, shade=True,color="#FF0000")
直方图

密度图

random.betavariate()
描述: β分布 语法:random.betavariate(alpha, beta)
data = [random.betavariate(1,2) for i in range(20000)] #直方图 plt.hist(data, bins=100, color="#FF0000", alpha=.7) #密度图 sns.kdeplot(data, shade=True,color="#FF0000")
直方图

密度图

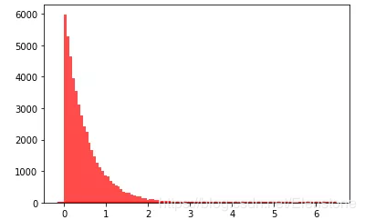
random.expovariate()
描述:指数分布 语法:random.expovariate(lambd)
data = [random.expovariate(2) for i in range(50000)] #直方图 plt.hist(data, bins=100, color="#FF0000", alpha=.7) #密度图 sns.kdeplot(data, shade=True,color="#FF0000")
直方图

密度图

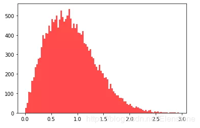
random.gammavariate()
描述: 伽马分布 语法:random.gammavariate(alpha, beta)
data = [random.gammavariate(2,2) for i in range(50000)] #直方图 plt.hist(data, bins=100, color="#FF0000", alpha=.7) #密度图 sns.kdeplot(data, shade=True,color="#FF0000")
直方图

密度图

random.gauss()
描述:高斯分布 语法:random.gauss(mu, sigma)
data = [random.gauss(2,2) for i in range(50000)] #直方图 plt.hist(data, bins=100, color="#FF0000", alpha=.7) #密度图 sns.kdeplot(data, shade=True,color="#FF0000")
直方图

密度图

random.lognormvariate()
描述:对数正态分布 语法:random.lognormvariate(mu, sigma)
data = [random.lognormvariate(4,2) for i in range(50000)] #直方图 plt.hist(data, bins=100, color="#FF0000", alpha=.7) #密度图 sns.kdeplot(data, shade=True,color="#FF0000")
直方图

密度图

random.normalvariate()
描述: 正态分布 语法:random.normalvariate(mu, sigma)
data = [random.normalvariate(2,4) for i in range(20000)] #直方图 plt.hist(data, bins=100, color="#FF0000", alpha=.7) #密度图 sns.kdeplot(data, shade=True,color="#FF0000")
直方图

密度图

random.paretovariate()
描述:帕累托分布 语法:random.paretovariate(alpha)
data = [random.paretovariate(4) for i in range(50000)] #直方图 plt.hist(data, bins=100, color="#FF0000", alpha=.7) #密度图 sns.kdeplot(data, shade=True,color="#FF0000")
直方图

密度图

到此这篇关于python随机模块random的22种函数(小结)的文章就介绍到这了,更多相关python随机模块random内容请搜索以前的文章或继续浏览下面的相关文章希望大家以后多多支持!