一、Apache kylin的核心概念
- 表(Table ):表定义在hive中,是数据立方体(Data cube)的数据源,在build cube 之前,必须同步在 kylin中。
- 模型(model):模型描述了一个星型模式的数据结构,它定义了一个事实表(Fact Table: Wiki:Fact_table)和多个查找表(Lookup Table:Wiki:Lookup_table)的连接和过滤关系。
- 立方体(Cube):它定义了使用的模型、模型中的表的维度(dimension:Wiki:dimension)、度量(measure:Wiki:measure ,一般指聚合函数,如:sum、count、average等)、如何对段分区( segments partition)、合并段(segments auto-merge)等的规则。
- 立方体段(Cube Segment):它是立方体构建(build)后的数据载体,一个 segment 映射hbase中的一张表,立方体实例构建(build)后,会产生一个新的segment,一旦某个已经构建的立方体的原始数据发生变化,只需刷新(fresh)变化的时间段所关联的segment即可。
- 作业(Job):对立方体实例发出构建(build)请求后,会产生一个作业。该作业记录了立方体实例build时的每一步任务信息。作业的状态信息反映构建立方体实例的结果信息。如作业执行的状态信息为RUNNING 时,表明立方体实例正在被构建;若作业状态信息为FINISHED ,表明立方体实例构建成功;若作业状态信息为ERROR ,表明立方体实例构建失败!作业的所有状态如下:
- NEW - This denotes one job has been just created.
- PENDING - This denotes one job is paused by job scheduler and waiting for resources.
- RUNNING - This denotes one job is running in progress.
- FINISHED - This denotes one job is successfully finished.
- ERROR - This denotes one job is aborted with errors.
- DISCARDED - This denotes one job is cancelled by end users.
二、Apache kylin的工作机制
Apache kylin 能提供低延迟(sub-second latency)的秘诀就是预计算,即针对一个星型拓扑结构的数据立方体,预计算多个维度组合的度量,然后将结果保存在hbase中,对外暴露JDBC、ODBC、Rest API的查询接口,即可实现实时查询。
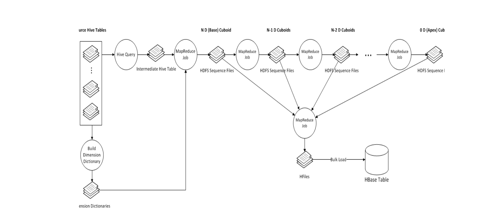
数据立方体一般由Hive中的一个事实表,多个查找表组成。预计算的过程在kylin中就是 Cube 的build过程,如下图:

一个完整的数据立方体,由N-dimension立方体,N-1 dimension立方体,N-2维立方体,0 dimension立方体这样的层关系组成,除了N-dimension立方体,基于原数据计算,其他层的立方体可基于其父层的立方体计算。所以该算法的核心是N次顺序的MapReduce计算。
在MapReduce模型中,key由维度的组合的构成,value由度量的组合构成,当一个Map读到一个key-value对时,它会计算所有的子立方体(child cuboid),在每个子立方体中,Map从key中移除一个维度,将新key和value输出到reducer中。直到当所有层计算完毕,才完成数据立方体的计算。过程如下图:


三、Apache kylin的架构及核心组件
Apache kylin 架构如下:

- 数据立方体构建引擎(Cube Build Engine):当前底层数据计算引擎支持MapReduce1、MapReduce2、Spark等。
- Rest Server:当前kylin采用的rest API、JDBC、ODBC接口提供web服务。
- 查询引擎(Query Engine):Rest Server接收查询请求后,解析sql语句,生成执行计划,然后转发查询请求到Hbase中,最后将结构返回给 Rest Server。
