FrankZhou2017

导读

 

3月6日,南京大学官网正式发布新闻,成立人工智能学院。关于学院院长、专业设置等具体工作还在进一步筹备当中,据南大老师透露,学院招生工作希望2018年开始,但还要看具体工作进展。

国内有哪些高校开设了人工智能学院?国内人工智能领域哪些高校比较突出?

南京大学成立人工智能学院

近年来,随着全球人工智能技术突飞猛进,人工智能已成为各国彰显创新实力的必争之地。

2017年7月份,国务院颁布的《新一代人工智能发展规划》中明确提出,大力建设人工智能学科。这就从政策层面肯定了人工智能一级学科的地位。从行业来讲,对人才的迫切需求,倒逼人工智能领域一级学科的设置亟须提速。

2018年3月5日,政府工作报告中四次提及“智能”,并特别指出要“加强新一代人工智能研发应用”、“发展智能产业”。

南京大学方面表示,在人工智能发展进入新阶段的时代背景下,南京大学组建人工智能学院,旨在顺应国家的科技发展战略,切合产业的发展需要,充分发挥南京大学在人工智能方向上学科发展和人才培养优势,形成高端人才积聚效应,探索智能产业产学研合作的新模式,为促进我国在新一轮国际竞争中处于优势地位作出重要贡献。

 

有望2018年开始招生

关于学院院长、专业设置等具体工作还在进一步筹备当中,据南大老师透露,学院招生工作希望今年开始,但还要看具体工作进展。

南京大学表示,成立人工智能学院该校具有明显优势:南京大学是国家长期重点建设的综合性大学,长期以来坚持内涵发展、推动交叉创新、追求学术卓越,拥有众多一流学科群体,取得了公认的学术声誉和社会影响。南京大学计算机科学与技术学科是国家一级重点学科,计算机软件新技术国家重点实验室已连续三次在评估中获得优秀,长期发展形成了软件与智能两大优势,是国内公认的学术与人才培养高地,在国际上具有良好的学术声誉。

 

这些高校率先设立人工智能学院

目前,各地高校已经开始筹建人工智能专业和人工智能学院。

2017年5月28日,中国科学院大学发文成立人工智能技术学院。这是我国人工智能技术领域首个全面开展教学和科研工作的新型学院。

中山大学智能工程学院成立于2017年5月,作为深圳校区新工科新建院系之一,智能工程学院立足于国家战略发展需求,致力于培养具有领袖气质的工程师以及能够解决工程问题的科学家。

同年11月,西安电子科技大学人工智能学院正式揭牌成立。该学院系教育部直属高校首个致力于人工智能领域高端人才培养、创新成果研发和高层次团队培育的实体性学院。

西安电子科技大学人工智能学院同时招收本科生、博士和硕士研究生。

2018年1月13日和18日,湖南工业大学和上海交通大学也分别成立了人工智能学院。

2018年3月6日,南京大学官网正式发布新闻,经研究决定,南京大学正式成立人工智能学院。

 

国内人工智能领域现状

浙江大学计算机学院副院长、浙江大学人工智能研究所所长吴飞在接受媒体采访时表示,目前国内本科没有人工智能这一专业,人工智能目前是计算机科学里的一个研究方向,还与信息学紧密结合在一起的。

“因此,计算机科学与技术、控制学、软件工程以及统计数学这几个专业,与人工智能结合非常紧密,在学科上具有高相关性。目前,已经有大学开设了数据科学相关专业,直接对接人工智能领域的应用。”吴飞认为。

 

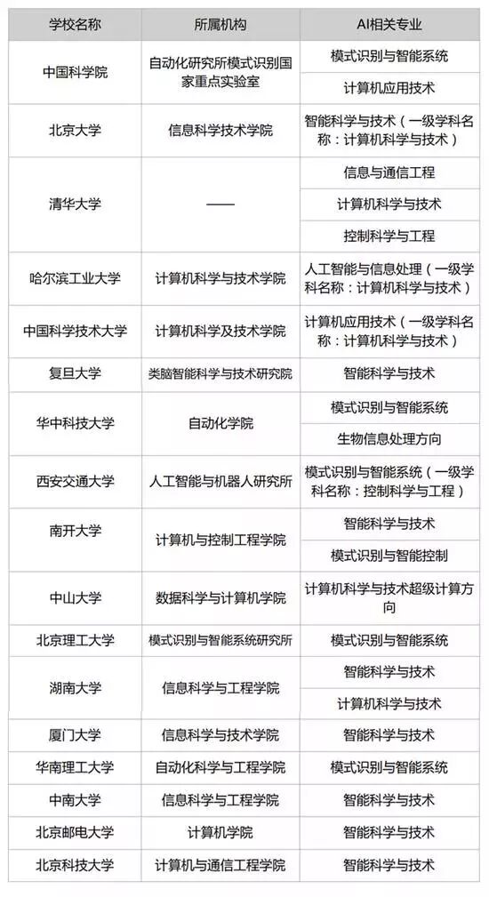
中国32家开设人工智能相关专业的高校一览

(该统计截至 2017-08-29 仅供参考 )

分类:

技术点:

相关文章: