html中标签有很多,每一种标签都有着不同的用处,下面这篇文章给大家总结html常用的标签,每一种标签都会跟随一个例子,话不多说,让我们来看看具体内容。
我的学习交流群web前端学习交流群
<font>
字体标签,用于展示效果中修饰文字样式
<font 属性名=”属性值”>文字</font>
size:控制字体大小.最小1 ~ 最大7。 如果设置范围不在1~7之间,设置无效
color:控制字体颜色. 使用英文设置(例如:red,blue…)
face:控制字体类型。只能设置系统字库中存在的字体类型
示例:
<body>
东边日出<font color="green" size="50" face="宋体">西边雨</font>
</body>
效果:

<br/>
HTML源码中换行,浏览器解析时会自动忽略。
换行标签,用于展示效果中换行
示例:
竹枝词二首·其一<br/>
刘禹锡<br/><br/>
杨柳青青江水平,闻郎江上踏歌声。<br/>
东边日出西边雨,道是无晴却有晴。
效果:

<p></p>
段落标签,用于展示效果中划分段落。并且自动在段前和段后自动加空白行
align:段落内容的对齐方式
默认是left, 内容居左
Right 右
Center 居中
示例:
<p align="center">黄鹤楼送孟浩然之广陵</p>
<p >故人西辞黄鹤楼,</p><p align="right">烟花三月下扬州。</p>
<p>孤帆远影碧空尽,</p><p align="right">唯见长江天际流。</p>
效果:

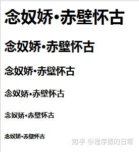
<h1></h1>
标题标签,用于展示效果中划分标题
其中<h1>最大,<h6>最小
示例:
<h1>念奴娇·赤壁怀古</h1>
<h2>念奴娇·赤壁怀古</h2>
<h3>念奴娇·赤壁怀古</h3>
<h4>念奴娇·赤壁怀古</h4>
<h5>念奴娇·赤壁怀古</h5>
<h6>念奴娇·赤壁怀古</h6>
效果:

HTML源码中的多个空格,效果中最终会合并成一个。
空格符号,用于展示效果中显示一个空白的位置
示例:
php 中文网</br>
php 中文网

HTML注释
用于注释HTML源码,不在HTML效果中展示。
只能在源码中看到,页面展示效果中是没有
格式:<!--HTML注释内容 -->
示例:
<!--html标签-->
效果:在HTML效果展示中不会显示,只能在源码中看到
图片标签
<img/>
用于在页面效果中展示一张图片。
src:指明图片的路径。(必有属性)
图片路径的写法:
①内网路径:
绝对路径:文件在硬盘上的具体位置。【不建议使用】
例如:C:\ JavaWeb001_html\img\c_1.jpg
相对路径:从引入者所在目录出发。【建议使用相对路径】
例如:../img/c_1.jpg
../表示上一层目录
./表示当前目录
互联网路径:
必须前面加上http://
例如:http://www.baidu.com/xxx.jpg
width:图片宽度
height:图片的高度
宽度和高度的设置:
默认单位是px,像素。例如:width=”400” 其实设置的是 width=”400px”。固定设置方式
百分比设置。例如:width=”50%”。 是父标签的百分比。 动态改变的。
示例:
<img src="../c_1.jpg" width="600" height="600"/>
<img src="../c_2.jpg" width="60%"/>
列表标签
<ul></ul>
无序列表标签,用于在效果中定义一个无序列表
<li></li>
列表条目项标签,用于在效果中定义一个列表的条目
<ol></ol>
有序列表标签,用于在效果中定义一个有序列表
示例:
<ul>
<li>古诗</li>
<li>古词</li>
<li>诗歌</li>
</ul>
效果:

示例:
<ol>
<li>古诗</li>
<li>古词</li>
<li>诗歌</li>
</ol>
效果:

超链接标签
<a></a>
超链接标签,用于在效果中定义一个可以点击跳转的链接
href:超链接跳转的路径 (必有属性)
内网本机路径:相对路径和绝对路径
互联网路径:http://地址
本页:默认跳转到本页
超链接正常工作:①a标签中必须有内容
②a标签必须有href属性
示例:
<a herf="http://www.baidu.com/">百度</a>
<a herf="demo html">demo</a>
注意:
①a标签内容体,不仅仅是文字,也可以是其他内容,例如图片
②a标签的href属性,不仅仅可以链接到html上,也可以链接到其他文件上,例如图片
示例:
<a herf="demo html">
<img src="../img/c_1.jpg" />
</a>
示例:
<a herf="../img/c_1.jpg" />链接到一张图片</a>
表格标签
<table></table>
表格标签,用于在效果中定义一个表格
border:设置表格的边框粗细
width:设置表格的宽度
<tr></tr>
表格的行标签,用于在效果中定义一个表格行
<td></td>
表格的单元格标签,用于在效果中定义一个表格行中的单元格
表格的书写顺序:
步骤1:定义一个表格 <table></table>
步骤2:定义表格中的一行 <tr></tr>
步骤3:在表格一行中定义单元格 <td></td> 内容就可以写在单元格中
示例:
<table>
<tr>
<td>姓名</td>
<td>数学</td>
</tr>
<tr>
<td>A</td>
<td>100</td>
</tr>
</table>
效果:

<th></th>
表格的表头单元格标签,用于在效果中定义一个表格行中的表头单元格
<th>和<td>唯一区别:<th>内容 居中加粗
示例:
<table boder="1px" width="100%">
<tr>
<th>姓名</th>
<th>数学</th>
</tr>
<tr>
<td>A</td>
<td>100</td>
</tr>
</table>
效果:

单元格合并
<td>或者<th>都有两个单元格合并属性:
colspan:跨列合并单元格
rowspan:跨行合并单元格
合并步骤:
确定合并哪几个单元格,确定是跨列合并还是跨行合并
在第一个出现的单元格上书写 合并单元格属性
合并几个单元格,属性值就书写几
被合并的单元格必须删掉
示例:
<tr>
<td conspan="2">1</td>
<td>3</td>
<td>4</td>
</tr>
示例:
<tr><td rowspan="2">6</td>
<td>7</td>
<td>8</td>
</tr>
<tr>
<td>12</td>
<td>15</td>
</tr>
示例:
<tr>
<td conspan="2" rowspan="2">8</td>
<td>11</td>
</tr>
<tr>
<td>16</td>
</tr>
块标签
<span></span>
行级的块标签,用于在效果中 一行上定义一个块,进行内容显示。
span有多少内容,就会占用多大空间。
Span不会自动换行
适用于少量数据展示
示例:
<span>哈哈哈哈哈</span>
<span>呵呵呵呵呵</span>


<div></div>
块级的块标签,用于在效果中 定义一块,默认占满一行,进行内容的显示
默认占满一行
会自动换行
适用于大量数据展示
示例:
<div>哈哈哈哈哈</div>
<div>呵呵呵呵呵</div>
框架标签
框架标签:<frameset>
<frameset> 标签,是多个窗口页面整合在一起的一个集合(框架集)。每一个页面(框架)都是单独文档,需要使用子标签<frame>来确定页面的位置。<frameset>通过列和行来确定整体布局,使用cols确定列数,使用rows确定行数。多个<frameset>可以嵌套使用。
<frameset>和<body>两个不能共存。
rows属性和cols属性取值:值1,值2,值3,….. 一个值表示一行(列),多值使用逗号分隔,值可以是 10px、10% 等,最后一个值如果不想计算可以使用*匹配剩余量。
框架子标签:<frame>
<frame>标签,用于设置<frameset>框架集中的一个页面(框架)。
src属性:确定页面的路径
noresize属性:框架分隔先不能移动
target属性:确定需要显示的页面在何处显示
以上就是HTML有哪些标签?html常用标签大全的详细内容
希望能帮助到大家,更多前端知识,加入我的官方群点击此处。