1.物理特性
MOS管分为N沟道和P沟道的形式,N沟道和P沟道都有增强型和耗尽型两种。耗尽型与增强型的主要区别在于耗尽型MOS管在G端(Gate)不加电压时有导电沟道存在,而增强型MOS管只有在开启后,才会出现导电沟道;两者的控制方式也不一样,耗尽型MOS管的VGS(栅极电压)可以用正、零、负电压控制导通,而增强型MOS管必须使得VGS>VGS(th)(栅极阈值电压)才行。这些特性使得耗尽型MOS管在实际应用中,当设备开机时可能会误触发MOS管,导致整机失效;不易被控制,使得其应用极少。
2.导通特性
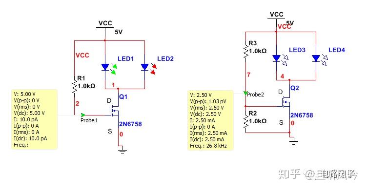
如上图所示,我们使用增强型MOS作为讲解示例。当我们使用nmos时,只需要满足Vgs>Vth时即可导通。Vth是mos管栅极阈值电压,一般为3v。
当我们使用Pmos时,PMOS的特性是,VGS小于一定的值(3V以上)就会导通,适用于源极接VCC时的情况(高端驱动)。
3.类型选择
我们在使用MOS管时可以根据不同的需求来选择不同型号的MOS管。如果我们需要使用MOS管承受大功率,那么中低压MOS管是我们最佳的选择。如果我们想要使用MOS管代替三极管最为开关管,并且要求极高的相应速度,那么高压MOS管不失为明智的选择。具体种类MOS管对应的特性如下表所示。



