https://zhuanlan.zhihu.com/p/258320552
之前华叔写过网络安全板块,许多人还不了解这个板块的企业情况,今天再重新梳理清晰,以目前市场份额最高的启明星辰为例。
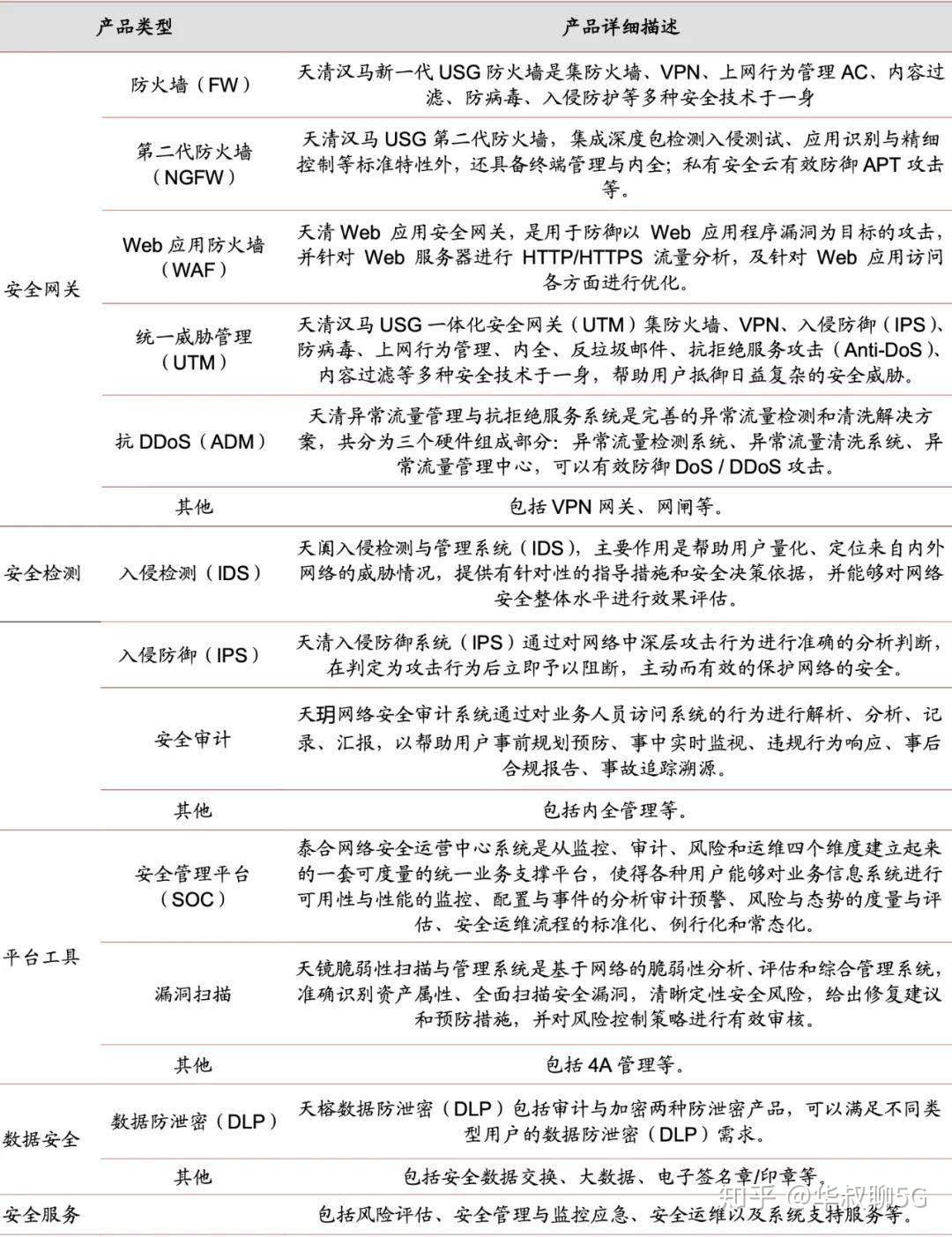
启明星辰产品覆盖到网络安全防护、网络安全监测、应用安全、数据安全、安全管理、云安全、工控安全和移动及终端安全7大领域。除了在工控安全、云安全、移动安全和数据安全等领域完善产品种类,还积极部署防火墙、防病毒、入侵检测、漏洞扫描等传统安全产品。
入侵检测与防御(IDS/IPS)、统一威胁管理(UTM)、安全管理平台(SOC)、数据安全、数据库安全审计与防护、堡垒机、网闸等9项产品的市占率居首位,整体市场份额排名第1。
1、基本面
接下来,不妨将国内网络安全几大厂商进行对比,还包括奇安信-U、绿盟科技、深信服、安恒信息、山石网科。
如果按照网络安全纯正度来看,启明星辰是最正宗,所有业务都围绕这网络安全这一块。绿盟科技属于网络安全业务收入占比营收的93.86%。绿盟科技、奇安信-U则掺杂了硬件及其他业务,2019年的网络安全收入占78.17%。深信服网络安全收入占64.04%。
毛利率方面,启明仅次于绿盟,网络安全厂商主要成本是销售费用,也就是人员工资成本。启明毛利率和净利率提升,跟销售费用率(人工成本)下降所致,从2014年的30.9%下降到2019年的22.6%,说明市场开拓取得一定成效,客户粘性有所提升。
启明净利率是这几家公司中最好的,今年一季度出现亏损原因是疫情影响。
今年疫情,导致网络安全厂商都出现亏损。
2月订单-60%,3月开始启明的订单恢复,之后逐步提升,7月订单40%的增长,8月订单金额同比+36%。势头持续的话,全面目标暂时不变。网络安全在原来政府财政预算占比很小,考虑安全重要性,这块压缩意义不大。
奇安信还处于公司构建第一阶段,需要大规模投入和人员扩张使公司这些年处于亏损状态,暂时还没有盈利。
2、前景
按照2018年的网络安全厂商份额来看,启明是市场份额最高的企业,其次是奇安信、深信服、天融信、绿盟科技。
按照2018年全球市场来看,网络信息安全市场的产品以安全服务为主,安全服务市场份额占64.4%;其次是软件,占26.2%;最后是硬件只占9.4%。
而中国的安全市场结构完全相反,2018年中国网络安全市场以硬件为主,硬件市场份额占48.1%;其次是软件份额占38.1%;安全服务产品占比反而最少,仅占13.8%。
网络安全上游——服务器、工控机、数据库、操作系统供应商,代表公司包括浪潮信息、Oracle 等。
中游——网络安全厂商,代表公司为深信服、启明星辰、奇安信、绿盟科技等。此外,我国部分公有云厂商也涉及安全业务,比如华为云、阿里云等。
下游——为政府、企业客户。政府客户包括各级行政单位、公检法机关、卫生服务、教育机构、军队等。企业客在、户主要包括各类大、中型企业,比如电信、银行、地产集团、能源公司、大型零售企业等。
未来的网络安全领域主要3大因素决定厂商的地位:技术投入、渠道、业务规模。
1、技术投入
保证产品领先优势的基础,当下各家厂商都在布局前沿赛道,包括大数据安全、云计算安全、物联网安全、工业互联网安全、人工智能分析等。
从研发费用率角度来看,奇安信遥遥领先,2019年研发费用率为33.2%,其他3家厂商差异不大,深信服(24.86%)、绿盟科技(20%)和启明星辰(19.5%)。
奇安信通过较高的研发投入,在各前沿技术上均有一定成就,较其他公司存在一定优势。
2、渠道
客户如果转移某个安全产品或服务,一定会产生较大成本,如果技术差距不大的情况下,渠道渠道覆盖和客户开发能力尤为重要,直接关系到收入规模的增速。
政府部门和大企业的客户,需要直销开拓和维护,而中小型公司则需要经销渠道拓展。
奇安信近年来逐渐拓展经销商渠道,2019 年为 68.54%(过去3年一直保持 50%以上)。其次,是深信服(经销占比为 22%);绿盟科技从2019 年开始显著加大经销渠道建设,效果还有待观察;而启明星辰,则仍以直销为主。
从销售费用率的角度看,除了启明星辰(22.5%)较低之外,各家相差不大,
奇安信(35.44%)、深信服(35%)、绿盟科技(35.66%)。
从渠道及客户开发能力的角度看,奇安信市场化布局较早,未来将更加受益于网络边界的持续扩张所带来的小公司安全需求增加。
3、业务规模
网络信息安全市场属于B端服务,需要长期的经验积累,行业壁垒较高,新进入者从零开始发展需要较长时间。因此,网络安全相关收入规模,代表了企业、在当下产品的竞争力,是未来进行业务扩张的基础。
以2019年收入来看,这里无疑是深信服(27亿元)、启明星辰(30.89亿元)、奇安信(31.54亿元)收入规模最高。
最后总结一下网络安全4大厂商特点——
奇安信:无论在技术布局、渠道、收入规模上,均优于其他竞争对手。未来,市占率进一步提升的空间较大。
深信服:在研发和销售渠道拓展上仅次于奇安信。而且,深信服并不是一家纯粹的安全公司,安全业务收入占比64%,其余36%包括私有云的融合计算和企业级无线服务,另外,深信服的融合计算业务属于A股中稀缺标的,市占率第3,仅次于华为、新华三)。
启明星辰:在研发和销售渠道拓展方面较为保守。
绿盟科技:正在经历经销渠道的拓展阶段,未来拓展效果还无法确定。
研发投入较高、销售渠道布局较好,未来奇安信的市占率提升空间较大。
IDC预测,2020年中国网络安全市场规模87.5亿美元,较2019年同比+24%,增幅继续领跑全球网络安全市场。2020年,安全硬件支出占59.1%;安全软件和安全服务分别占18.4%、22.5%。2019~2023年,全球网络安全支出将实现10.0%的CAGR(年均复合增长率),预计2023年将达到1571.6亿美元。
3、风险
这里主要有4大因素影响行业发展——
1、云计算市场拓展不及预期:用户对云产品接受度低,推广效果差。
2、行业竞争加剧:华为、新华三等大厂扩张进一步加剧行业竞争格局。
3、核心人才团队流失风险:公司核心技术人才可能因激励不足等原因流失。
4、疫情影响:上半年疫情影响对网络安全行业影响巨大,是否出现反复疫情影响各公司的业绩。
4、投资逻辑
从未来发展潜力来看,奇安信 > 深信服 > 启明星辰 > 绿盟科技。
不过,这并非是绝对,以后各厂商可能会进行发展策略的调整。
奇安信:由于公司处于亏损状态,投资存在很大风险,未来业绩不给予预测。
深信服:预计PE为40~60倍,2021年归母净利润预计12.24亿元,2021年预计市值为489.6~734.4亿元,目前,市值为827.68亿元已透支未来业绩,需要回调到合理价格才适合参与。
启明星辰:预计PE为25~30倍,2021年归母净利润预计11.21亿元,2021年预计市值为280.25~336.3亿元,目前,市值为326.29亿元属于合理范围,适合介入。
绿盟科技:预计PE为30~35倍,2021年归母净利润预计4.28亿元,2021年预计市值为128.4~149.8亿元,目前,市值为166.01亿元已透支未来业绩,需要回调到合理价格才适合参与。
1、山石网科与中国通服签署战略协议。中国通信服务股份有限公司(简称“中国通服”)宣布与山石网科、瑞数信息达成战略合作。中国通服是一家由三大运营商共同持股的大型央企,是全球最大通信基础设施建设者。山石网科将积极参与中国通服研发团队,共同在5G、新基建等领域的展开网络安全前沿技术研究。
2、京东方集团副总裁:未来3至5年川渝地区的柔性OLED出货量会超过全球的三分之一,甚至占到一半。5G时代将主要聚焦于柔性显示、传感和制造、天线和5G传输等领域。柔性显示方面,京东方已做到了全球第二,市占率20.3%,预测到2024年整体市场规模能达到497亿美元,京东方希望能够占到40%。他同时称,未来3至5年川渝地区的柔性OLED出货量会超过全球的三分之一,甚至占到全球一半。
3、北上资金净流出20.02亿,宁德时代、立讯精密逆势获净买入超5亿元。沃森生物净卖出5.68亿,贵州茅台净卖出5.57亿,复星医药净卖出3.10亿,智飞生物净卖出1.85亿。宁德时代净买入5.81亿元,立讯精密净买入5.36亿元,比亚迪净买入0.4亿元。
4、科士达:与宁德时代合资公司在宁德的工厂很快正式投产运营。而且未来将以储能为核心,推动发展“光储”、“储充一体化”等融合型业务模式,新能源业务将成为公司新的利润增长点。











