摘要:本文为大家带来树、二叉树和森林的表示及如何进行相互转换。
本文分享自华为云社区《树、二叉树和森林的表示及相互转换》,作者:1+1=王。
树的基本概念

树的定义:树是n(n >= 0)个节点的==有限==集。当n=0是,称为空树。
树的特点:
(1)树的根没有前驱,除根外的其他节点有且仅有一个前驱;
(2)每个节点都可以有零个或多个后继。
术语:
(1)节点的度:树中一个节点的孩子个数。
(2)树的度:树中节点的最大度。
(3)分支节点:度大于0的节点。
(4)叶子结点:度为0的节点。
(5)节点的深度:从根节点开始自顶向下逐层累加。
(6)节点的高度:从叶子节点开始自底向上逐层累加。
(7)树的高度:树中节点的最大层数。
(8)路径:两个节点之间所经过的节点序列。
(9)路径长度:路径上所经过的边的个数。
(10)森林:m(m >= 0)棵互不相交的树的集合。
二叉树的基本概念

二叉树的定义:一种特殊的树形结构,它的特点是每个节点至多有两颗子树(即二叉树中不存在度大于2的节点),并且二叉树的子树有左右之分,不能随意颠倒。
几种特殊的二叉树:
(1)满二叉树:一棵高度为h,且含有2^h - 1个节点的二叉树。

(2)完全二叉树:对应相同高度的满二叉树缺失最下层最右边的一些连续叶子结点。
(3)二叉排序树:左子树上所有节点的关键字都小于根节点的关键字;右子树上所有节点的关键字都大于根节点的关键字;左子树和右子树又各是一棵二叉排序树。(左 < 根 < 右)
(4)平衡二叉树:任一节点的左子树和右子树的深度之差不超过1的二叉排序树。
- 二叉树的性质:
(1)二叉树的第i层上至多有2^i-1^个节点;
(2)深度为h的二叉树至多有2^k^ - 1个节点;
(3)对任何一个二叉树,若其终端节点树为n0,度为2的节点树为n2,则n0 = n2 + 1;
(4)具有n个节点的完全二叉树的深度为log~2~(n + 1)向上取整。
(5)对完全二叉树按从上到下、从左到右的顺序依次编号1,2,3,…,则有以下关系:
a. 当i>1时,节点i的双亲的编号为i / 2;
b. 当2i<=n时,节点i的左孩子编号为2i,否则无左孩子;
c. 当2i+1<=n时,节点i的右孩子编号为2i+1,否则无右孩子;
d.节点i所在层次为log~2~i + 1(向下取整)。
存储结构
二叉树的存储结构
顺序存储结构:用一组地址连续的存储单元依次自上而下、自左至右存储完全二叉树上的结点元素,即将完全二叉树上编号为i的结点元素存储在某个数组下标为i-1的分量中。(适合完全二叉树和满二叉树)

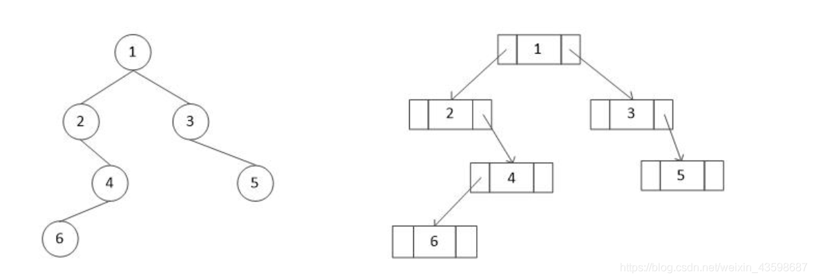
链式存储结构:使用链表节点来存储二叉树中的每个节点。二叉链表包括数据域data、左指针域lchild和右指针域rchild三个域。

typedef struct BiTNode{ TElemType data; struct BiTNode *lchild, *rchild; }BiTNode,*BiTree;
树的存储结构
双亲表示法:用一组连续空间来存储树的每个结点,同时在每个结点中,附设一个指示器指示其双亲结点到链表中的位置。

#define MAX_TREE_SIZE 100//节点最大个数 typedef struct PTNode{//节点结构 TElemType data; int parent;//双亲位置域 }PTNode; typedef struct{//树结构 PTNode nodes[MAX_TREE_SIZE ]; int root,n;//根的位置和节点数 }PTree;
孩子表示法:将没得节点的孩子节点都用单链表链接起来形成一个线性结构,此时n个节点就有n个孩子链表。

#define MAX_TREE_SIZE 100//节点最大个数 typedef struct CTNode{//孩子节点 int child; struct CTNode *next; }*ChildPtr; typedef struct{ TElemType data; ChildPtr firstChild;//孩子链表头指针 }CTBox; typedef struct{//树结构 CTBox nodes[MAX_TREE_SIZE ]; int root,n;//根的位置和节点数 }CTree;
孩子兄弟表示法(二叉树表示法):以二叉链表作为树的存储结构。每个节点包括三部分内容:节点值、指向第一个孩子结点的指针和指向下一个兄弟节点的指针。

typedef struct CSNode{//节点结构 TElemType data; struct CSNode *firstChild,*nextSibling; }CSNode,*CSTree;
树、二叉树和森林的相互转换
树转换为二叉树
- 规则:每个节点左指针指向它的第一个孩子,右指针指向它在树中的相邻右兄弟。由于根节点没有兄弟,所以对应的二叉树没有右子树。
- 画法:(1)在兄弟节点之间加一条线;(2)在每棵树根之间加一条线;(3)以第一棵根为轴心,顺时针旋转45度。

森林转换为二叉树
- 规则:先将森林中的每棵树转换为二叉树,由于任何一棵和树对应的二叉树的右子树为空,若把森林中第二棵树根视为第一棵树根的右兄弟,即将第二棵树对应的二叉树当做第一棵二叉树根的右子树,将第三棵树对应的二叉树当做第二棵二叉树根的右子树…以此类推,即可将森林转换为二叉树。
- 画法:(1)将森林中的每棵树转换为二叉树;(2)对每个节点,只保留它与第一个孩子的连线;(3)以根为轴心,顺时针旋转45度。

二叉树转换为森林
- 若二叉树非空,则二叉树的根及其左子树为第一棵树的二叉树形式,将根与右子树断开
- 将右子树视为一棵新的二叉树,重复第一步。
