正当业界猜测小米集团市值是千亿美元还是800亿美元时,曾经的老牌手机厂商酷派这个时候横插一脚,在小米赴港提交IPO招股书后,连发两条公告,直指小米侵犯专利权,并要求停产多款热卖手机。
一般情况下,手机市场出现专利侵权诉讼基本出现在海外,比如小米当初在印度被爱立信起诉,以及其它国产手机品牌因为出海没有获得专利授权,导致业务不能在当地正常开展。但是,像这次酷派与小米两个国产品牌之间的专利纠纷在国内还是少有。
对于小米来说,IPO关键时期,酷派的多个起诉必然对公司的估值以及未来走势产生一定影响。而对于酷派来说,不管最后是否会胜诉,这次着实时刷了一次存在感。
酷派:一周内连发两公告向小米索要专利费
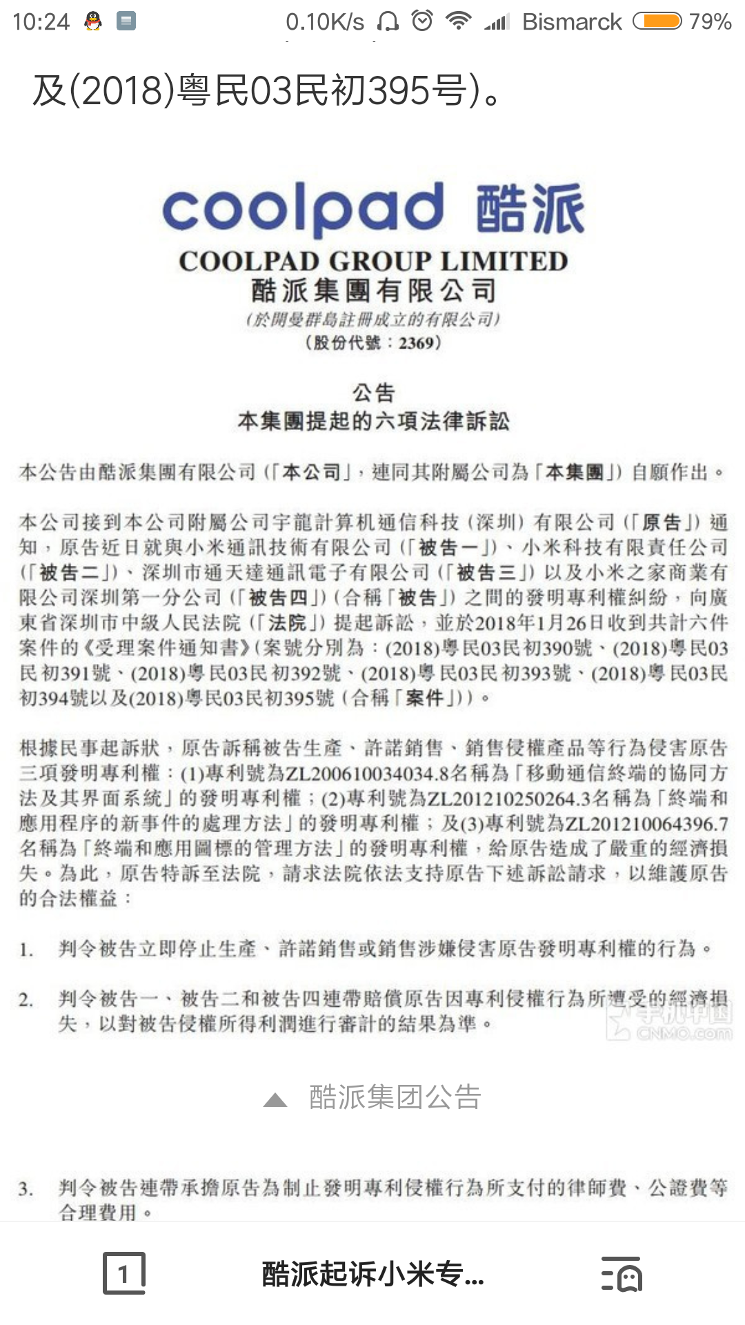
5月3日,小米赴港提交IPO招股书,2017年千亿营收的成绩成为最亮眼之处,也让市场看到了小米的潜力。不知道是巧合还是有意为之,在小米提交招股书之后,酷派集团便发布公告称,由于小米通讯技术有限公司(诉讼被告一)及小米科技有限责任公司(诉讼被告二)在收到诉讼诉状后继续实施侵权行为,诉讼原告近日向深圳市中级人民法院提出申请,请求法院裁定诉讼被告一及诉讼被告二立即停止侵犯专利权的行为,即请求法院裁定诉讼被告一立即停止生产、销售和许诺销售、诉讼被告二立即停止销售和许诺销售红米Note4X、小米6、小米Max2、小米Note3和小米5X型号手机产品。
值得注意的是,酷派与小米之间的战火并不是此时才点燃,只是IPO这个节点成了助推剂。早在今年一月份,酷派就曾宣称,小米等四个被告在生产、许诺销售、销售侵权产品方面侵害了原告三项发明专利,给其造成了严重的经济损失。酷派方面要求称,判令被告立即停止生产、许诺销售或销售涉嫌侵害原告发明专利权的行为,赔偿因专利侵权行为所遭受的经济损失。
或许,5月4日的公告并没有引起小米方面的“重视”,酷派紧接着在10号晚间再发公告称,小米未经授权实施其专利,并为生产经营目的分别实施了生产制造,许诺销售,销售侵权产品的行为,构成专利侵权。酷派方面要求,判令小米立即停止生产,许诺销售,销售侵害发明专利权的小米MIX 2,红米Note 5,红米5 Plus数字移动电话机(手机)的行为;判令被告连带赔偿原告经济损失,以及案件全部诉讼费用。酷派方面表示,目前案件已受理,尚未开庭审理。
根据酷派方面的表述,针对小米侵权方面的事件,目前已经立案7个,其中6个在深圳,1个在江苏。同时,涉事四个专利侵权,以及小米MIX2、小米6等八款手机的生产。
对于酷派的专利起诉,小米方面对媒体回应称,酷派主张权利的几项专利的稳定性如何有待商榷,已经针对酷派主张的几项专利提交了无效请求。同时,小米方面表示,小米方面截止目前并未收到法院的禁令通知,经营活动一切正常。
针对小米的回应,酷派依旧表现得很强硬,直称:专利是否稳定并非由小米判定,而是由国家知识产权委员会复审委裁定,小米涉及的专利,酷派有国家颁布的知识产权书,拥有相关权利。
掉队的酷派 专利费或成“救命稻草”
作为一家老牌手机厂商,酷派成立已经有25个年头,见证了功能机向智能机的革新,也经历过大起大落。只是,酷派并没有像华为一样,在手机市场一直坚挺,多次转型变革也都宣告失败,与乐视、360之间错综复杂的关系更是让自己几乎告别手机市场。
借助运营商市场的红利,酷派当年是何等的风光,2013年跻身全球六大手机制造商,国内市场的排名也仅次于三星位居第二。并且,当初的酷派还与华为、中兴以及联想被称为“中华酷联”,代表着中国手机品牌。但是,好景不长,成也萧何,败也萧何。过度依赖运营商的酷派给自己埋下了祸根,当运营商补贴大幅下调之后,酷派手机的出货量便大幅下跌了50%。
面对着小米等互联网手机品牌的崛起,酷派也和360联姻,成立“奇酷”手机。但是,双方的合作还没多久便就闹崩,其中就有乐视的原因。当时,在360和酷派合作半年之后,由郭德英主导将酷派18%股份出售给乐视,引起了360方面的不满。最后,奇酷手机改名为360手机,由360方面负责。而酷派这边,在乐视增持成为第一大股东之后,并没有迎来想象中的发展,反倒是受到了乐视危机的波及,加上产品上的不给力,酷派在国内彻底败了。
此前,在与酷派手机多次接触的过程中,发现酷派无论是在发展模式上还是在产品上都过于保守,理念过于传统,完全不符合当下市场和消费者的需求。记得有一次上海新品发布会过后,时任酷派手机负责人的刘江峰在接受笔者采访时表示,感觉发布会的效果并不是很好,台下的反应不是很激烈,有点沉闷。当时的刘江峰,给人的感觉就是有心想重塑酷派,但是实在无力。2017年8月31日,加入酷派一年后,刘江峰也走了。
国内手机业务几乎停滞的酷派,并没有放弃寻找一切可以创造营收的机会。酷派CEO蒋超曾在接受媒体采访时表示,酷派在手机行业持有10000多项专利,很多公司在盗用或者窃取我们核心的技术和专利,下一步我们也会对一些相关公司进行专利诉讼。当时的酷派,或许就已经将小米定为第一个目标。
目前,对于酷派小米之间的专利纠纷还没有一个正式判决,谁对谁错还不能下结论。酷派CEO蒋超则表示,“如果一个累计几万名研发工程师25年没日没夜的成果,随随便便被人剽窃而不被追究,我们就该好好反思自己的容忍,最终是伤害了整个民族的创新和我们后代的未来。”
值得注意的是,根据酷派的诉讼请求来看,其要求停产的红米系列手机是小米当前的热卖机型,而小米MIX2以及小米6等产品则是小米在高端市场的代表性产品,无论是在售价上还是在利润上都更高。如果酷派胜诉的话,不仅仅是为自己赢得了声誉,专利补偿费用上也是一笔不小的数字。
根据酷派发布的2016年年报显示,截止到2016年底,酷派账上剩下的钱只有13亿港币,2017年能收回的卖地卖资产的钱加起来可能只有1亿港币。对于处于经营苦难中的酷派来说,小米的专利费无疑是笔“救命钱”。
此外,如果这次“打”小米成功的话,还将会为酷派未来的维权铺平道路,每年光靠收专利费收入就不菲,像极了现在的诺基亚,即便是失去了手机业务,每年还能收取上亿元的专利费。
专利依旧是小米迈不过去的坎儿
对于硬件公司来说,最核心的便是自主创新技术。不过,现在的大部分企业为了加快生产,提高营收效率,几乎都是在采用现成的技术,一切只以最后的营收结果为导向,完全不在意成本中有多少是给了别的公司。当然,这其实也是无奈之举。毕竟前期研发,后期落地,不仅仅需要人才、资金,还需要更多的时间去试错。在快节奏的今天,很多公司都等不起,也没有那么多技术资金投入。
作为互联网手机品牌的代表,小米在成立之初给人展现的是一种轻资产,完全就是一个组装公司,加上互联网化的营销等,从而累积了大量的用户和销量。但是,一旦涉及到专利问题就会出麻烦。2014年12月11日,因小米涉嫌侵犯爱立信所拥有的ARM、3G等相关技术等8项专利,在印度被爱立信诉至法院,当时爱立信提出“临时禁令”并获得同意。最终,小米妥协,在满足每台设备向法院预缴100卢比(当时约折合10.12元人民币)提存的前提下,小米才能够继续在印度市场销售搭载高通芯片的手机。
意识到专利的重要性后,小米加强了研发以及投入,并研发了澎湃处理器,虽然大规模商用还需要时间,但是已经有了更多的主动权。同时,小米还采取并购的策略购买专利。其中,2015年10月,小米收购了博通公司31项无线通信专利;2016年2月,小米从美国芯片巨头英特尔公司购买了332项美国专利;2016年6月,小米从微软手中购得1500项专利等。
根据小米招股书内容显示,截至2018年3月31日,小米已获得中国国家知识产权局3600多项授权专利,有10900多项专利申请正在受理中。同时,小米在多个海外国家及司法权区(主要是美国、欧洲(包括但不限于英国、法国、德国)、印度、日本及俄罗斯)注册3500多项专利,并有5800多项专利申请正在受理中。
不过,专利问题目前依旧是小米迈不过去的坎儿,除了酷派之外,小米在专利问题上还有部分诉讼没有解决。上市之后,如果在专利费上,小米没有一个很好地把控,成本过高的话,对其未来的股价走向都将造成重大的影响。而这一次,在IPO关键时期,酷派的专利诉讼,还不知会对小米的估值造成多大的影响。
国内专利保护日渐完善 专利战或成常态
酷派起诉小米专利侵权,在国内不是第一个,也不会是最后一个。2016年,华为就曾在美国加州和中国深圳同时提起对三星的知识产权诉讼,要求三星就其知识产权侵权行为对华为进行赔偿。
相比较国内市场,成熟的欧美市场对于专利方面更为看重,各家公司之家的专利战也更多,比如苹果三星之间就经常起诉对方专利侵权,并索要巨额赔偿。同时,小米等几家国内手机品牌也都在出海拓展市场时,遇到了或多或少的专利纠纷,难以在国外开展更多的业务。从另一方面来看,专利战也是市场成熟的一种表现。
对于硬件公司来说,专利诉讼不仅仅是对自己知识产权的保护,更是一种市场策略,可以有效阻止竞品上市销售,从而减少对自己的威胁,也能掌握更多的主动权。
近年来,随着我国对于知识产权的保护越来越注重,一些专利被侵犯的公司也得到了很好地保护,市场竞争也更加公平。在这样的环境下,会有更多的公司拿起法律的武器维护自己的权益,专利战也将会越来越多。
对于日益饱和的手机市场来说,更好的专利保护将会进一步维护核心技术强的品牌,也会促使整个手机市场加强对于专利研发的投入,从而提升国产品牌的整体实力。 而对于那些专利处于弱势的品牌的来说,如何找到最适合自己的方式进行补强,将决定其未来的前途。
酷派首先看准了小米的专利储备不足。虽然小米不断在申请专利,但在中华酷联面前仍是新面孔,很多专利已经被这些老企业捷足先登。当然这只是其一,评价君觉得最关键还是小米现在正在准备年底冲击IOP,如果陷入专利纠纷很可能影响估值,酷派看准了小米选择花钱买平安的可能性较大。如果换一家有足够精力和酷派打持久战的,酷派也必定退缩。
当然,以上纯熟评价君个人推测,但看看酷派起诉的专利内容,大概也就明白了。网上已经有人曝光了涉案三项专利中的两项,咱们先围观一下看看都是什么。
酷派提到被侵权的第二项专利名字叫做《终端和应用程序的新事件的处理方法》。简单的说就是你收到应用通知的时候,正常情况下必定通过下拉菜单切换到那个应用去查看内容。酷派设计了一套在当前应用界面下显示信息并且提供快捷操作的方法,就如同上图那样,不用切换界面就知道哪个应用推送来了什么消息并且直接操作。
评价君对专利文字描述理解的可能不太准确,但大概意思是这样。如果用这个专利起诉,应该几乎所有手机品牌都中枪了吧。
酷派提到被侵权的第三项专利名字叫做《终端和应用图标的管理方法》。这个稍微复杂一点,以前很多深度定制系统管理应用的方式和苹果IOS一样,要先长按某个图标进入桌面管理模式,之后才能对图标移动或者删除。酷派发明了长按图标可以直接把图标拖放到桌面任意位置或者拖动到垃圾箱删除的操作方式。
这个也是评价君对专利文字表述的简单理解,但应该差不多。好像没必要多说啥,这又是一个让很多手机厂商中枪的专利。
所以通过酷派起诉的内容就知道评价君为什么说是针对小米了,不过对这种事情也挑不出来太多毛病,毕竟专利是要受到合法保护的,能做的只有积极应诉。通常大品牌之间都会有专利制衡以获得交叉授权,比如小米可以通过自己拥有而被酷手机派使用的专利反诉,但现在最大的麻烦是酷派似乎不怎么生产手机了,也就缺乏有效制衡手段,那接下来事情会怎样发展呢?


首先,对知识产权的维护表示赞同,知识就是力量。
但,维权不是这事的重点,自己想想,这事前国内有干过专利战的事吗?我就记得2015年“努比亚魅族小圆圈之争”,但这个不影响做手机,改改外观也就过了。酷派这几个专利有的影响很大,有的影响不怎么样,比如这个

基本是手机必备功能之一了,你这突然给一刀.....伤到的可不只是小米,基本所有的中国手机厂商都要挨刀....第二个是这个

大致是有通知了在下面弹出来的那个可操作的窗口,这个影响不大,改了比较麻烦而已。第三个是这个
上面三个专利,比较重要的是第一个。
中华酷联作为老牌智能手机厂商,手机方面专利自然是比后来的小米之流的多的多,比如中兴双卡双待专利,华为前几天和高通撕的飞行模式专利,这个个都是手机重要的功能,老大哥在前不起诉后来小辈,后来的厂商自然不会对前面的厂商有什么想法(前几个月李楠叫嚣起诉厂商滥用mback也不了了之),国内也就不像国外专利撕的风生水起,一片祥和。酷派率先打破这个局面....其实比华为和三星在海外的专利大战还要精彩,毕竟,华为败诉了国家还会撑腰。小米作为新厂商面对老牌厂商酷派可真是没有说话的余地,然后小米被判侵权,停用这些专利。那下一个是谁呢?上个市就要被剥一层皮,国内市场又要激烈起来了么......
希望能撤诉吧,酷派确实有理,但真撕起来对国内厂商一点都不好
首先,看了看酷派那几个专利,都是系统交互和UI的。说白了,这些个玩意国内产商都有互相借鉴。小米也有一些交互被谷歌借鉴了。至于怎么样,也不好说

总之,在手机的通信专利方面,小米已经取得了高通和诺基亚的授权,不怎么担心专利问题了。至于系统交互这些方面的专利,我觉得摩卡RQ这个微博已经说的很好了。一个有点活力的产商都不会玩这些,国家为了国产手机的发展,也注定不会允许国产产商相互告上法庭(和某些花粉期望小米被告倒真的是天壤之别啊)。说句难听点的,如果酷派告的是华为,而不是小米这个软柿子,舆论就不是这个样子了。
某大神,也就是我老师的公众号发的第一篇文章,就是从法律和专利战领域解读这事的,你们真心想看专家解读,可以看看这个,我下面的解读是标准的知乎闲话
我去,这问题怎么成了华为小米骂街场所了,专利诉讼本来就非常正常呀,尤其是小米上市这会,这种时间点,想维权的可以乘机上呀,骂酷派落井下石的,如果你是老大,你还要等小米搞定自己事情了再做君子之争吗?商场如战场,个人觉得酷派这招玩的没问题。另外,华为粉参合什么热闹,华为不才在英国被流氓们狙击了吗?知识产权诉讼这种事情本就没有对错,没有道德,只有商业上的考量,如果哪天我手里有小米涉嫌侵权的专利,抓住好时机我也想干一票,哪怕我买了不少小米机,这种事情怎么会扯到谁更Low的话题呢?我觉得有一个答案说的就很好,酷派动手了,各大企业要小心了,一个无所畏惧的酷派在国内的上万件专利,单只是酷派动手还好,一旦流散到个人手里,个人隔三差五怼一波各大企业,尤其是一堆律师穷的想做这个的文章开始去酷派屯专利,呵呵,未来就好玩了
第一,小米上市,酷派不会是第一个,小米涉嫌侵权的东西并不太少,手机相关的专利呈现态势犬牙交错,稍不留神就踩进去了,谁也保不准不踩几个陷阱,我记得大家其实都是在相互威慑而已,估计其他家私底下和小米有协议,酷派是市场已经没有了,所以也没必要要市场优势了,直接要钱吧。
第二,小米上市如果搞不定专利诉讼是过不了审的,这次小米是肯定出血了,没有时间和酷派缠斗,酷派老牌厂家,手里说不定真有什么东西,毕竟酷派衰落也才几年时间,专利有效期过期还早,而且酷派现在动手就是吃准了小米没时间,要上市,不怕小米和她干上几年,如果因为无效这几个专利拖累IPO,小米就吃亏大了,还不如给个几千万认倒霉划算
第三,手机市场其实现在也就苹果三星国内三大集团,以前说一致对外,对内不追究的情况可能就不复存在了,外战在打,内战也得开干了,不然庞大的专利储备拿来干嘛?存在资产可能国企还可以接受,对民企就伤心了,对民企的相关知识产权直接负责人就更苦逼了