5.3 Python的科学计算包 - Numpy
numpy(Numerical Python extensions)是一个第三方的Python包,用于科学计算。这个库的前身是1995年就开始开发的一个用于数组运算的库。经过了长时间的发展,基本上成了绝大部分Python科学计算的基础包,当然也包括所有提供Python接口的深度学习框架。
numpy在Linux下的安装已经在5.1.2中作为例子讲过,Windows下也可以通过pip,或者到下面网址下载:
Obtaining NumPy & SciPy libraries
5.3.1 基本类型(array)
array,也就是数组,是numpy中最基础的数据结构,最关键的属性是维度和元素类型,在numpy中,可以非常方便地创建各种不同类型的多维数组,并且执行一些基本基本操作,来看例子:
import numpy as np
a = [1, 2, 3, 4] #
b = np.array(a) # array([1, 2, 3, 4])
type(b) # <type 'numpy.ndarray'>
b.shape # (4,)
b.argmax() # 3
b.max() # 4
b.mean() # 2.5
c = [[1, 2], [3, 4]] # 二维列表
d = np.array(c) # 二维numpy数组
d.shape # (2, 2)
d.size # 4
d.max(axis=0) # 找维度0,也就是最后一个维度上的最大值,array([3, 4])
d.max(axis=1) # 找维度1,也就是倒数第二个维度上的最大值,array([2, 4])
d.mean(axis=0) # 找维度0,也就是第一个维度上的均值,array([ 2., 3.])
d.flatten() # 展开一个numpy数组为1维数组,array([1, 2, 3, 4])
np.ravel(c) # 展开一个可以解析的结构为1维数组,array([1, 2, 3, 4])
# 3x3的浮点型2维数组,并且初始化所有元素值为1
e = np.ones((3, 3), dtype=np.float)
# 创建一个一维数组,元素值是把3重复4次,array([3, 3, 3, 3])
f = np.repeat(3, 4)
# 2x2x3的无符号8位整型3维数组,并且初始化所有元素值为0
g = np.zeros((2, 2, 3), dtype=np.uint8)
g.shape # (2, 2, 3)
h = g.astype(np.float) # 用另一种类型表示
l = np.arange(10) # 类似range,array([0, 1, 2, 3, 4, 5, 6, 7, 8, 9])
m = np.linspace(0, 6, 5)# 等差数列,0到6之间5个取值,array([ 0., 1.5, 3., 4.5, 6.])
p = np.array(
[[1, 2, 3, 4],
[5, 6, 7, 8]]
)
np.save('p.npy', p) # 保存到文件
q = np.load('p.npy') # 从文件读取
注意到在导入numpy的时候,我们将np作为numpy的别名。这是一种习惯性的用法,后面的章节中我们也默认这么使用。作为一种多维数组结构,array的数组相关操作是非常丰富的:
import numpy as np
'''
array([[[ 0, 1, 2, 3],
[ 4, 5, 6, 7],
[ 8, 9, 10, 11]],
[[12, 13, 14, 15],
[16, 17, 18, 19],
[20, 21, 22, 23]]])
'''
a = np.arange(24).reshape((2, 3, 4))
b = a[1][1][1] # 17
'''
array([[ 8, 9, 10, 11],
[20, 21, 22, 23]])
'''
c = a[:, 2, :]
''' 用:表示当前维度上所有下标
array([[ 1, 5, 9],
[13, 17, 21]])
'''
d = a[:, :, 1]
''' 用...表示没有明确指出的维度
array([[ 1, 5, 9],
[13, 17, 21]])
'''
e = a[..., 1]
'''
array([[[ 5, 6],
[ 9, 10]],
[[17, 18],
[21, 22]]])
'''
f = a[:, 1:, 1:-1]
'''
平均分成3份
[array([0, 1, 2]), array([3, 4, 5]), array([6, 7, 8])]
'''
g = np.split(np.arange(9), 3)
'''
按照下标位置进行划分
[array([0, 1]), array([2, 3, 4, 5]), array([6, 7, 8])]
'''
h = np.split(np.arange(9), [2, -3])
l0 = np.arange(6).reshape((2, 3))
l1 = np.arange(6, 12).reshape((2, 3))
'''
vstack是指沿着纵轴拼接两个array,vertical
hstack是指沿着横轴拼接两个array,horizontal
更广义的拼接用concatenate实现,horizontal后的两句依次等效于vstack和hstack
stack不是拼接而是在输入array的基础上增加一个新的维度
'''
m = np.vstack((l0, l1))
p = np.hstack((l0, l1))
q = np.concatenate((l0, l1))
r = np.concatenate((l0, l1), axis=-1)
s = np.stack((l0, l1))
'''
按指定轴进行转置
array([[[ 0, 3],
[ 6, 9]],
[[ 1, 4],
[ 7, 10]],
[[ 2, 5],
[ 8, 11]]])
'''
t = s.transpose((2, 0, 1))
'''
默认转置将维度倒序,对于2维就是横纵轴互换
array([[ 0, 4, 8],
[ 1, 5, 9],
[ 2, 6, 10],
[ 3, 7, 11]])
'''
u = a[0].transpose() # 或者u=a[0].T也是获得转置
'''
逆时针旋转90度,第二个参数是旋转次数
array([[ 3, 2, 1, 0],
[ 7, 6, 5, 4],
[11, 10, 9, 8]])
'''
v = np.rot90(u, 3)
'''
沿纵轴左右翻转
array([[ 8, 4, 0],
[ 9, 5, 1],
[10, 6, 2],
[11, 7, 3]])
'''
w = np.fliplr(u)
'''
沿水平轴上下翻转
array([[ 3, 7, 11],
[ 2, 6, 10],
[ 1, 5, 9],
[ 0, 4, 8]])
'''
x = np.flipud(u)
'''
按照一维顺序滚动位移
array([[11, 0, 4],
[ 8, 1, 5],
[ 9, 2, 6],
[10, 3, 7]])
'''
y = np.roll(u, 1)
'''
按照指定轴滚动位移
array([[ 8, 0, 4],
[ 9, 1, 5],
[10, 2, 6],
[11, 3, 7]])
'''
z = np.roll(u, 1, axis=1)
对于一维的array所有Python列表支持的下标相关的方法array也都支持,所以在此没有特别列出。
既然叫numerical python,基础数学运算也是强大的:
import numpy as np
# 绝对值,1
a = np.abs(-1)
# sin函数,1.0
b = np.sin(np.pi/2)
# tanh逆函数,0.50000107157840523
c = np.arctanh(0.462118)
# e为底的指数函数,20.085536923187668
d = np.exp(3)
# 2的3次方,8
f = np.power(2, 3)
# 点积,1*3+2*4=11
g = np.dot([1, 2], [3, 4])
# 开方,5
h = np.sqrt(25)
# 求和,10
l = np.sum([1, 2, 3, 4])
# 平均值,5.5
m = np.mean([4, 5, 6, 7])
# 标准差,0.96824583655185426
p = np.std([1, 2, 3, 2, 1, 3, 2, 0])
对于array,默认执行对位运算。涉及到多个array的对位运算需要array的维度一致,如果一个array的维度和另一个array的子维度一致,则在没有对齐的维度上分别执行对位运算,这种机制叫做广播(broadcasting),言语解释比较难,还是看例子理解:
import numpy as np
a = np.array([
[1, 2, 3],
[4, 5, 6]
])
b = np.array([
[1, 2, 3],
[1, 2, 3]
])
'''
维度一样的array,对位计算
array([[2, 4, 6],
[5, 7, 9]])
'''
a + b
'''
array([[0, 0, 0],
[3, 3, 3]])
'''
a - b
'''
array([[ 1, 4, 9],
[ 4, 10, 18]])
'''
a * b
'''
array([[1, 1, 1],
[4, 2, 2]])
'''
a / b
'''
array([[ 1, 4, 9],
[16, 25, 36]])
'''
a ** 2
'''
array([[ 1, 4, 27],
[ 4, 25, 216]])
'''
a ** b
c = np.array([
[1, 2, 3],
[4, 5, 6],
[7, 8, 9],
[10, 11, 12]
])
d = np.array([2, 2, 2])
'''
广播机制让计算的表达式保持简洁
d和c的每一行分别进行运算
array([[ 3, 4, 5],
[ 6, 7, 8],
[ 9, 10, 11],
[12, 13, 14]])
'''
c + d
'''
array([[ 2, 4, 6],
[ 8, 10, 12],
[14, 16, 18],
[20, 22, 24]])
'''
c * d
'''
1和c的每个元素分别进行运算
array([[ 0, 1, 2],
[ 3, 4, 5],
[ 6, 7, 8],
[ 9, 10, 11]])
'''
c - 1
5.3.2 线性代数模块(linalg)
在深度学习相关的数据处理和运算中,线性代数模块(linalg)是最常用的之一。结合numpy提供的基本函数,可以对向量,矩阵,或是说多维张量进行一些基本的运算:
import numpy as np
a = np.array([3, 4])
np.linalg.norm(a)
b = np.array([
[1, 2, 3],
[4, 5, 6],
[7, 8, 9]
])
c = np.array([1, 0, 1])
# 矩阵和向量之间的乘法
np.dot(b, c) # array([ 4, 10, 16])
np.dot(c, b.T) # array([ 4, 10, 16])
np.trace(b) # 求矩阵的迹,15
np.linalg.det(b) # 求矩阵的行列式值,0
np.linalg.matrix_rank(b) # 求矩阵的秩,2,不满秩,因为行与行之间等差
d = np.array([
[2, 1],
[1, 2]
])
'''
对正定矩阵求本征值和本征向量
本征值为u,array([ 3., 1.])
本征向量构成的二维array为v,
array([[ 0.70710678, -0.70710678],
[ 0.70710678, 0.70710678]])
是沿着45°方向
eig()是一般情况的本征值分解,对于更常见的对称实数矩阵,
eigh()更快且更稳定,不过输出的值的顺序和eig()是相反的
'''
u, v = np.linalg.eig(d)
# Cholesky分解并重建
l = np.linalg.cholesky(d)
'''
array([[ 2., 1.],
[ 1., 2.]])
'''
np.dot(l, l.T)
e = np.array([
[1, 2],
[3, 4]
])
# 对不镇定矩阵,进行SVD分解并重建
U, s, V = np.linalg.svd(e)
S = np.array([
[s[0], 0],
[0, s[1]]
])
'''
array([[ 1., 2.],
[ 3., 4.]])
'''
np.dot(U, np.dot(S, V))
5.3.3 随机模块(random)
随机模块包含了随机数产生和统计分布相关的基本函数,Python本身也有随机模块random,不过功能更丰富,还是来看例子:
import numpy as np
import numpy.random as random
# 设置随机数种子
random.seed(42)
# 产生一个1x3,[0,1)之间的浮点型随机数
# array([[ 0.37454012, 0.95071431, 0.73199394]])
# 后面的例子就不在注释中给出具体结果了
random.rand(1, 3)
# 产生一个[0,1)之间的浮点型随机数
random.random()
# 下边4个没有区别,都是按照指定大小产生[0,1)之间的浮点型随机数array,不Pythonic…
random.random((3, 3))
random.sample((3, 3))
random.random_sample((3, 3))
random.ranf((3, 3))
# 产生10个[1,6)之间的浮点型随机数
5*random.random(10) + 1
random.uniform(1, 6, 10)
# 产生10个[1,6)之间的整型随机数
random.randint(1, 6, 10)
# 产生2x5的标准正态分布样本
random.normal(size=(5, 2))
# 产生5个,n=5,p=0.5的二项分布样本
random.binomial(n=5, p=0.5, size=5)
a = np.arange(10)
# 从a中有回放的随机采样7个
random.choice(a, 7)
# 从a中无回放的随机采样7个
random.choice(a, 7, replace=False)
# 对a进行乱序并返回一个新的array
b = random.permutation(a)
# 对a进行in-place乱序
random.shuffle(a)
# 生成一个长度为9的随机bytes序列并作为str返回
# '\x96\x9d\xd1?\xe6\x18\xbb\x9a\xec'
random.bytes(9)
随机模块可以很方便地让我们做一些快速模拟去验证一些结论。比如来考虑一个非常违反直觉的概率题例子:一个选手去参加一个TV秀,有三扇门,其中一扇门后有奖品,这扇门只有主持人知道。选手先随机选一扇门,但并不打开,主持人看到后,会打开其余两扇门中没有奖品的一扇门。然后,主持人问选手,是否要改变一开始的选择?
这个问题的答案是应该改变一开始的选择。在第一次选择的时候,选错的概率是2/3,选对的概率是1/3。第一次选择之后,主持人相当于帮忙剔除了一个错误答案,所以如果一开始选的是错的,这时候换掉就选对了;而如果一开始就选对,则这时候换掉就错了。根据以上,一开始选错的概率就是换掉之后选对的概率(2/3),这个概率大于一开始就选对的概率(1/3),所以应该换。虽然道理上是这样,但是还是有些绕,要是通过推理就是搞不明白怎么办,没关系,用随机模拟就可以轻松得到答案:
import numpy.random as random
random.seed(42)
# 做10000次实验
n_tests = 10000
# 生成每次实验的奖品所在的门的编号
# 0表示第一扇门,1表示第二扇门,2表示第三扇门
winning_doors = random.randint(0, 3, n_tests)
# 记录如果换门的中奖次数
change_mind_wins = 0
# 记录如果坚持的中奖次数
insist_wins = 0
# winning_door就是获胜门的编号
for winning_door in winning_doors:
# 随机挑了一扇门
first_try = random.randint(0, 3)
# 其他门的编号
remaining_choices = [i for i in range(3) if i != first_try]
# 没有奖品的门的编号,这个信息只有主持人知道
wrong_choices = [i for i in range(3) if i != winning_door]
# 一开始选择的门主持人没法打开,所以从主持人可以打开的门中剔除
if first_try in wrong_choices:
wrong_choices.remove(first_try)
# 这时wrong_choices变量就是主持人可以打开的门的编号
# 注意此时如果一开始选择正确,则可以打开的门是两扇,主持人随便开一扇门
# 如果一开始选到了空门,则主持人只能打开剩下一扇空门
screened_out = random.choice(wrong_choices)
remaining_choices.remove(screened_out)
# 所以虽然代码写了好些行,如果策略固定的话,
# 改变主意的获胜概率就是一开始选错的概率,是2/3
# 而坚持选择的获胜概率就是一开始就选对的概率,是1/3
# 现在除了一开始选择的编号,和主持人帮助剔除的错误编号,只剩下一扇门
# 如果要改变注意则这扇门就是最终的选择
changed_mind_try = remaining_choices[0]
# 结果揭晓,记录下来
change_mind_wins += 1 if changed_mind_try == winning_door else 0
insist_wins += 1 if first_try == winning_door else 0
# 输出10000次测试的最终结果,和推导的结果差不多:
# You win 6616 out of 10000 tests if you changed your mind
# You win 3384 out of 10000 tests if you insist on the initial choice
print(
'You win {1} out of {0} tests if you changed your mind\n'
'You win {2} out of {0} tests if you insist on the initial choice'.format(
n_tests, change_mind_wins, insist_wins
)
)
5.4 Python的可视化包 – Matplotlib
Matplotlib是Python中最常用的可视化工具之一,可以非常方便地创建海量类型地2D图表和一些基本的3D图表。Matplotlib最早是为了可视化癫痫病人的脑皮层电图相关的信号而研发,因为在函数的设计上参考了MATLAB,所以叫做Matplotlib。Matplotlib首次发表于2007年,在开源和社区的推动下,现在在基于Python的各个科学计算领域都得到了广泛应用。Matplotlib的原作者John D. Hunter博士是一名神经生物学家,2012年不幸因癌症去世,感谢他创建了这样一个伟大的库。
安装Matplotlib的方式和numpy很像,可以直接通过Unix/Linux的软件管理工具,比如Ubuntu 16.04 LTS下,输入:
>> sudo apt install python-matplotlib
或者通过pip安装:
>> pip install matplotlib
Windows下也可以通过pip,或是到官网下载:
python plotting - Matplotlib 1.5.3 documentation
Matplotlib非常强大,不过在深度学习中常用的其实只有很基础的一些功能,这节主要介绍2D图表,3D图表和图像显示。
5.4.1 2D图表
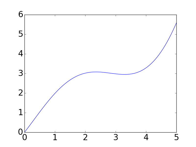
Matplotlib中最基础的模块是pyplot。先从最简单的点图和线图开始,比如我们有一组数据,还有一个拟合模型,通过下面的代码图来可视化:
import numpy as np
import matplotlib as mpl
import matplotlib.pyplot as plt
# 通过rcParams设置全局横纵轴字体大小
mpl.rcParams['xtick.labelsize'] = 24
mpl.rcParams['ytick.labelsize'] = 24
np.random.seed(42)
# x轴的采样点
x = np.linspace(0, 5, 100)
# 通过下面曲线加上噪声生成数据,所以拟合模型就用y了……
y = 2*np.sin(x) + 0.3*x**2
y_data = y + np.random.normal(scale=0.3, size=100)
# figure()指定图表名称
plt.figure('data')
# '.'标明画散点图,每个散点的形状是个圆
plt.plot(x, y_data, '.')
# 画模型的图,plot函数默认画连线图
plt.figure('model')
plt.plot(x, y)
# 两个图画一起
plt.figure('data & model')
# 通过'k'指定线的颜色,lw指定线的宽度
# 第三个参数除了颜色也可以指定线形,比如'r--'表示红色虚线
# 更多属性可以参考官网:http://matplotlib.org/api/pyplot_api.html
plt.plot(x, y, 'k', lw=3)
# scatter可以更容易地生成散点图
plt.scatter(x, y_data)
# 将当前figure的图保存到文件result.png
plt.savefig('result.png')
# 一定要加上这句才能让画好的图显示在屏幕上
plt.show()
matplotlib和pyplot的惯用别名分别是mpl和plt,上面代码生成的图像如下:
5.3 Python的科学计算包 - Numpy
numpy(Numerical Python extensions)是一个第三方的Python包,用于科学计算。这个库的前身是1995年就开始开发的一个用于数组运算的库。经过了长时间的发展,基本上成了绝大部分Python科学计算的基础包,当然也包括所有提供Python接口的深度学习框架。
numpy在Linux下的安装已经在5.1.2中作为例子讲过,Windows下也可以通过pip,或者到下面网址下载:
Obtaining NumPy & SciPy libraries
5.3.1 基本类型(array)
array,也就是数组,是numpy中最基础的数据结构,最关键的属性是维度和元素类型,在numpy中,可以非常方便地创建各种不同类型的多维数组,并且执行一些基本基本操作,来看例子:
import numpy as np
a = [1, 2, 3, 4] #
b = np.array(a) # array([1, 2, 3, 4])
type(b) # <type 'numpy.ndarray'>
b.shape # (4,)
b.argmax() # 3
b.max() # 4
b.mean() # 2.5
c = [[1, 2], [3, 4]] # 二维列表
d = np.array(c) # 二维numpy数组
d.shape # (2, 2)
d.size # 4
d.max(axis=0) # 找维度0,也就是最后一个维度上的最大值,array([3, 4])
d.max(axis=1) # 找维度1,也就是倒数第二个维度上的最大值,array([2, 4])
d.mean(axis=0) # 找维度0,也就是第一个维度上的均值,array([ 2., 3.])
d.flatten() # 展开一个numpy数组为1维数组,array([1, 2, 3, 4])
np.ravel(c) # 展开一个可以解析的结构为1维数组,array([1, 2, 3, 4])
# 3x3的浮点型2维数组,并且初始化所有元素值为1
e = np.ones((3, 3), dtype=np.float)
# 创建一个一维数组,元素值是把3重复4次,array([3, 3, 3, 3])
f = np.repeat(3, 4)
# 2x2x3的无符号8位整型3维数组,并且初始化所有元素值为0
g = np.zeros((2, 2, 3), dtype=np.uint8)
g.shape # (2, 2, 3)
h = g.astype(np.float) # 用另一种类型表示
l = np.arange(10) # 类似range,array([0, 1, 2, 3, 4, 5, 6, 7, 8, 9])
m = np.linspace(0, 6, 5)# 等差数列,0到6之间5个取值,array([ 0., 1.5, 3., 4.5, 6.])
p = np.array(
[[1, 2, 3, 4],
[5, 6, 7, 8]]
)
np.save('p.npy', p) # 保存到文件
q = np.load('p.npy') # 从文件读取
注意到在导入numpy的时候,我们将np作为numpy的别名。这是一种习惯性的用法,后面的章节中我们也默认这么使用。作为一种多维数组结构,array的数组相关操作是非常丰富的:
import numpy as np
'''
array([[[ 0, 1, 2, 3],
[ 4, 5, 6, 7],
[ 8, 9, 10, 11]],
[[12, 13, 14, 15],
[16, 17, 18, 19],
[20, 21, 22, 23]]])
'''
a = np.arange(24).reshape((2, 3, 4))
b = a[1][1][1] # 17
'''
array([[ 8, 9, 10, 11],
[20, 21, 22, 23]])
'''
c = a[:, 2, :]
''' 用:表示当前维度上所有下标
array([[ 1, 5, 9],
[13, 17, 21]])
'''
d = a[:, :, 1]
''' 用...表示没有明确指出的维度
array([[ 1, 5, 9],
[13, 17, 21]])
'''
e = a[..., 1]
'''
array([[[ 5, 6],
[ 9, 10]],
[[17, 18],
[21, 22]]])
'''
f = a[:, 1:, 1:-1]
'''
平均分成3份
[array([0, 1, 2]), array([3, 4, 5]), array([6, 7, 8])]
'''
g = np.split(np.arange(9), 3)
'''
按照下标位置进行划分
[array([0, 1]), array([2, 3, 4, 5]), array([6, 7, 8])]
'''
h = np.split(np.arange(9), [2, -3])
l0 = np.arange(6).reshape((2, 3))
l1 = np.arange(6, 12).reshape((2, 3))
'''
vstack是指沿着纵轴拼接两个array,vertical
hstack是指沿着横轴拼接两个array,horizontal
更广义的拼接用concatenate实现,horizontal后的两句依次等效于vstack和hstack
stack不是拼接而是在输入array的基础上增加一个新的维度
'''
m = np.vstack((l0, l1))
p = np.hstack((l0, l1))
q = np.concatenate((l0, l1))
r = np.concatenate((l0, l1), axis=-1)
s = np.stack((l0, l1))
'''
按指定轴进行转置
array([[[ 0, 3],
[ 6, 9]],
[[ 1, 4],
[ 7, 10]],
[[ 2, 5],
[ 8, 11]]])
'''
t = s.transpose((2, 0, 1))
'''
默认转置将维度倒序,对于2维就是横纵轴互换
array([[ 0, 4, 8],
[ 1, 5, 9],
[ 2, 6, 10],
[ 3, 7, 11]])
'''
u = a[0].transpose() # 或者u=a[0].T也是获得转置
'''
逆时针旋转90度,第二个参数是旋转次数
array([[ 3, 2, 1, 0],
[ 7, 6, 5, 4],
[11, 10, 9, 8]])
'''
v = np.rot90(u, 3)
'''
沿纵轴左右翻转
array([[ 8, 4, 0],
[ 9, 5, 1],
[10, 6, 2],
[11, 7, 3]])
'''
w = np.fliplr(u)
'''
沿水平轴上下翻转
array([[ 3, 7, 11],
[ 2, 6, 10],
[ 1, 5, 9],
[ 0, 4, 8]])
'''
x = np.flipud(u)
'''
按照一维顺序滚动位移
array([[11, 0, 4],
[ 8, 1, 5],
[ 9, 2, 6],
[10, 3, 7]])
'''
y = np.roll(u, 1)
'''
按照指定轴滚动位移
array([[ 8, 0, 4],
[ 9, 1, 5],
[10, 2, 6],
[11, 3, 7]])
'''
z = np.roll(u, 1, axis=1)
对于一维的array所有Python列表支持的下标相关的方法array也都支持,所以在此没有特别列出。
既然叫numerical python,基础数学运算也是强大的:
import numpy as np
# 绝对值,1
a = np.abs(-1)
# sin函数,1.0
b = np.sin(np.pi/2)
# tanh逆函数,0.50000107157840523
c = np.arctanh(0.462118)
# e为底的指数函数,20.085536923187668
d = np.exp(3)
# 2的3次方,8
f = np.power(2, 3)
# 点积,1*3+2*4=11
g = np.dot([1, 2], [3, 4])
# 开方,5
h = np.sqrt(25)
# 求和,10
l = np.sum([1, 2, 3, 4])
# 平均值,5.5
m = np.mean([4, 5, 6, 7])
# 标准差,0.96824583655185426
p = np.std([1, 2, 3, 2, 1, 3, 2, 0])
对于array,默认执行对位运算。涉及到多个array的对位运算需要array的维度一致,如果一个array的维度和另一个array的子维度一致,则在没有对齐的维度上分别执行对位运算,这种机制叫做广播(broadcasting),言语解释比较难,还是看例子理解:
import numpy as np
a = np.array([
[1, 2, 3],
[4, 5, 6]
])
b = np.array([
[1, 2, 3],
[1, 2, 3]
])
'''
维度一样的array,对位计算
array([[2, 4, 6],
[5, 7, 9]])
'''
a + b
'''
array([[0, 0, 0],
[3, 3, 3]])
'''
a - b
'''
array([[ 1, 4, 9],
[ 4, 10, 18]])
'''
a * b
'''
array([[1, 1, 1],
[4, 2, 2]])
'''
a / b
'''
array([[ 1, 4, 9],
[16, 25, 36]])
'''
a ** 2
'''
array([[ 1, 4, 27],
[ 4, 25, 216]])
'''
a ** b
c = np.array([
[1, 2, 3],
[4, 5, 6],
[7, 8, 9],
[10, 11, 12]
])
d = np.array([2, 2, 2])
'''
广播机制让计算的表达式保持简洁
d和c的每一行分别进行运算
array([[ 3, 4, 5],
[ 6, 7, 8],
[ 9, 10, 11],
[12, 13, 14]])
'''
c + d
'''
array([[ 2, 4, 6],
[ 8, 10, 12],
[14, 16, 18],
[20, 22, 24]])
'''
c * d
'''
1和c的每个元素分别进行运算
array([[ 0, 1, 2],
[ 3, 4, 5],
[ 6, 7, 8],
[ 9, 10, 11]])
'''
c - 1
5.3.2 线性代数模块(linalg)
在深度学习相关的数据处理和运算中,线性代数模块(linalg)是最常用的之一。结合numpy提供的基本函数,可以对向量,矩阵,或是说多维张量进行一些基本的运算:
import numpy as np
a = np.array([3, 4])
np.linalg.norm(a)
b = np.array([
[1, 2, 3],
[4, 5, 6],
[7, 8, 9]
])
c = np.array([1, 0, 1])
# 矩阵和向量之间的乘法
np.dot(b, c) # array([ 4, 10, 16])
np.dot(c, b.T) # array([ 4, 10, 16])
np.trace(b) # 求矩阵的迹,15
np.linalg.det(b) # 求矩阵的行列式值,0
np.linalg.matrix_rank(b) # 求矩阵的秩,2,不满秩,因为行与行之间等差
d = np.array([
[2, 1],
[1, 2]
])
'''
对正定矩阵求本征值和本征向量
本征值为u,array([ 3., 1.])
本征向量构成的二维array为v,
array([[ 0.70710678, -0.70710678],
[ 0.70710678, 0.70710678]])
是沿着45°方向
eig()是一般情况的本征值分解,对于更常见的对称实数矩阵,
eigh()更快且更稳定,不过输出的值的顺序和eig()是相反的
'''
u, v = np.linalg.eig(d)
# Cholesky分解并重建
l = np.linalg.cholesky(d)
'''
array([[ 2., 1.],
[ 1., 2.]])
'''
np.dot(l, l.T)
e = np.array([
[1, 2],
[3, 4]
])
# 对不镇定矩阵,进行SVD分解并重建
U, s, V = np.linalg.svd(e)
S = np.array([
[s[0], 0],
[0, s[1]]
])
'''
array([[ 1., 2.],
[ 3., 4.]])
'''
np.dot(U, np.dot(S, V))
5.3.3 随机模块(random)
随机模块包含了随机数产生和统计分布相关的基本函数,Python本身也有随机模块random,不过功能更丰富,还是来看例子:
import numpy as np
import numpy.random as random
# 设置随机数种子
random.seed(42)
# 产生一个1x3,[0,1)之间的浮点型随机数
# array([[ 0.37454012, 0.95071431, 0.73199394]])
# 后面的例子就不在注释中给出具体结果了
random.rand(1, 3)
# 产生一个[0,1)之间的浮点型随机数
random.random()
# 下边4个没有区别,都是按照指定大小产生[0,1)之间的浮点型随机数array,不Pythonic…
random.random((3, 3))
random.sample((3, 3))
random.random_sample((3, 3))
random.ranf((3, 3))
# 产生10个[1,6)之间的浮点型随机数
5*random.random(10) + 1
random.uniform(1, 6, 10)
# 产生10个[1,6)之间的整型随机数
random.randint(1, 6, 10)
# 产生2x5的标准正态分布样本
random.normal(size=(5, 2))
# 产生5个,n=5,p=0.5的二项分布样本
random.binomial(n=5, p=0.5, size=5)
a = np.arange(10)
# 从a中有回放的随机采样7个
random.choice(a, 7)
# 从a中无回放的随机采样7个
random.choice(a, 7, replace=False)
# 对a进行乱序并返回一个新的array
b = random.permutation(a)
# 对a进行in-place乱序
random.shuffle(a)
# 生成一个长度为9的随机bytes序列并作为str返回
# '\x96\x9d\xd1?\xe6\x18\xbb\x9a\xec'
random.bytes(9)
随机模块可以很方便地让我们做一些快速模拟去验证一些结论。比如来考虑一个非常违反直觉的概率题例子:一个选手去参加一个TV秀,有三扇门,其中一扇门后有奖品,这扇门只有主持人知道。选手先随机选一扇门,但并不打开,主持人看到后,会打开其余两扇门中没有奖品的一扇门。然后,主持人问选手,是否要改变一开始的选择?
这个问题的答案是应该改变一开始的选择。在第一次选择的时候,选错的概率是2/3,选对的概率是1/3。第一次选择之后,主持人相当于帮忙剔除了一个错误答案,所以如果一开始选的是错的,这时候换掉就选对了;而如果一开始就选对,则这时候换掉就错了。根据以上,一开始选错的概率就是换掉之后选对的概率(2/3),这个概率大于一开始就选对的概率(1/3),所以应该换。虽然道理上是这样,但是还是有些绕,要是通过推理就是搞不明白怎么办,没关系,用随机模拟就可以轻松得到答案:
import numpy.random as random
random.seed(42)
# 做10000次实验
n_tests = 10000
# 生成每次实验的奖品所在的门的编号
# 0表示第一扇门,1表示第二扇门,2表示第三扇门
winning_doors = random.randint(0, 3, n_tests)
# 记录如果换门的中奖次数
change_mind_wins = 0
# 记录如果坚持的中奖次数
insist_wins = 0
# winning_door就是获胜门的编号
for winning_door in winning_doors:
# 随机挑了一扇门
first_try = random.randint(0, 3)
# 其他门的编号
remaining_choices = [i for i in range(3) if i != first_try]
# 没有奖品的门的编号,这个信息只有主持人知道
wrong_choices = [i for i in range(3) if i != winning_door]
# 一开始选择的门主持人没法打开,所以从主持人可以打开的门中剔除
if first_try in wrong_choices:
wrong_choices.remove(first_try)
# 这时wrong_choices变量就是主持人可以打开的门的编号
# 注意此时如果一开始选择正确,则可以打开的门是两扇,主持人随便开一扇门
# 如果一开始选到了空门,则主持人只能打开剩下一扇空门
screened_out = random.choice(wrong_choices)
remaining_choices.remove(screened_out)
# 所以虽然代码写了好些行,如果策略固定的话,
# 改变主意的获胜概率就是一开始选错的概率,是2/3
# 而坚持选择的获胜概率就是一开始就选对的概率,是1/3
# 现在除了一开始选择的编号,和主持人帮助剔除的错误编号,只剩下一扇门
# 如果要改变注意则这扇门就是最终的选择
changed_mind_try = remaining_choices[0]
# 结果揭晓,记录下来
change_mind_wins += 1 if changed_mind_try == winning_door else 0
insist_wins += 1 if first_try == winning_door else 0
# 输出10000次测试的最终结果,和推导的结果差不多:
# You win 6616 out of 10000 tests if you changed your mind
# You win 3384 out of 10000 tests if you insist on the initial choice
print(
'You win {1} out of {0} tests if you changed your mind\n'
'You win {2} out of {0} tests if you insist on the initial choice'.format(
n_tests, change_mind_wins, insist_wins
)
)
5.4 Python的可视化包 – Matplotlib
Matplotlib是Python中最常用的可视化工具之一,可以非常方便地创建海量类型地2D图表和一些基本的3D图表。Matplotlib最早是为了可视化癫痫病人的脑皮层电图相关的信号而研发,因为在函数的设计上参考了MATLAB,所以叫做Matplotlib。Matplotlib首次发表于2007年,在开源和社区的推动下,现在在基于Python的各个科学计算领域都得到了广泛应用。Matplotlib的原作者John D. Hunter博士是一名神经生物学家,2012年不幸因癌症去世,感谢他创建了这样一个伟大的库。
安装Matplotlib的方式和numpy很像,可以直接通过Unix/Linux的软件管理工具,比如Ubuntu 16.04 LTS下,输入:
>> sudo apt install python-matplotlib
或者通过pip安装:
>> pip install matplotlib
Windows下也可以通过pip,或是到官网下载:
python plotting - Matplotlib 1.5.3 documentation
Matplotlib非常强大,不过在深度学习中常用的其实只有很基础的一些功能,这节主要介绍2D图表,3D图表和图像显示。
5.4.1 2D图表
Matplotlib中最基础的模块是pyplot。先从最简单的点图和线图开始,比如我们有一组数据,还有一个拟合模型,通过下面的代码图来可视化:
import numpy as np
import matplotlib as mpl
import matplotlib.pyplot as plt
# 通过rcParams设置全局横纵轴字体大小
mpl.rcParams['xtick.labelsize'] = 24
mpl.rcParams['ytick.labelsize'] = 24
np.random.seed(42)
# x轴的采样点
x = np.linspace(0, 5, 100)
# 通过下面曲线加上噪声生成数据,所以拟合模型就用y了……
y = 2*np.sin(x) + 0.3*x**2
y_data = y + np.random.normal(scale=0.3, size=100)
# figure()指定图表名称
plt.figure('data')
# '.'标明画散点图,每个散点的形状是个圆
plt.plot(x, y_data, '.')
# 画模型的图,plot函数默认画连线图
plt.figure('model')
plt.plot(x, y)
# 两个图画一起
plt.figure('data & model')
# 通过'k'指定线的颜色,lw指定线的宽度
# 第三个参数除了颜色也可以指定线形,比如'r--'表示红色虚线
# 更多属性可以参考官网:http://matplotlib.org/api/pyplot_api.html
plt.plot(x, y, 'k', lw=3)
# scatter可以更容易地生成散点图
plt.scatter(x, y_data)
# 将当前figure的图保存到文件result.png
plt.savefig('result.png')
# 一定要加上这句才能让画好的图显示在屏幕上
plt.show()
matplotlib和pyplot的惯用别名分别是mpl和plt,上面代码生成的图像如下:
基本的画图方法就是这么简单,如果想了解更多pyplot的属性和方法来画出风格多样的图像,可以参考官网:
pyplot - Matplotlib 1.5.3 documentation
点和线图表只是最基本的用法,有的时候我们获取了分组数据要做对比,柱状或饼状类型的图或许更合适:
import numpy as np
import matplotlib as mpl
import matplotlib.pyplot as plt
mpl.rcParams['axes.titlesize'] = 20
mpl.rcParams['xtick.labelsize'] = 16
mpl.rcParams['ytick.labelsize'] = 16
mpl.rcParams['axes.labelsize'] = 16
mpl.rcParams['xtick.major.size'] = 0
mpl.rcParams['ytick.major.size'] = 0
# 包含了狗,猫和猎豹的最高奔跑速度,还有对应的可视化颜色
speed_map = {
'dog': (48, '#7199cf'),
'cat': (45, '#4fc4aa'),
'cheetah': (120, '#e1a7a2')
}
# 整体图的标题
fig = plt.figure('Bar chart & Pie chart')
# 在整张图上加入一个子图,121的意思是在一个1行2列的子图中的第一张
ax = fig.add_subplot(121)
ax.set_title('Running speed - bar chart')
# 生成x轴每个元素的位置
xticks = np.arange(3)
# 定义柱状图每个柱的宽度
bar_width = 0.5
# 动物名称
animals = speed_map.keys()
# 奔跑速度
speeds = [x[0] for x in speed_map.values()]
# 对应颜色
colors = [x[1] for x in speed_map.values()]
# 画柱状图,横轴是动物标签的位置,纵轴是速度,定义柱的宽度,同时设置柱的边缘为透明
bars = ax.bar(xticks, speeds, width=bar_width, edgecolor='none')
# 设置y轴的标题
ax.set_ylabel('Speed(km/h)')
# x轴每个标签的具体位置,设置为每个柱的中央
ax.set_xticks(xticks+bar_width/2)
# 设置每个标签的名字
ax.set_xticklabels(animals)
# 设置x轴的范围
ax.set_xlim([bar_width/2-0.5, 3-bar_width/2])
# 设置y轴的范围
ax.set_ylim([0, 125])
# 给每个bar分配指定的颜色
for bar, color in zip(bars, colors):
bar.set_color(color)
# 在122位置加入新的图
ax = fig.add_subplot(122)
ax.set_title('Running speed - pie chart')
# 生成同时包含名称和速度的标签
labels = ['{}\n{} km/h'.format(animal, speed) for animal, speed in zip(animals, speeds)]
# 画饼状图,并指定标签和对应颜色
ax.pie(speeds, labels=labels, colors=colors)
plt.show()
在这段代码中又出现了一个新的东西叫做,一个用ax命名的对象。在Matplotlib中,画图时有两个常用概念,一个是平时画图蹦出的一个窗口,这叫一个figure。Figure相当于一个大的画布,在每个figure中,又可以存在多个子图,这种子图叫做axes。顾名思义,有了横纵轴就是一幅简单的图表。在上面代码中,先把figure定义成了一个一行两列的大画布,然后通过fig.add_subplot()加入两个新的子图。subplot的定义格式很有趣,数字的前两位分别定义行数和列数,最后一位定义新加入子图的所处顺序,当然想写明确些也没问题,用逗号分开即可。。上面这段代码产生的图像如下:
5.3.1 3D图表
Matplotlib中也能支持一些基础的3D图表,比如曲面图,散点图和柱状图。这些3D图表需要使用mpl_toolkits模块,先来看一个简单的曲面图的例子:
import matplotlib.pyplot as plt
import numpy as np
# 3D图标必须的模块,project='3d'的定义
from mpl_toolkits.mplot3d import Axes3D
np.random.seed(42)
n_grids = 51 # x-y平面的格点数
c = n_grids / 2 # 中心位置
nf = 2 # 低频成分的个数
# 生成格点
x = np.linspace(0, 1, n_grids)
y = np.linspace(0, 1, n_grids)
# x和y是长度为n_grids的array
# meshgrid会把x和y组合成n_grids*n_grids的array,X和Y对应位置就是所有格点的坐标
X, Y = np.meshgrid(x, y)
# 生成一个0值的傅里叶谱
spectrum = np.zeros((n_grids, n_grids), dtype=np.complex)
# 生成一段噪音,长度是(2*nf+1)**2/2
noise = [np.complex(x, y) for x, y in np.random.uniform(-1,1,((2*nf+1)**2/2, 2))]
# 傅里叶频谱的每一项和其共轭关于中心对称
noisy_block = np.concatenate((noise, [0j], np.conjugate(noise[::-1])))
# 将生成的频谱作为低频成分
spectrum[c-nf:c+nf+1, c-nf:c+nf+1] = noisy_block.reshape((2*nf+1, 2*nf+1))
# 进行反傅里叶变换
Z = np.real(np.fft.ifft2(np.fft.ifftshift(spectrum)))
# 创建图表
fig = plt.figure('3D surface & wire')
# 第一个子图,surface图
ax = fig.add_subplot(1, 2, 1, projection='3d')
# alpha定义透明度,cmap是color map
# rstride和cstride是两个方向上的采样,越小越精细,lw是线宽
ax.plot_surface(X, Y, Z, alpha=0.7, cmap='jet', rstride=1, cstride=1, lw=0)
# 第二个子图,网线图
ax = fig.add_subplot(1, 2, 2, projection='3d')
ax.plot_wireframe(X, Y, Z, rstride=3, cstride=3, lw=0.5)
plt.show()
这个例子中先生成一个所有值均为0的复数array作为初始频谱,然后把频谱中央部分用随机生成,但同时共轭关于中心对称的子矩阵进行填充。这相当于只有低频成分的一个随机频谱。最后进行反傅里叶变换就得到一个随机波动的曲面,图像如下:

import matplotlib.pyplot as plt
import numpy as np
from mpl_toolkits.mplot3d import Axes3D
np.random.seed(42)
# 采样个数500
n_samples = 500
dim = 3
# 先生成一组3维正态分布数据,数据方向完全随机
samples = np.random.multivariate_normal(
np.zeros(dim),
np.eye(dim),
n_samples
)
# 通过把每个样本到原点距离和均匀分布吻合得到球体内均匀分布的样本
for i in range(samples.shape[0]):
r = np.power(np.random.random(), 1.0/3.0)
samples[i] *= r / np.linalg.norm(samples[i])
upper_samples = []
lower_samples = []
for x, y, z in samples:
# 3x+2y-z=1作为判别平面
if z > 3*x + 2*y - 1:
upper_samples.append((x, y, z))
else:
lower_samples.append((x, y, z))
fig = plt.figure('3D scatter plot')
ax = fig.add_subplot(111, projection='3d')
uppers = np.array(upper_samples)
lowers = np.array(lower_samples)
# 用不同颜色不同形状的图标表示平面上下的样本
# 判别平面上半部分为红色圆点,下半部分为绿色三角
ax.scatter(uppers[:, 0], uppers[:, 1], uppers[:, 2], c='r', marker='o')
ax.scatter(lowers[:, 0], lowers[:, 1], lowers[:, 2], c='g', marker='^')
plt.show()
这个例子中,为了方便,直接先采样了一堆3维的正态分布样本,保证方向上的均匀性。然后归一化,让每个样本到原点的距离为1,相当于得到了一个均匀分布在球面上的样本。再接着把每个样本都乘上一个均匀分布随机数的开3次方,这样就得到了在球体内均匀分布的样本,最后根据判别平面3x+2y-z-1=0对平面两侧样本用不同的形状和颜色画出,图像如下:
5.3.1 图像显示
Matplotlib也支持图像的存取和显示,并且和OpenCV一类的接口比起来,对于一般的二维矩阵的可视化要方便很多,来看例子:
import matplotlib.pyplot as plt
# 读取一张小白狗的照片并显示
plt.figure('A Little White Dog')
little_dog_img = plt.imread('little_white_dog.jpg')
plt.imshow(little_dog_img)
# Z是上小节生成的随机图案,img0就是Z,img1是Z做了个简单的变换
img0 = Z
img1 = 3*Z + 4
# cmap指定为'gray'用来显示灰度图
fig = plt.figure('Auto Normalized Visualization')
ax0 = fig.add_subplot(121)
ax0.imshow(img0, cmap='gray')
ax1 = fig.add_subplot(122)
ax1.imshow(img1, cmap='gray')
plt.show()
这段代码中第一个例子是读取一个本地图片并显示,第二个例子中直接把上小节中反傅里叶变换生成的矩阵作为图像拿过来,原图和经过乘以3再加4变换的图直接绘制了两个形状一样,但是值的范围不一样的图案。显示的时候imshow会自动进行归一化,把最亮的值显示为纯白,最暗的值显示为纯黑。这是一种非常方便的设定,尤其是查看深度学习中某个卷积层的响应图时。得到图像如下:
基本的画图方法就是这么简单,如果想了解更多pyplot的属性和方法来画出风格多样的图像,可以参考官网:
pyplot - Matplotlib 1.5.3 documentation
点和线图表只是最基本的用法,有的时候我们获取了分组数据要做对比,柱状或饼状类型的图或许更合适:
import numpy as np
import matplotlib as mpl
import matplotlib.pyplot as plt
mpl.rcParams['axes.titlesize'] = 20
mpl.rcParams['xtick.labelsize'] = 16
mpl.rcParams['ytick.labelsize'] = 16
mpl.rcParams['axes.labelsize'] = 16
mpl.rcParams['xtick.major.size'] = 0
mpl.rcParams['ytick.major.size'] = 0
# 包含了狗,猫和猎豹的最高奔跑速度,还有对应的可视化颜色
speed_map = {
'dog': (48, '#7199cf'),
'cat': (45, '#4fc4aa'),
'cheetah': (120, '#e1a7a2')
}
# 整体图的标题
fig = plt.figure('Bar chart & Pie chart')
# 在整张图上加入一个子图,121的意思是在一个1行2列的子图中的第一张
ax = fig.add_subplot(121)
ax.set_title('Running speed - bar chart')
# 生成x轴每个元素的位置
xticks = np.arange(3)
# 定义柱状图每个柱的宽度
bar_width = 0.5
# 动物名称
animals = speed_map.keys()
# 奔跑速度
speeds = [x[0] for x in speed_map.values()]
# 对应颜色
colors = [x[1] for x in speed_map.values()]
# 画柱状图,横轴是动物标签的位置,纵轴是速度,定义柱的宽度,同时设置柱的边缘为透明
bars = ax.bar(xticks, speeds, width=bar_width, edgecolor='none')
# 设置y轴的标题
ax.set_ylabel('Speed(km/h)')
# x轴每个标签的具体位置,设置为每个柱的中央
ax.set_xticks(xticks+bar_width/2)
# 设置每个标签的名字
ax.set_xticklabels(animals)
# 设置x轴的范围
ax.set_xlim([bar_width/2-0.5, 3-bar_width/2])
# 设置y轴的范围
ax.set_ylim([0, 125])
# 给每个bar分配指定的颜色
for bar, color in zip(bars, colors):
bar.set_color(color)
# 在122位置加入新的图
ax = fig.add_subplot(122)
ax.set_title('Running speed - pie chart')
# 生成同时包含名称和速度的标签
labels = ['{}\n{} km/h'.format(animal, speed) for animal, speed in zip(animals, speeds)]
# 画饼状图,并指定标签和对应颜色
ax.pie(speeds, labels=labels, colors=colors)
plt.show()
在这段代码中又出现了一个新的东西叫做,一个用ax命名的对象。在Matplotlib中,画图时有两个常用概念,一个是平时画图蹦出的一个窗口,这叫一个figure。Figure相当于一个大的画布,在每个figure中,又可以存在多个子图,这种子图叫做axes。顾名思义,有了横纵轴就是一幅简单的图表。在上面代码中,先把figure定义成了一个一行两列的大画布,然后通过fig.add_subplot()加入两个新的子图。subplot的定义格式很有趣,数字的前两位分别定义行数和列数,最后一位定义新加入子图的所处顺序,当然想写明确些也没问题,用逗号分开即可。。上面这段代码产生的图像如下:
5.3.1 3D图表
Matplotlib中也能支持一些基础的3D图表,比如曲面图,散点图和柱状图。这些3D图表需要使用mpl_toolkits模块,先来看一个简单的曲面图的例子:
import matplotlib.pyplot as plt
import numpy as np
# 3D图标必须的模块,project='3d'的定义
from mpl_toolkits.mplot3d import Axes3D
np.random.seed(42)
n_grids = 51 # x-y平面的格点数
c = n_grids / 2 # 中心位置
nf = 2 # 低频成分的个数
# 生成格点
x = np.linspace(0, 1, n_grids)
y = np.linspace(0, 1, n_grids)
# x和y是长度为n_grids的array
# meshgrid会把x和y组合成n_grids*n_grids的array,X和Y对应位置就是所有格点的坐标
X, Y = np.meshgrid(x, y)
# 生成一个0值的傅里叶谱
spectrum = np.zeros((n_grids, n_grids), dtype=np.complex)
# 生成一段噪音,长度是(2*nf+1)**2/2
noise = [np.complex(x, y) for x, y in np.random.uniform(-1,1,((2*nf+1)**2/2, 2))]
# 傅里叶频谱的每一项和其共轭关于中心对称
noisy_block = np.concatenate((noise, [0j], np.conjugate(noise[::-1])))
# 将生成的频谱作为低频成分
spectrum[c-nf:c+nf+1, c-nf:c+nf+1] = noisy_block.reshape((2*nf+1, 2*nf+1))
# 进行反傅里叶变换
Z = np.real(np.fft.ifft2(np.fft.ifftshift(spectrum)))
# 创建图表
fig = plt.figure('3D surface & wire')
# 第一个子图,surface图
ax = fig.add_subplot(1, 2, 1, projection='3d')
# alpha定义透明度,cmap是color map
# rstride和cstride是两个方向上的采样,越小越精细,lw是线宽
ax.plot_surface(X, Y, Z, alpha=0.7, cmap='jet', rstride=1, cstride=1, lw=0)
# 第二个子图,网线图
ax = fig.add_subplot(1, 2, 2, projection='3d')
ax.plot_wireframe(X, Y, Z, rstride=3, cstride=3, lw=0.5)
plt.show()
这个例子中先生成一个所有值均为0的复数array作为初始频谱,然后把频谱中央部分用随机生成,但同时共轭关于中心对称的子矩阵进行填充。这相当于只有低频成分的一个随机频谱。最后进行反傅里叶变换就得到一个随机波动的曲面,图像如下:
3D的散点图也是常常用来查看空间样本分布的一种手段,并且画起来比表面图和网线图更加简单,来看例子:
import matplotlib.pyplot as plt
import numpy as np
from mpl_toolkits.mplot3d import Axes3D
np.random.seed(42)
# 采样个数500
n_samples = 500
dim = 3
# 先生成一组3维正态分布数据,数据方向完全随机
samples = np.random.multivariate_normal(
np.zeros(dim),
np.eye(dim),
n_samples
)
# 通过把每个样本到原点距离和均匀分布吻合得到球体内均匀分布的样本
for i in range(samples.shape[0]):
r = np.power(np.random.random(), 1.0/3.0)
samples[i] *= r / np.linalg.norm(samples[i])
upper_samples = []
lower_samples = []
for x, y, z in samples:
# 3x+2y-z=1作为判别平面
if z > 3*x + 2*y - 1:
upper_samples.append((x, y, z))
else:
lower_samples.append((x, y, z))
fig = plt.figure('3D scatter plot')
ax = fig.add_subplot(111, projection='3d')
uppers = np.array(upper_samples)
lowers = np.array(lower_samples)
# 用不同颜色不同形状的图标表示平面上下的样本
# 判别平面上半部分为红色圆点,下半部分为绿色三角
ax.scatter(uppers[:, 0], uppers[:, 1], uppers[:, 2], c='r', marker='o')
ax.scatter(lowers[:, 0], lowers[:, 1], lowers[:, 2], c='g', marker='^')
plt.show()
这个例子中,为了方便,直接先采样了一堆3维的正态分布样本,保证方向上的均匀性。然后归一化,让每个样本到原点的距离为1,相当于得到了一个均匀分布在球面上的样本。再接着把每个样本都乘上一个均匀分布随机数的开3次方,这样就得到了在球体内均匀分布的样本,最后根据判别平面3x+2y-z-1=0对平面两侧样本用不同的形状和颜色画出,图像如下:
5.3.1 图像显示
Matplotlib也支持图像的存取和显示,并且和OpenCV一类的接口比起来,对于一般的二维矩阵的可视化要方便很多,来看例子:
import matplotlib.pyplot as plt
# 读取一张小白狗的照片并显示
plt.figure('A Little White Dog')
little_dog_img = plt.imread('little_white_dog.jpg')
plt.imshow(little_dog_img)
# Z是上小节生成的随机图案,img0就是Z,img1是Z做了个简单的变换
img0 = Z
img1 = 3*Z + 4
# cmap指定为'gray'用来显示灰度图
fig = plt.figure('Auto Normalized Visualization')
ax0 = fig.add_subplot(121)
ax0.imshow(img0, cmap='gray')
ax1 = fig.add_subplot(122)
ax1.imshow(img1, cmap='gray')
plt.show()
这段代码中第一个例子是读取一个本地图片并显示,第二个例子中直接把上小节中反傅里叶变换生成的矩阵作为图像拿过来,原图和经过乘以3再加4变换的图直接绘制了两个形状一样,但是值的范围不一样的图案。显示的时候imshow会自动进行归一化,把最亮的值显示为纯白,最暗的值显示为纯黑。这是一种非常方便的设定,尤其是查看深度学习中某个卷积层的响应图时。得到图像如下:




