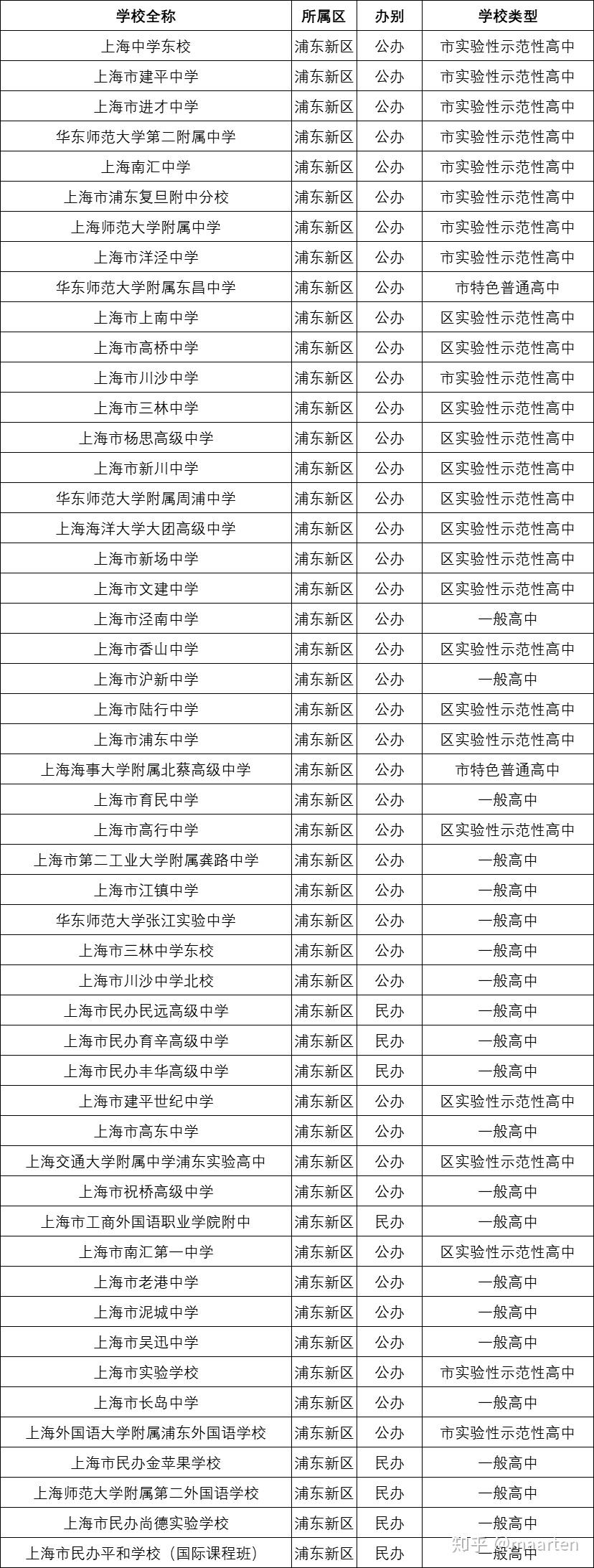
浦东新区
高中共计51所
委属高中(3所):华师大二附中(四校之一)、上师大附中、上海实验学校市重点高中(即市示范性高中)(5所):建平中学(八大之一)、进才中学、洋泾中学、川沙中学、南汇中学市重点分校或校区(3所):复旦附中浦东分校、上中东校、上外浦外市特色高中(2所):北蔡高级中学、东昌中学区重点高中(即区示范性高中)(16所):皆为公办一般高中(22所):公办14所、民办8所

浦东初中学校数量众多,公办民办各领风骚。民办初中里,张江集团、新竹园、交中初级成绩最佳。浦东的公办学校同样不容小觑,建西、建实、上中东、上实东实力接近一流民办,进才北、进才实验、洋泾-菊园也实力不俗。民办平和、尚德实验也很不错,但学校是偏体制外的,招生不多,很多初中学生会直升其高中部考取国外大学。

崇明区
高中共计7所市重点高中(即市示范性高中)(1所):崇明中学区重点高中(即区示范性高中)(4所):皆为公办一般高中(2所):公办1所、民办1所

崇明区教育资源相较于其他区较弱,虽然初中学校多达31所(2所民办初中),但比较好的只有东门中学、民办民一和实验中学,这三所学校主要向区内唯一的重点高中崇明中学输送生源