本文涉及到的概念会很多,为了控制篇幅,这里更多的是抛砖引玉,更多资料需要大家到参考资料中自行补充相关知识概念。
Electron简介
Electron(最初名为Atom Shell)是GitHub开发的一个开源框架。它允许使用Node.js(作为后端)和Chromium[^chromium](作为前端)完成桌面GUI应用程序的开发。Electron现已被多个开源Web应用程序用于前端与后端的开发,著名项目包括GitHub的Atom和微软的Visual Studio Code。
Electron是一个由GitHub开发的开源库,通过将Chromium和Node.js组合并使用HTML,CSS和JavaScript进行构建Mac,Windows,和Linux跨平台桌面应用程序.
这不意味着 Electron 是绑定了 GUI 库的 JavaScript。相反,Electron 使用 web 页面作为它的 GUI,所以你可以把它看作成一个被 JavaScript 控制的,精简版的 Chromium 浏览器。
Chromium
- 枫树浏览器是一个基于Chromium的Windows/Linux浏览器。新增了部分功能,如鼠标手势,链接拖动及IE标签。(最后一次更新于2013-08-29,基带版本27.0.1453.110[11])
- 世界之窗浏览器极速版(TheWorld Chrome版)
- 搜狗高速浏览器:基于Chromium开发,同时加入了IE内核引擎。
- 360浏览器极速版:基于Chromium开发,同时加入了IE内核引擎。
- 猎豹浏览器:基于Chromium开发,同时加入了IE内核引擎。
- 傲游浏览器:基于Chromium开发,同时加入了IE内核引擎。
- 七星浏览器:基于Chromium开发,同时加入了IE核心引擎。外观和枫树浏览器类似。
- QQ浏览器:基于Chromium开发,针对IE内核优化。
- 百度浏览器:基于Chromium开发。
Node.js
Node.js 是一个基于 Chrome V8 引擎的 JavaScript 运行环境。
Node.js 使用了一个事件驱动、非阻塞式 I/O 的模型,使其轻量又高效。
Node.js 的包管理器 npm,是全球最大的开源库生态系统。
为什么选择 Electron
Electron提供了一个Nodejs的运行时,专注于构建桌面应用,同时使用web页面来作为应用的GUI,你可以将其看作是一个由JavaScript控制的迷你版的Chromium浏览器。
官方也有 Electron 和 NW.js 的对比
作者先是在Intel工作开发维护node-webkit(后改名NW.js),之后加入GitHub开发Atom编辑器,编写了一个新的桌面应用框架,当时的名称叫做atom-shell,之后开源,而后改名Electron
Electron基础概念
主进程和渲染进程
Electron 中,入口是一个 js 文件,运行这个入口文件(通常会是 package.json 里的 main 脚本)的进程称作主进程,在主进程使用 BrowserWindow 模块可以创建并管理 web 页面,也就是应用的 GUI。
const {BrowserWindow} = require('electron')
// 主进程创建web页面
let someWindow = new BrowserWindow(winOpts)
// 加载本地的文件
someWindow.loadURL('file://' + __dirname + '/index.html')
在主进程创建的一个个web页面也都运行着自己的进程,即渲染进程,渲染进程各自独立,各自管理自己的页面,可以想象是浏览器一个个的 tab。
- 主进程
- 整体控制
- 全局快捷键
- 屏幕
- 窗口
- 菜单项
- 系统托盘
- 从主进程到渲染进程的异步通信
- 创建和控制视图
- 等等
- 渲染进程
- 页面渲染
- webview标签
- 渲染进程与主进程通信
- 从渲染进程到主进程的异步通信
- 子窗口
- 捕获桌面资源
进程间通信
Web 页面因为安全限制,不能直接访问原生的GUI资源(比如dialog、电源监控),Electron 中也是一样,渲染进程如果想要进行原生的GUI操作,就必须和主进程通讯,请求相应的GUI操作
- ipcMain和ipcRenderer
// 渲染进程中 const {ipcRenderer} = require('electron') ipcRender.send('somemsg', data); ipcRender.on('replaymsg', (evt, otherData) => { console.log(otherData) }) // 主进程中 const {ipcMain} = require('electron') ipcMain.on('somemsg', (evt, data) => { console.log(data) evt.sender.send('replymsg', otherData); }); - 直接在渲染进程使用remote模块,remote 模块可以直接获取主进程中的模块。这种方式其实是第一种方式的简化。
// 在渲染进程打开提示对话框 const {dialog} = require('electron').remote dialog.showMessageBox({ opts }); - 主进程向渲染进程发送消息
this.webviewWindow.webContents.send('ping'); - How to share data between web pages?。如果要求实时性,需要配合前几种种方式实现。
// 主进程 // 两个窗口互相获取对方的窗口 id, 并发送给渲染进程 win1.webContents.send('distributeIds',{ win2Id : win2.id }); win2.webContents.send('distributeIds',{ win1Id : win1.id }); // 渲染进程 // 通过 id 得到窗口 remote.BrowserWindow.fromId(win2Id).webContents.send('someMsg', 'someThing'); - Vue event bus
src/renderer/bus.js
``` import Vue from 'vue'
export default new Vue() ```
src/renderer/tray.js
``` import bus from './bus' import { remote } from 'electron'
const tray = new remote.Tray(remote.clipboard.readImage()) const menu = remote.Menu.buildFromTemplate([ { label: 'ping', click () { // Send event to Vue bus.$emit('ping') } } ])
tray.setToolTip('hello world') tray.setContextMenu(menu) ```
SomeComponent.vueimport bus from '@/bus' /* ... */ mounted () { bus.$on('ping', () => { // event logic console.log('pong') }) } /* ... */
简要总结下 Electron 的优缺点:
优点:
- 可以用 Web 前端技术开发跨平台的桌面客户端
- 可以从 Node 的生态获得极大的助力
- 文档丰富,社区活跃
缺点:
- 包大,因为集成了 chromium
- 不支持xp
Electron Quick Start
git clone https://github.com/electron/electron-quick-start
cd electron-quick-start
npm install
npm start
打包发布
- mac
electron-packager ./ --platform=mas --arch=x64
Electron & Vue全家桶 快速搭建
# 安装 vue-cli 和 脚手架样板代码
npm install -g vue-cli
vue init simulatedgreg/electron-vue my-project
# 安装依赖并运行你的程序
cd my-project
yarn # 或者 npm install
yarn run dev # 或者 npm run dev
vue-electron模板
技术栈
Vue
支持类库结合使用时,Vue 也完全能够为复杂的单页应用提供驱动。
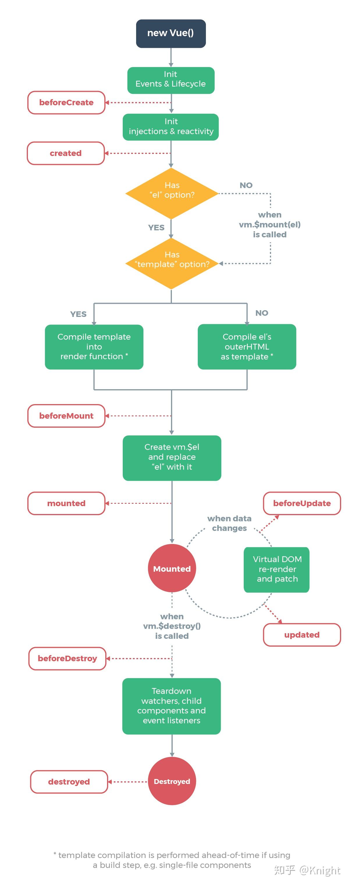
- 生命周期图示

vuex
Vuex 是一个专为 Vue.js 应用程序开发的状态管理模式。它采用集中式存储管理应用的所有组件的状态,并以相应的规则保证状态以一种可预测的方式发生变化。Vuex 也集成到 Vue 的官方调试工具 devtools extension,提供了诸如零配置的 time-travel 调试、状态快照导入导出等高级调试功能。
axios
axios 是一个基于Promise 用于浏览器和 nodejs 的 HTTP 客户端
Demo演示
运用Electron和一些开源Api做了一个简单的demo,可以查看币市行情,体验堪比原生般顺滑。

参考资料
- Electron中文文档
- Electron Api
- vuejs 单文件组件.vue 文件
- es2015/es6
- Vue全家桶
- vue
- vuex
- vue-router
- axios
- 组件库
- element-ui
- vue-carbon(可选)
- node-gyp
- Node.js C++扩展开发
备注
Chromium是一个由Google主导开发的网页浏览器,以BSD许可证等多重自由版权发行并开放源代码。是Google为发展自家的浏览器Google Chrome而打开的项目,所以Chromium相当于Google Chrome的工程版或实验版(尽管Google Chrome本身也有β版),新功能会率先在Chromium上开放,待验证后才会应用在Google Chrome上,故Google Chrome的功能会相对落后但较稳定。