真是无心插柳柳成荫,我的挑战答题小程序算是第一次真正进入生产跟用户见面
~
说来也有点可惜,
我真的是对挑战答题小程序有太多的执念,借鉴过很多的挑战答题方案,实现的我其实自己不太满意
~不过没有关系
在这几天的一个答题活动中,我的挑战答题方案,算是他们得分的一个必须步骤,也就是不管我的体验如何,用户是一定会参与答题累计得分的
~
~
~
~
说实话,这个挑战答题的解决方案,在多个小程序上上线,但是没有像这个活动一样是用户必须参与的,用户参与了就会推动产品往前走,当然这次活动也不断有用户反馈修改建议
我也会在日活的开发中,重点照顾这些建议,不断打磨这个产品
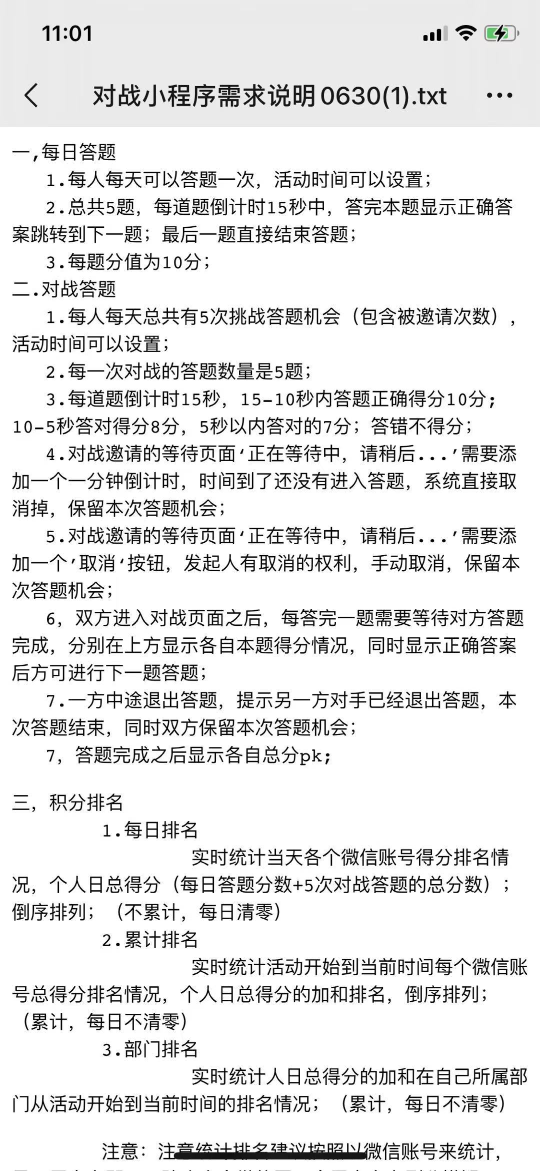
通过上面的需求截图,我们可以看到这个从6月底开始做,也算"十年磨一剑",在该活动中,用户每天可以参加最多5次挑战答题,



