我知道同步并发的原理是利用进程或者线程,由操作系统调度;异步并发的原理是 DMA,即不经过 CPU 直接把 IO 的某一快 copy 到 memory 上或者反之,那么,新学 Golang 的我想知道,Golang 的所谓 goroutine (协程)如何实现的?
链接:https://www.zhihu.com/question/20862617/answer/27964865
来源:知乎
著作权归作者所有。商业转载请联系作者获得授权,非商业转载请注明出处。
更新说明:这个答案是在golang1.8的时候搬运的,现在随着时间的推移,请大家多多关注golang本身的进化,这个答案或许还有效,但是没有与时俱进的更新,多多包涵。
The Go scheduler 纯翻译如下:
Go runtime的调度器:
在了解Go的运行时的scheduler之前,需要先了解为什么需要它,因为我们可能会想,OS内核不是已经有一个线程scheduler了嘛?
熟悉POSIX API的人都知道,POSIX的方案在很大程度上是对Unix process进场模型的一个逻辑描述和扩展,两者有很多相似的地方。 Thread有自己的信号掩码,CPU affinity等。但是很多特征对于Go程序来说都是累赘。 尤其是context上下文切换的耗时。另一个原因是Go的垃圾回收需要所有的goroutine停止,使得内存在一个一致的状态。垃圾回收的时间点是不确定的,如果依靠OS自身的scheduler来调度,那么会有大量的线程需要停止工作。
单独的开发一个GO得调度器,可以是其知道在什么时候内存状态是一致的,也就是说,当开始垃圾回收时,运行时只需要为当时正在CPU核上运行的那个线程等待即可,而不是等待所有的线程。
用户空间线程和内核空间线程之间的映射关系有:N:1,1:1和M:N
N:1是说,多个(N)用户线程始终在一个内核线程上跑,context上下文切换确实很快,但是无法真正的利用多核。
1:1是说,一个用户线程就只在一个内核线程上跑,这时可以利用多核,但是上下文switch很慢。
M:N是说, 多个goroutine在多个内核线程上跑,这个看似可以集齐上面两者的优势,但是无疑增加了调度的难度。

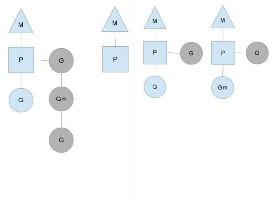
Go的调度器内部有三个重要的结构:M,P,S
M:代表真正的内核OS线程,和POSIX里的thread差不多,真正干活的人
G:代表一个goroutine,它有自己的栈,instruction pointer和其他信息(正在等待的channel等等),用于调度。
P:代表调度的上下文,可以把它看做一个局部的调度器,使go代码在一个线程上跑,它是实现从N:1到N:M映射的关键。

图中看,有2个物理线程M,每一个M都拥有一个context(P),每一个也都有一个正在运行的goroutine。
P的数量可以通过GOMAXPROCS()来设置,它其实也就代表了真正的并发度,即有多少个goroutine可以同时运行。
图中灰色的那些goroutine并没有运行,而是出于ready的就绪态,正在等待被调度。P维护着这个队列(称之为runqueue),
Go语言里,启动一个goroutine很容易:go function 就行,所以每有一个go语句被执行,runqueue队列就在其末尾加入一个
goroutine,在下一个调度点,就从runqueue中取出(如何决定取哪个goroutine?)一个goroutine执行。
为何要维护多个上下文P?因为当一个OS线程被阻塞时,P可以转而投奔另一个OS线程!
图中看到,当一个OS线程M0陷入阻塞时,P转而在OS线程M1上运行。调度器保证有足够的线程来运行所以的context P。

图中的M1可能是被创建,或者从线程缓存中取出。
当MO返回时,它必须尝试取得一个context P来运行goroutine,一般情况下,它会从其他的OS线程那里steal偷一个context过来,
如果没有偷到的话,它就把goroutine放在一个global runqueue里,然后自己就去睡大觉了(放入线程缓存里)。Contexts们也会周期性的检查global runqueue,否则global runqueue上的goroutine永远无法执行。

另一种情况是P所分配的任务G很快就执行完了(分配不均),这就导致了一个上下文P闲着没事儿干而系统却任然忙碌。但是如果global runqueue没有任务G了,那么P就不得不从其他的上下文P那里拿一些G来执行。一般来说,如果上下文P从其他的上下文P那里要偷一个任务的话,一般就‘偷’run queue的一半,这就确保了每个OS线程都能充分的使用。