摘要:本篇主要分享IPv4与IPv6的区别和IPv6的应用场景,助您快速理解华为云IPv6双栈及IPv6 EIP。
IPv6的由来
上节课我们讲了公网IP与私网IP,了解了IP地址的一些知识。
我们一般常见的IP地址,例如:192.168.0.1,这种由32位二进制数值组成的IP地址,属于IPv4地址。IPv4即第四代互联网协议。过去几十年来世界互联网用户一直使用的是IPv4,地址数量是2^32,大约43亿个,看起来好像非常多。随着物联网、移动互联网、5G等技术的发展,不久的将来,人与人、人与物、物与物都会相连,在万物互联的时代,连接变得很简单。到那时,万物都需要一个专属IP地址来识别。而IPv4的问题就逐渐显露出来:32位的IP地址要枯了!
为了解决地址不够用的问题,IPv4的“继承者”IPv6来了!
什么是IPv6呢?IPv6就是第六代互联网协议,是用来替代IPv4的下一代IP协议,其地址数量号称可以为全世界的每一粒沙子编上一个地址。IPv6的使用,不仅能解决网络地址资源数量的问题,而且也解决了多种接入设备连入互联网的障碍。
IPv4 VS IPv6
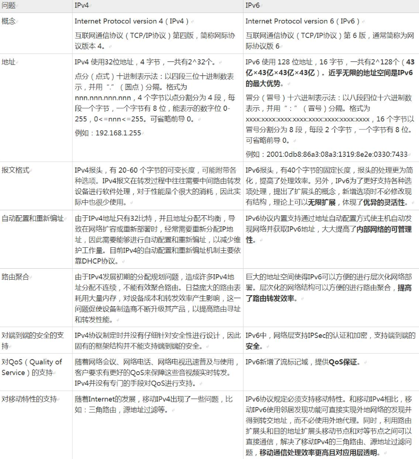
IPv4和IPv6具体有哪些区别呢?
来来来~看这里:
有人做了一个形象的总结,IPv6是“多快好省”,即:数量多,速度快,质量好,成本省!
多:IP地址多如沙粒,约有340万亿个
快:无需协议转换、访问速度快
好:IPSec设计、安全可靠
省:端到端更透明、成本更低
IPv4当前还是主流,也有越来越多的企业开始使用IPv6,但是由于IPv6本身与IPv4不兼容,在IPv6成为主流协议之前,必须解决其过渡问题。目前企业与用户的日常工作越来越依赖于Internet,所以IPv4到IPv6的过渡必须是一个渐进的过程,网络需要提供支持V4、V4/V6、V6三种业务共存的场景。
这个......怎么解决?
以下为大家介绍两个典型的IPv6业务场景。
场景一:下一代互联网门户网站
下一代互联网门户网站需要支持来自于各种不同终端类型及版本的访问,在网络协议上需要同时支持IPv4及IPv6的访问,同时对外提供的访问地址必须保持统一。
场景二:企业平滑升级至IPv6基础架构
企业门户网站大多数都是基于前期的IPv4架构所构建和设计,通过开启IPv6转换,在保持网站已有架构不变的情况下可以快速的使用IPv6对外提供服务。实现客户内部业务网络侧“零”改造。
今天的分享就到这里,后续的小课会继续为大家分享更多网络知识,敬请期待~



