https://zhuanlan.zhihu.com/p/101427823
乘车出行,安全是基本保障。本篇推送主要从技术维度来介绍汽车在安全方面的分类以及具体的策略。

一、汽车被动安全
汽车发生碰撞事故,保护驾驶员的安全。主要包括安全气囊和安全带。
二、汽车主动安全
汽车行驶是靠轮胎和地面产生的摩擦力来进行驱动和制动。一旦车辆加速度非常大,汽车的惯性比地面提供的摩擦力大时就会发生滑移,然后就会失稳发生事故。
主动安全就是保证汽车在失稳的情况下汽车可以稳定行驶。主要包括ABS(制动防抱死系统)、TCS(牵引力控制系统)、ESP(车身电子稳定系统)。
三、汽车智能安全
主要是基于车辆传感器的一些驾驶辅助系统来预防事故的发生,比如前方碰撞预警系统、并线辅助系统、车道保持系统、疲劳预警系统等。之前也专门在
这一篇推送详细介绍过。
前三种安全对于汽车的架构不需要做太大的调整,接下来介绍的两种安全需要对汽车本身做重大的调整。
四、汽车自动驾驶功能安全
自动驾驶功能安全(这里是指狭义的功能安全,而非广义的基于ISO26262标准和V模型的功能安全)是指智能车辆发生感知错误、决策失误、控制失效等故障时,系统仍能保持车辆的安全条件或保证其进入到安全状态。
1.感知安全
1)传感器损坏导致丧失某一方向视野,比如前向摄像头损坏。策略就是冗余配置传感器,在某一方向上要有一套以上的传感器系统去覆盖视野。

2)实际道路中,由于目标种类繁多,利用摄像头识别可能捕捉不到全部的目标,目标缺失。有时由于光照原因不能有效获取,比如强光、弱光条件下摄像头会失效。策略是利用多源传感器进行融合,比如激光雷达在雨雪天气受到影响就需要毫米波雷达作为辅助。

2.操作系统安全
大部分的自动驾驶操作系统均基于ROS框架实现。
首先,当其中一个节点被劫持,可以通过不断分配内存导致系统崩溃。为解决这个问题,可以使用容器机制,如LXC,用来隔离进程和资源。
其次,当某主题或者服务被劫持,非法入侵者可以伪造消息,造成系统异常。可以采用通信加密算法,如DES加密算法,对ROS节点间的通信进行加密处理,保障自动驾驶操作系统的安全。
3.决策安全
当本车对周围车辆的轨迹、速度预测,决定本车驾驶策略时,可能会产生误判或者预测出错的情况。那么在整个安全驾驶策略里面必须有一个安全的底线,即保守的驾驶策略。这个在软件架构里面必须要考虑的。

4.控制安全
当场景内障碍物较多,过于复杂,系统难以应对,即控制策略失效时。就需要人类驾驶员接管车辆,实现人机共驾。

5.总结
汽车的快速行驶、低排放、保证安全性等,这些都是汽车要求的基本功能。在自动驾驶车辆诞生之前,都是由驾驶员应对系统失效、各种传感器失效。现在由主控制器代替人类驾驶员,应对以上问题功能安全必须要考虑。
五、汽车信息安全
1.概念
信息安全隐患:大量的智能终端都面临着设备异质化、结构扁平化、设备接入海量化
汽车信息安全问题:指由于汽车在智能化、网联化、电动化中的技术变革带来的信息安全问题,具体表现为
1)智能化:
- 程序复杂:至少100台车载电脑,适行6000万行代码,无人驾驶2亿行以上的代码。
- 智能控制:采用感知一决策一控制来代替人对机械部分直接控制。信息安全不仅损失经济,可能会成为社会安全问题。
2)网联化:
- 固有缺陷:使用的计算和联网系统沿袭了既有的计算和联网架构,也继承了这些系统天然的安全缺陷。
- 数据联通:车载信息系统与外界互联互通,共享信息指数增加,涉及用户隐私安全。
3)电动化:
- 充电桩:控制模块的PLC电路通过以太网与管理系统连接,在整个网络内部缺少防护。
- 电池管理系统:通过攻击BMS的控制算法从而影响电动车的电池性能。
2.事件
1)2015年宝马数字服务系统漏洞
2)2016年特斯拉远程入侵事件
3)2016年尼桑LEAF汽车API泄露事件
4)2015年JEEP自由光入侵事件
3.风险的来源
两张网和一个端:

具体包括:

4.汽车信息安全产业趋势
15年到16年国内对信息安全处于认知阶段;
16-17年,在目前看来主要关注的是汽车车载端的信息安全,包括终端设备的研发、具备信息安全的功能的使用端设备的研发、行人的标准规范的制定以及自主可控的操作系统这一系列的制定;
然后到17、18一直到19年,下一步会逐步关注智能电子电气架构的信息安全及下一代车载以太网信息安全,注重汽车内部的信息安全生命周期的管理,从而能够实现分域的隔离控制、终身防御体系。这样能够保证,我们整个未来智能汽车作为网络节点的一部分,可信节点的一部分而变得存在。

5.国内外安全现状
1)总体趋势:整个世界范围内从入侵检测这样的研究转向正向的智能汽车信息安全架构设计
2)国外:

3)国内(从国家各个层面都非常关注):

尤其是中国汽车工程协会(CAICV)作出了巨大贡献。
- 2016年制定了智能网联汽车的信息安全的路线图。

- 在智能网联汽车信息安全的关键技术研发方面提出了“端-网-云”一体化的入侵检测系统。

信息安全与功能安全映射模型:从整体架构上解决信息安全的一个有效方案。
车载传感器安全威胁评估:在这方面,360公司做了大量的工作,并在美国的黑客大会上进行了一系列信息安全的展示。
IDS入侵检测系统:入侵检测系统以及IDPS入侵检测防护系统的研制也是目前的一个关键节点,在未来可能成为大规模的产业化。
6.未来发展趋势
1)对于智能网联汽车现在所要构建的是包括这样的一种立体防护体系在内的,

2)然后在具体的车辆信息安全防护平台方面,主要是构建四个体系来推动。
- 标准体系:汽车内部的标准其实和互联网的标准发展相比,和通信的标准发展相比相对而言比较滞后的
- 密码体系:自主可控的密码体系的推动
- 架构体系:纵深防御的架构体系的设计
- IDS的技术及入侵检测防御的技术
3)在交通信息安全的一个防护平台方面,主要通过大数据分析、机器学习、神经网络以及自动推理构建一系列的分布式的车辆服务平台,能够实现多元复杂环境以及群体并发数据和高速时变网络特性下的交通安全防护。对于人、对于车、对于路都能够实现有效的信息安全的分析和防护

4)各行业多领域共同参与

7.产品
博世信息安全解决方案(中央网关(CDC)+IDPS(入侵检测防护系统)):
中央网关(Cross-Domain Communication):实现通信功能,在线升级以及对信息安全的防护,实现类似于防火墙的功能;
入侵检测防护系统(IDPS):将驾驶行为的数据能够在线收集起来传递到云平台或云平台分析究竟哪些是入侵行为,哪些是它的一个正常的数据行为,从而能够对于入侵行为提出一些的解决方案。通过OTA,能够对于车载的信息系统提供一个保护和防护。
六、智能驾驶安全设计实例
1.丰田
丰田通过使用各种事故调查数据分析车辆相关事故和乘员受伤的原因。在各种模拟中重建事故,以帮助其开发安全技术。丰田在新车发布前会对实际车辆进行实验。发布后,通过评估可能发生的任何事故来评估新车所使用技术的有效性。丰田努力从实际事故中学习以满足行业更高的安全标准。以上一系列的工作都与丰田的基于安全的管理理念相统一,针对各种驾驶场景包括停车、主动安全、碰撞前安全、被动安全和救援,分别提供最合适安全系统来对应,而且通过各个系统的协作提高车辆安全性能推进车辆的安全开发。

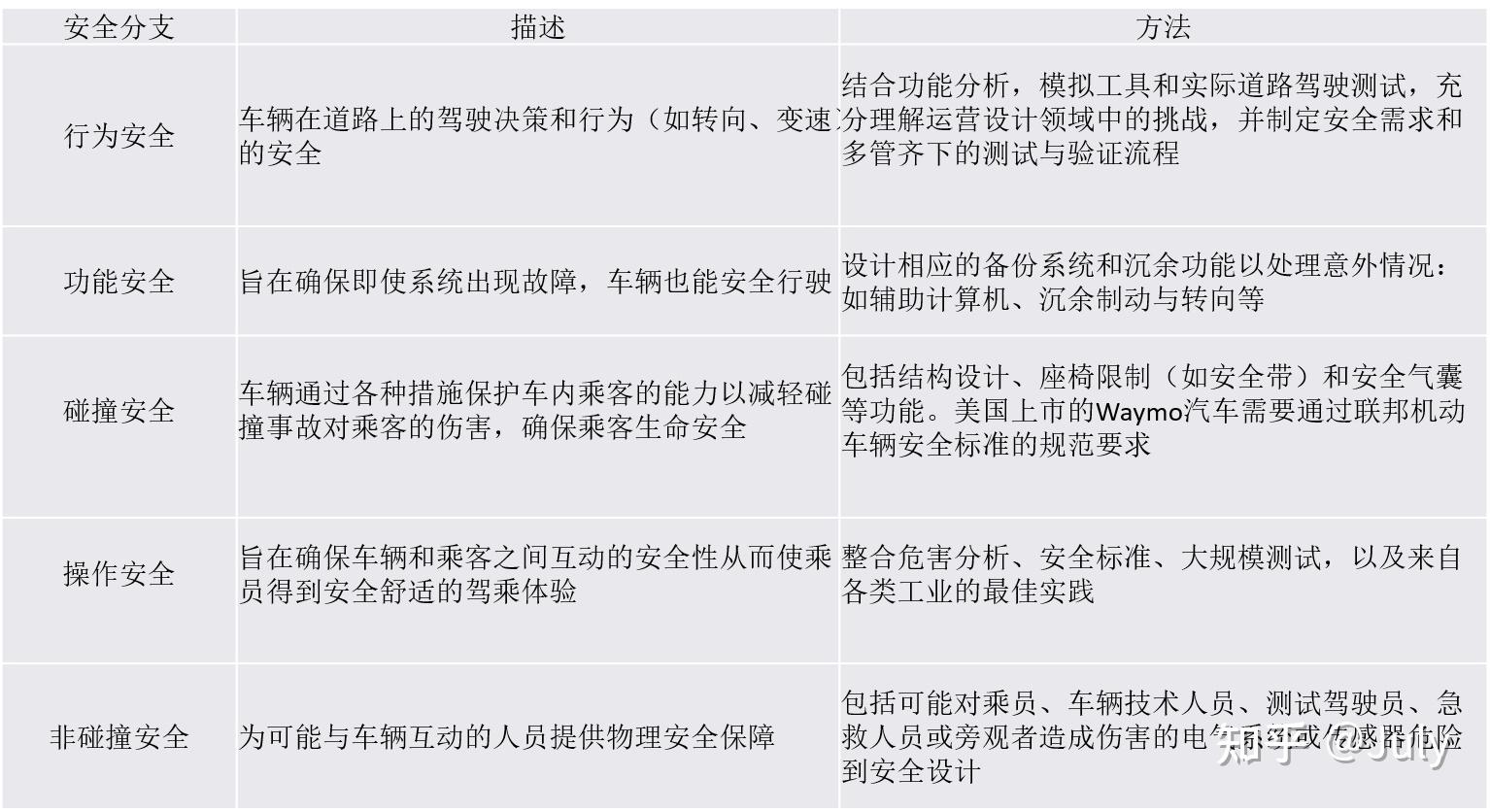
2.Waymo
Waymo从智能驾驶汽车研发的起始阶段就建立了系统安全程序(System SafetyProgram),并建立在各个工业领域最佳实践基础之上(包括航空航天、汽车和国防,如MIL-STD-882E和ISO26262等标准)将其发展为一整套系统的安全设计方法(Safety byDesign)。具体包括包括行为安全(behavioral safety)、功能安全(functional safety)、碰撞安全(crash safety)、操作安全(operational safety)和非碰撞安全(non-collision safety)5个安全分支。每个分支都需要结合各种测试方法从而保证完全自动驾驶车辆的安全性的充分验证。

与通用汽车类似,Waymo的安全设计同样不是建立在现有的人工驾驶技术,而是从头开始考虑安全性,并在每个系统级别和每个开发阶段(从设计到测试和验证)中纳入安全性。
基于安全设计方法,Waymo对自动驾驶车辆的每个部件都进行了充分的测试,以确保所有子系统在作为完整的自动驾驶系统集成时可以安全地运行。这种方法还有助于验证全自动驾驶的车辆安全,并了解系统组件、子系统或任何部分的变化或故障对系统剩余部分的影响。
基于安全设计过程,Waymo研发了多种关键安全功能,包括可以在发生技术故障时使车辆安全停止的冗余关键安全系统,具有重叠视场的互补传感器,以及大规模的测试方法等。

3.百度
百度作为中国第一家提供L3级别自动驾驶汽车的企业,同样将通过自动驾驶提升出行过程的安全性,降低人类驾驶事故率作为其愿景。百度2018年推出的自动驾驶产品APC(Apollo Pilot for Passenger Car)可实现ODD下(与Waymo类似,百度称为可适用场景)的自动驾驶,并在切换至手动驾驶模式前为驾驶员预留10s安全响应时间。


同样的基于安全设计过程,百度的安全系统也包含冗余设计。
