摘要:SysCache是ThreadLocal结构,每个线程都具有各自的SysCache,其中存储的缓存信息由执行的业务决定。
GaussDB(DWS)CBB组件之SysCache原理介绍》,作者:疯狂朔朔。
SysCache是什么?我们为什么需要SysCache?
在说明这个问题之前,我们需要简单说明一下GaussDB(DWS)的基本工作原理。
在我们链接数据库后,数据库将在后台为我们分配一根单独的线程,该线程负责执行我们发送的请求,假设我们按顺序发送以下语句:
- create table abc (a int, b int, c int);
- insert into abc values (1, 2, 3);
- insert into abc values (2, 3, 4);
- insert into abc values (3, 4, 5);
在创建表abc后,连续向abc中插入了3条数据,每条插入语句均需要访问abc的元数据,包括但不仅限于:
- pg_authid:读取用户相关信息,
- pg_resource_pool:读取资源池相关信息,
- pg_class:读取表相关元数据,
- pgxc_group:读取nodegroup相关信息,
- pg_namespace:读取schema相关信息,
- pg_type:读取字段类型,
- pg_attribute:读取表列属性信息。
可见,虽然简单执行了一条insert语句,其中涉及到的解析、校验逻辑是异常复杂的,会关联大量系统表相关查询操作。为了加快系统表查询速率,GaussDB(DWS)中针对系统表查询操作构建了SysCache缓存,以加速系统表查询速率。在上述例子中,语句b)在执行时,会访问相关系统表元数据,并通过SysCache进行缓存,之后在语句c)和语句d)执行时,直接从SysCache获取相应的缓存信息,以加速执行效率。
- NOTE:实际上,GaussDB(DWS)中SysCache与PG的SysCache原理一致,不同之处在于,GaussDB(DWS)做了线程化改造,将PG多进程模型改为多线程模型。
- NOTE:一句话解释SysCache,SysCache是GaussDB(DWS)内核系统表Tuple高速缓存。
SysCache存储结构
SysCache是ThreadLocal结构,每个线程都具有各自的SysCache,其中存储的缓存信息由执行的业务决定。下图展示了SysCache的大体结构:
图1 SysCache结构
SysCache在内存中以指针数组的形式进行存储,数组中每个元素均为一个CatCache结构体,CatCache中存储了系统表中的元数据信息。在CatCache中可能存在大量被缓存的数据,为加速查找,CatCache中设计了哈希数组,哈希数组包含多个哈希桶,每个哈希桶中记录了元数据链表信息,最终元数据是以双向链表的形式存于哈希桶中的。
以一个例子进行说明:假设执行以下语句:
select * from public.abc;
系统在执行该语句时,在SysCache中会经历以下三步:
- 查找pg_class对应的CatCache:该语句的输入参数有三个,从pg_class查询Schema名为public,表名为abc的元数据信息。因此,执行该语句时,会直接查询pg_class对应的CatCache。
- 计算哈希值:通过输入参数public和abc计算其对应的哈希值,定位哈希桶的位置。
- 遍历哈希桶:遍历哈希桶中元数据信息,若匹配到public.abc的元数据,则直接返回该数据,若未匹配到,则需要进一步扫描pg_class,以读取元数据信息。
- NOTE:一句话解释SysCache存储结构:SysCache存储结构本质上是多个哈希桶,每个哈希桶中元数据是以双向链表的形式进行存储。
SysCache对外接口
SysCache对外接口主要包括两个:
查询SysCache和释放SysCache,这两个方法需要配对使用,在SysCache返回查询结果后,需要再次调用释放SysCache接口,以释放SysCache相关数据。
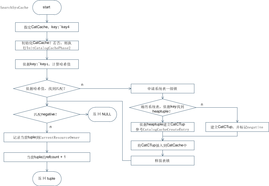
下图展示了查询SysCache的主要步骤:
图2 查询SysCache流程图
在查询SysCache前,需要确保CatCache初始化,之后,需要依据查询的key信息计算哈希值,以定位哈希桶位置。对于SysCache而言,数据的key最多为4个,在上述例子中,key1=public,key2=abc,key3和key4将以0进行补全。
计算哈希值之后,将扫描对应哈希桶中的双向链表,逐个进行匹配,若未匹配到,将进一步扫描该系统表的数据页。若数据页中也没有该数据,则说明不存在该数据,需要建立一个假的CatCTup,并标记为negative,以提升查询miss效率,若数据页中包含该数据,则将该条数据进行封装,建立CatCTup,并插入到对应的哈希桶中。
在匹配到CatCTup后,需要将当前CatCTup的引用数量refcount加一,并进行返回,refcount的作用是计数引用,以防止被错误释放。
对于释放SysCache,其主要步骤是将引用数量refcount减一,并释放refcount为0的资源。
图3 释放SysCache流程图
- NOTE:在查询SysCache和释放SysCache的过程中,会将当前匹配的tuple与CurrentResourceOwner进行绑定,该操作的主要目的是在线程退出或者事务提交时进行资源泄漏的校验。
- NOTE:SysCache支持模糊查询,接口为SearchCatCacheList,有兴趣的小伙伴可自行百度,本问只以最简单的情况进行介绍。
SysCache失效机制
在解释SysCache失效之前,需要先解释一下SysCache为什么需要失效。我们说过,SysCache为ThreadLocal结构,假设线程1在SysCache中缓存了表abc的元数据,而线程2删除了表abc,那么线程1中abc的元数据需要进行失效处理,GaussDB(DWS)中SysCache失效机制主要通过失效消息队列实现。
图4 SysCache失效机制
我们以一个简单例子进行说明,上图为语句执行过程中,SysCache失效消息发送流程图。
在事务开始时,本线程将主动接收并处理失效消息队列中的消息。在开启子事务时,会初始化失效消息存储结构,主要包括两部分结构,CurrnetCmdInvalidMsgs(当前失效消息),主要存储当前执行语句产生的失效消息,PriorCmdInvalidMsgs(历史失效消息),主要用于存储从事务开启到当前时间点,产生的失效消息,其中CurrnetCmdInvalidMsgs和PriorCmdInvalidMsgs均为ThreadLocal结构。
在每个语句执行前,会将前一个语句的失效消息从CurrnetCmdInvalidMsgs移动到PriorCmdInvalidMsgs。之后在语句执行完毕以后,将失效消息加入到CurrnetCmdInvalidMsgs。
在子事务提交时,分为两种情况,若事务rollback,则需要失效本地所有的PriorCmdInvalidMsgs。若事务提交,则需要将子事务的PriorCmdInvalidMsgs和CurrnetCmdInvalidMsgs加入到父事务的PriorCmdInvalidMsgs中,并将当前事务信息切换为父事务环境。
在父事务提交时,同样分为两种情况,若事务rollback,则需要失效本地所有的PriorCmdInvalidMsgs。若事务提交,则需要向失效消息队列提交该线程产生的全部失效消息。
- NOTE:一句话解释SysCache失效机制,内核在事务提交成功时会主动将本线程产生的失效消息提交到失效消息队列,供其他线程同步。
- NOTE:此处并未详细解释失效消息队列相关内容,大家可将失效消息队列当作黑盒,失效消息队列对外提供失效消息提交和读取接口,用于失效消息同步,后续文章会详细介绍失效消息队列相关内容。
想了解GuassDB(DWS)更多信息,欢迎微信搜索“GaussDB DWS”关注微信公众号,和您分享最新最全的PB级数仓黑科技,后台还可获取众多学习资料~
点击关注,第一时间了解华为云新鲜技术~



