简单做个自我介绍,我是一名测试工程师,从15年毕业到现在工作了8年。一路走过来,觉得自己很幸运遇到了很多伯乐,教会了我很多道理和职场经验。也非常荣幸在阿里工作过4年,搭建过蚂蚁金服的platuo测试框架,thrift测试框架,自动化测试平台,保障过亿级流量服务的质量工作。最近2年作为面试官也面试了很多同学,经常和很多候选人沟通分享一些自己学习成长的路径,也经常和很多新入职的同学口头分享一些工作心得。现在把这些的经验总结了一下,如果能对看到文章的同学有所启发及帮助最好。
七条经验
1 自我认知
很多新入职的同学,尤其是社招的同学,会对新的环境不适应(可能是同事关系、工作模式、工作环境等),逐渐会很迷茫及焦虑。首先有这种情绪其实很正常,走出舒适区适应新的环境本身就需要很大的勇气,但不用放大这种情绪。主要是要想清楚你来这家公司这个测试团队是为了什么。总之要明确自身的诉求,然后上下左右看看测试团队在做什么,测试团队需要你做什么,你能为测试团队做什么,给自己定位。
2 基本素养
作为测试工程师一定要有最基本追求及素养,这些东西决定了你未来的下限,包含:自驱学习、追求极致、匠心文化、一杆到底、ownership精神等。这里不一一展开,网上也有很多的介绍和说明。《浪潮之巅》中说过:一流的测试工程师能顶得上10个二流的测试工程师,一流的测试工程师天生充满了责任感和好奇心,他们大都满怀信心但虚怀若谷,他们直接但不粗鲁,他们不推诿,他们不在乎工作边界,以测试团队而不是自己的工作任务为目标。
3 成长路径
登上山峰的道路不止一条,这里主要说下点线面的成长路径。当你负责测试一个很小项目的时候,整个项目或者系统的设计及思路你有没有考虑过;当你负责测试一个系统的时候,全链路架构的设计及思路你有没有考虑过;当你测试一个整体架构的时候,有没有了解过其他架构域是不是有相似的问题。当你慢慢具备这些能力及意识后,恭喜你已经变强了,也有可能变秃了。当然也有可能你已经具备了这些能力,但没有赏识你的伯乐,所以要把握住每一次机会,把一些小的事情做到极致。如果还是没有伯乐发现你的能力,适当做出调整也是不错的选择。
4 定义问题
面试过很多同学,也帮助过一些同学做过内部晋升简单辅导,很多同学会上来就说我的方案是什么样的,如何如何牛,具体细节是什么。但是站在其他人的角度,他是没有上下文的,压根就不知道你要解决的问题是什么,推导逻辑是什么,缺失了这些东西,是很难评判你这个方案的好坏,以及这个方案是不是真的解决了问题。所以知道怎么做很重要,但定义问题更重要,然后是你的思路及推导过程。这也是晋升场上常听到的,要思考问题背后的WHY及WHAT。定义问题不是随意扣帽子,当你成为主管的时候,你就是团队的指明灯,要结合业务需求及趋势根据自己测试框架特性来分析和定义问题。
5 向上管理
个人觉得向上管理并不是一个贬义词,很多时候你在闷头做事情,如果不经常和主管对焦,有可能你理解的东西和他所想的完全南辕北辙。在执行及落地的过程中多沟通、多对焦,换位思考,你作为主管喜欢什么样的同学。当然过犹不及,还是要有高质量的对话和输入,不是随便想到一点东西就找主管沟通和反馈。当你作为一个主管时,也要经常和下面的同学进行one on one,多听听团队同学的想法,给到团队同学沟通对话的机会。
6 独立思考
网络社会,我们会主动或被动获取到各种信息及知识,需要你兼听则明,就像上面自我认知中说到的,一定要清楚地知道自己想要的东西是什么。不要听风就是雨,被别人带偏了自己的成长路径。技术上的思考也是如此,上面说的定义问题也是对于要解决问题的思考,另外很多同学在做技术方案时,被别人稍微挑战一下就立马慌的不行,其中主要问题还是自己对要解决的问题或现象有没有深刻地思考,自己有没有很笃定。
7 总结沉淀
总结沉淀一定要做在日常,无论是PPT或者笔记,这些总结沉淀不一定非要是技术上的思路,也可以是自己的一些想法及感悟心得。一些同学在给别人介绍自己的想法或技术方案时,说了很多内容但是完全没有重点,抓不住问题的本质。主要是因为两方面,一方面是你自己没有真正思考过,另外一方面就是思考过后并没有形成有效总结。
下面分享我整理的这份2021年最全的软件测试工程师发展进阶方向知识架构体系图。
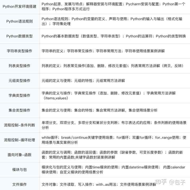
一、pathon编程与测试开发技术
二、web自动化测试基础
三、APP自动化测试基础
四、Postman测试工具专题
五、接口自动化测试基础
六、Jmeter性能测试
七、抓包工具的使用
八、TCP/IP协议详解
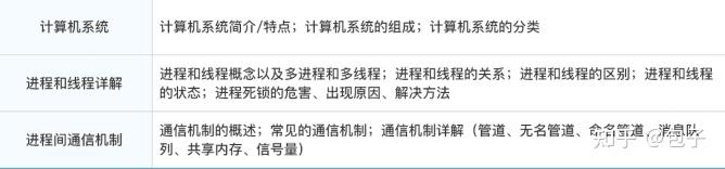
九、计算机操作系统
十、Linux系统操作
十一、MySQL数据库
十二、RF自动化测试框架
十三、跨平台的自动化测试框架
总结
人们总是会对自己不熟悉的领域有所迟疑,跳出自己的舒适圈看似简单,但是往往会被各种自己设想的阻碍给困住。其实,当你迈出第一步时,你就已经成功了一大半。
最后,为方便大家自学软件测试,特意给大家准备了一份13G的超实用干货学习资源,涉及的内容非常全面。
可以加扣扣裙,946094265,免费获取!包括软件学习路线图,50多天的上课视频、16个突击实战项目,80余个软件测试用软件,37份测试文档,70个软件测试相关问题,40篇测试经验级文章,上千份测试真题分享,还有2020软件测试面试宝典,还有软件测试求职的各类精选简历,希望对大家有所帮助…..













