摘要:用户体验的描述比较主观,产品功能的可用性、可靠性、性能等都会影响用户的使用体验,比如功能bug问题也会说体验不好,程序崩溃也会说体验不好,性能卡顿会说体验不好,那是不是都在用户体验测试的范围呢?
测试人员如何有效地进行用户体验测试?
1 什么是用户体验?UE != UI
UI:User Interface 用户界面
用户界面其实是一个比较广泛的概念,指人和机器互动过程中的界面,以车为例子,方向盘、仪表盘、换档器等都属于用户界面。
现在一般把屏幕上显示的图形用户界面(GUI :Graphic User Interface)都简单称为UI。
UE: User Experience 用户体验
用户体验指用户在使用产品过程中的个人主观感受。即用户在使用一个产品之前、使用过程中、使用后的整体感受,包括行为、情感、喜好、生理和心里反应、成就等各个方面。
通俗的讲用户体验是整体的使用感受,包括受品牌影响,用户个人使用经验的影响,总之就是让用户用着爽。有良好体验的事物易用且使人愉悦,或至少让人不加思考就能正确使用。
虽然良好的美学设计有助于提高用户体验,但用户体验本质上讲的不是出色外观和感觉。为产品设计出色的外观应该是最后一步,此前你要先把需求迭代完成,然后处理更抽象的用户体验问题。
所以UE远不止网站外观这么简单,UI只是其中的一部分。
2 用户体验的重要性
有研究认为“每在用户体验的研究上花费1美元,将获得100美元的收益”。
用户体验的重要性现在已是产业界的共识,是一种新的产品竞争力。
举个最典型的例子,乔布斯和他的苹果。
从某种意义上讲,苹果公司的成功来自对人们如何使用电脑设备的透彻理解,以及开发“酷比了的产品”的高度承诺。
可以说,乔布斯的每一个产品创新,都在颠覆人们的传统认知,并在其中把“用户体验“做到了极致,凭一己之力,彻底改变了手机市场的整体格局,在业界留下了一座不朽的丰碑。
用户非常看重体验的愉悦感和价值感,一旦不能满足,可能会迅速选择其他可代替的产品,对于一个产品或者企业来说,失去客户是致命的。
3 如何进行有效的软件产品的用户体验测试
用户体验的描述比较主观,产品功能的可用性、可靠性、性能等都会影响用户的使用体验,比如功能bug问题也会说体验不好,程序崩溃也会说体验不好,性能卡顿会说体验不好,那是不是都在用户体验测试的范围呢?
我认为不是,功能的可用性、可靠性、性能等都有成熟的测试方法,用户体验测试应该在产品的功能可用、可靠、满足性能要求等基础之上的,更多关注的是用户感知和用户反应,强调的是在产品可用性的基础上给予产品感受的反馈。
同样客户体验的提升应该建立在产品可用性的基础上,否则一堆的bug体验怎么也不会好的;在可用性的基础上,再考虑客户使用习惯、视图效果和交互效果等UCD方面的设计,才能达到极致体验。
那么用户体验测试的方法有哪些?
一般业界的用户体验测试包括调查问卷、用户访谈、用户测试(众测)、眼动仪、脑动仪等,其中较实用的方法为调查问卷、用户访谈、用户测试(众测),都是通过用户体验反馈来评估产品体验好坏的。
但是这种方法更多是由用户来完成,并不适合服务测试。
那服务测试如何来测试用户体验呢?我们可以从用户体验设计来入手。
关于用户体验设计,业界有较多的设计方法,比如用户体验五要素、蜂巢模型、用户体验金字塔、5E、尼尔森十大可用性原则等。
用户体验五要素:
蜂巢模型:
用户体验金字塔:
5E:
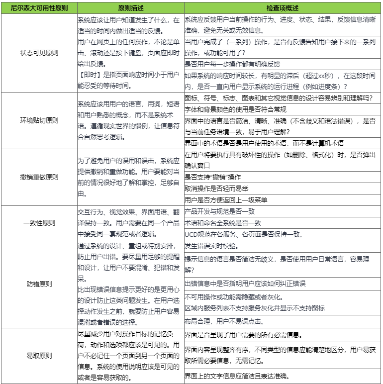
尼尔森十大可用性原则:
- 状态可见原则
- 环境贴切原则
- 撤销重做原则
- 一致性原则
- 防错原则
- 易取原则
- 灵活高效原则
- 易扫原则
- 容错原则
- 人性化帮助原则
在我们的实践中,最终选择以尼尔森十大可用性原则为基准,再结合具体的业务,对每个特性、场景进行分析,把每个原则进行实例化,生成具体可执行的测试用例,从测试的角度来验证产品的可用性。
对于尼尔森十大原则的具体解释,大家可在网上搜索,材料还是很丰富的,这里不再详述。
对于我们设计的测试用例,去除产品强相关信息后,供大家参考,欢迎大家批评指正:
本文分享自华为云社区《逼疯UE设计师,不可不知的提升产品用户体验的10个测试方法》,原文作者:xyyzxyyz 。





