前言:几乎所有行业都在为流量而感到焦虑,在这个五花八门的世界,到底该如何去选择广告投放的工具呢?小编对此进行了梳理如下:
问:流量一直都是互联网行业内非常重要的关注点,如何进行更准确的信息流广告投放?针对自己的目标群体做投放的优化?也成为了大家所热议的话题。潘总您好,如果对信息流广告市场做一个简单划分的话,可以分为哪些类别呢?
答: 从2017年开始,各大中小平台都开始做信息流投放业务,信息流市场应用可以分为:新闻咨询类、社交平台,视频平台和网络工具平台应用等。
问:我们先从体量最大的腾讯和百度来说,这两个平台受众群体非常大,对于这部分您有哪些投放建议?
答:腾讯系和百度系他们作为国内老牌的技术公司,用户的人群可能比其他平台定义要广一些。
腾讯系:微信第一个突破10亿用户的国内APP,行业龙头 ,全方面覆盖全网用户!
百度信息流:国内三大流量巨头之一,搜索引擎覆盖到国内大部分用户。
百度搜索本身就是一个在定向方面主动的平台,从2017年开始做信息流,2018年预估业务营收在200亿左右,这块相对来说优势比较集中,但是目前百度信息流的搜索精度不像搜索引擎那么精准。
问:如何评价腾讯和百度的优势比较?
答:腾讯系适合做电商、汽车、快销这块的头部品牌预热和教育,因为它的覆盖率比较广,对于品牌认知比较深刻;
百度在信息流这块其实它更偏向于本地化的效果,在全国化覆盖率品牌认知上更强,比较适合做本地化的品牌业务。
问:头条、抖音、微博、快手这几年非常受年轻用户的欢迎,在这些渠道投入广告的平台和在百度、腾讯投放的平台有什么区别?
答:像腾讯会有微博、百度的一些头部流量供给,大部分前台流量供给给的是一些品牌上的广告预算。新闻资讯类和视频这两年广告主更多把预算集中在效果这一块,也就是传统的定价很高。
目前除去阿里、腾讯、百度这三家巨头公司流量范围之外,微博、头条、快手、抖音应该占据流量最大的平台。
新闻资讯类,今日头条目前是1.2亿左右的BAU,全国覆盖用户超过8亿的累计用户。作为国内目前咨询类信息填充最大的平台,是近年来互联网领域成长最快的服务产品之一。
问:头条应该是最近几年代表图文信息流化的一个市场定位。但从2018年开始,其实就进入了短视频时代,短视频目前国内两大最高的APP端就是抖音和快手,他们的特点是什么?
答:抖音作为18年目前门店级的一个APP端的产品,江南对外公布官方最新数据:日活2.5亿,月活在5亿,人均用户能达到70分钟。浏览频率最高的产品之一,可以支撑的量级空间巨大,基于字节跳动本身的算法推动上,可以实现千人千面的画像更新。
抖音今年打造了20款左右的能在天猫或者京东进入主会场的潮牌。目前比较适合美妆、护肤、潮服、潮鞋和比较偏年轻的百货产品,但是在偏重度消费品上相对来说转化率不是特别高。
广告市场当中,第一是游戏行业,这是大家都要投的;第二是护肤、美妆;第三是抖音今年Q4开放二类电商和金融行业,贷款行业一直以来比较亮眼,所以说目前客户资质有做小额贷款的话,可以考虑在抖音上做投放。
再说一下快手,国内最早的短视频社交APP,DAU达到1.2亿左右。
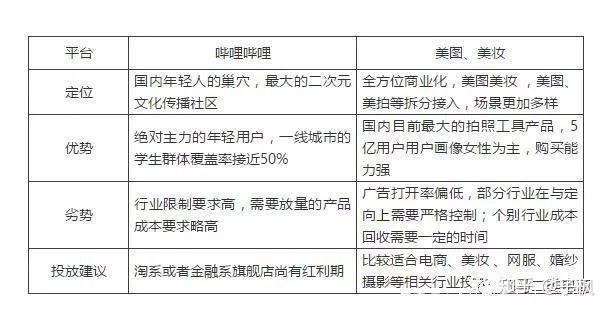
问:除去视频类,专家您前面还提到了一些相对小众的平台:哔哩哔哩、爱奇艺、美图其实他们的受众也是非常鲜明的对吗?
答:是的,尤其是哔哩哔哩和美图这两个,他们的用户群体非常鲜明且集中。
所以说美图、美妆今年包括青年手机和激萌手机拍照类的工具,今年大幅度和女性消费在合作,因为它能够开放的广告和性格不太一样。
它开放的广告形式在早期来说以开屏为主,现在在各个拍照类别的彩蛋、logo、工具的识别能够做到无缝的接入,在品牌展现形式上会比其他信息流好很多,或者带入感不是那么硬。
目前像美妆护肤品牌很乐意在工具类的市场做一些偏策划而不是简单的投放,它非常能够带给用户不一样的广告logo认知。
问:那像微博这样的平台应该如何给它定位投放的性质呢?
答:微博属于大娱乐平台,DAU同样是超过2亿的用户APP,粉丝用户活跃高是基于海量用户,把广告信息广泛传递给粉丝和潜在粉丝的实时竞价广告产品。
同时微博“粉丝通”也具有普通微博的全部功能,如转发、评论、收藏、赞等,可实现广告的二次传播,是很实用的营销工具。
但在目前所有同类型信息流中,微博成本是偏高的。同样做网易考拉的客户在微博和其他品牌做拉新的话,网易考拉的成本是60到100,微博成本要高出百分之四五十。
一般来说大平台可以考虑微博,因为它需要维护成本,流量不太可控在如此竞争的环境下。
问:提到高成本,这边还想问一下爱奇艺,视频类中它的成本应该也是属于靠前的?
答:没错,爱奇艺目前在视频广告中排名NO.1,奇麟神算是爱奇艺效果推广的平台,依托爱奇艺这个平台,庞大用户群体及优质流量资源,结合企业主行业特点,为企业主提供跨平台、多终端的网络推广服务平台。
爱奇艺中小客户需要考虑维护和回收,在这块不像百度信息流或者头条信息流在一到两三天内能够控制成本预算。爱奇艺平台控制成本的这一套周期可能要放长一点,短则一周,长则半个月,在没有一定品牌预算情况下,爱奇艺还是要慎重选择。
如果是短期内的屏幕投放,需要在三天左右控制成本的话,相对而言百度信息流、腾讯系和头条系是一个比较高的权责,在偏长期的投放当中,像进账爱奇艺是一个比较好的选择。
问:像以上您提到的这几个平台,如果他们的投放重叠了,哪些因素会影响投放的选择呢?
答:投放广告首先要明确定向哪一类,第一定向是男性和女性用户。
如果你做的是PA、快销、轻奢和品牌效应,那就定义为女性市场。女性市场目前投放的话,视频类首先排除快手,因为快手当中男性用户比较多。
女性用户会看你的广告成分,如果品牌方需要做很长周期的品牌预热和成本回收,像抖音的资源包和微博的合作方式,包括腾讯系和美图、美妆这块都是非常大的选择;
如果你考虑的是偏短期的成本回收,只是一个平价电商,不需要做品牌认知,那就考核ROI,平价电商做到1:2以上。目前头条信息流,百度信息流,包括抖音和B站是更好的选择。
第二级要看你的产品适合哪些地域的用户。
比方说你要区分的是一二线产品,一些轻奢化妆品,美妆的单价在200左右的话,你可能选择一二线城市用户;如果单价是几十块钱左右就要找到三四线城市下沉的市场。
适合一二线城市投放的话,目前腾讯系和头条信息流作为带货类的肯定是比较好的选择,快手就比较适合做三四线城市;包括目前趣头条和一点资讯也比较适合做三四线城市的下沉市场。
问:如果按照行业该如何区分呢?
答:如果是行业这块的话,因为有一部行业做现投,像贷款行业定向一些人群,做贷款的主要是以20岁左右刚毕业的学生或者未成家的人为主,快手和抖音就比较适合这类群体;
头条系以微信和QQ为例,QQ的贷款金融占比数比较高,而微信比较少。头条这块的用户人群在24岁以上,所以这块转化不如抖音高。
偏游戏的行业,游戏这块消费者主力军在16岁到28岁之间,相对来说年轻一些,你可能还是要选择一些比较年轻化的平台,像抖音和B站。
如果是偏招商类的项目,就要选择年纪比较大的用户。像汽车如果定义的是奔驰、宝马、沃尔沃这种30万以上的中端车,就比较适合在朋友圈、百度信息流、微博这些适合做偏中高端消费的平台投放。
头条和快手非常不适合做中高端的车型教育,它只适合做10到20万的车型教育
问:教育类的招生项目,比如说最近很火的K12,在广告投放时也是先从用户画像入手吗?
答:对的,教育行业在做信息流投放中首先应该关注用户画像,百度信息流会是首选。
教育类用户集中在35岁左右,基于此,头条系、B站就不适合做K12教育这块;而像腾讯系、微博、百度、美图这些平台就适比较合适,包括实际的成本回收。
问:最后一个问题是关于社区团购,这类产品的裂变应该从哪块入手?
答:无论是什么样的团购,它的核心点第一是做到裂变,第二还是带货功能。今年广告市场很有意思的原因,就是各大平台都是往效果类方向做主流变现。以前各大平台不太乐意做效果类的东西,尤其像比较大的品牌的媒体。
今年各大端口都开始做带货类型的东西,比如说偏带货或者成交类型的话,目前百度的熊掌电商是比较好的选择;第二是头条系的鲁班电商,包括腾讯广点通都是一个比较好的选择。
这些平台相对来说用户覆盖率比较大,所以说画像足够精准。只要在你的投放当中去监控好人群和成本回收,相对来说就比较稳定,反而在小型的或者刚开始商业化的平台就需要多考虑了。
像目前一些陌陌直播和斗鱼直播他们也在信息流商业化,看似这个平台很大,但其实才一两年,用户画像是不稳定的。如果说做不到CPS的成交,以CPC这种方式就非常不稳定。包括美图、美妆这些平台,如果不是以直播带货或者视频带货的方式成交的话,我还是考虑你去部两家垂直平台和一些偏大型的信息化平台。
问:好的,非常感谢专家今天分享的干货,我们下期话题是有关生鲜电商的话题分享,感兴趣的嘉宾可以重点关注一下。








